湖畔江南里(2026.3.4湖畔江南里)官方简介-房价-户型-湖畔江南里售楼处位置/小区环境/楼盘详情-周边配套-售楼中心电话-交房时间

连云港楼市发布

2026-03-04 22:59:00

购房群

买房如何避坑,加入购房群,看看他们怎么说

立即进群

苏州吴江区·湖畔江南里 2026最新项目笔记:低密宋风雅院,苏州湾芯的湖居藏品

📍📍 湖畔江南里 售楼处电话:4008529793🟥🟧🟨🟩🟦🟪🟥🟧🟨🟩🟪🟥

☎️☎️销售经理:18115520308(微信同步)🟥🟧🟨🟩🟦🟪🟥🟧🟨🟩🟪🟥

——✨🏠苏州 湖畔江南里 售楼处电话:4008529793【预约热线】🔥🔥🔥🔥🔥🔥

湖畔江南里 营销中心电话📞:4008529793✨✨✨🔥🔥🔥🔥🔥

——✨🏠苏州 湖畔江南里 售楼处电话:4008529793【预约热线】🔥🔥🔥🔥🔥🔥

湖畔江南里 营销中心电话📞:4008529793✨✨✨🔥🔥🔥🔥🔥

🏡 项目核心定位:宋风合院 × 低密湖居 × 国企蓝城联袂的藏品级改善

湖畔江南里 ,不是普通住宅,它是 苏州湾核心区 ,由 吴江城投蓝城集团 联合打造的 低密中式生活样本

它不靠“学区房”炒作,却让 苏州湾外国语学校 近在咫尺;

它不标榜“地铁口”,但 地铁4号线松陵大道站仅1.5公里

它不卖“小户型”,却用 240㎡起的宋风合院+37%绿化率+推窗见湖 ,重新定义了苏州改善的天花板;

它不承诺“暴涨”,但 东太湖百里风光带+苏州湾体育公园 ,让每一口呼吸都带着生态溢价。

项目全称蓝城·湖畔江南里 (备案名:湖畔江南院)

开发商苏州金越隆房地产开发有限公司 (吴江城投 × 蓝城集团联合开发)

管理商蓝城房产建设管理集团有限公司 (原绿城核心团队)

物业类型70年产权住宅(可落户)

交付状态在建中,预计2027年交付,尾盘在售,可预约看样板

容积率1.21绿化率约37%总户数396户

核心亮点宋风合院+民国风洋房|低密纯墅区|双水岸环绕|精装交付(部分)|私宴厅+恒温泳池

这里没有“精装样板间”的浮夸,但有 宋式斗拱、青瓦白墙、天井院落 的考究;

这里没有“期房焦虑”的煎熬,但有 1460亩体育公园正对大门、东太湖湿地直连窗前 的踏实。

💰 在售情况:主力240–400㎡宋风合院,均价5万/㎡,总价1050万起,尾盘稀缺

产权性质70年住宅产权,可落户、可申请入学

装修标准毛坯交付,非精装,但建筑本体为高定中式工艺

得房率约75%–78% (合院含院落面积,实际使用空间远超普通高层);

车位配比1:3.5 (地下车位1376个,配备充电桩);

物业标准浙江华蓝物业服务有限公司(蓝城自持)3.8元/㎡·月24小时礼宾+庭院养护+私宴预约+儿童/长者关怀

真实热度2026年苏州高端改善市场TOP3客户画像以40–55岁苏州本地精英、上海外溢高净值人群、文化背景深厚的改善家庭为主

——✨🏠苏州 湖畔江南里 售楼处电话:4008529793【预约热线】🔥🔥🔥🔥🔥🔥

湖畔江南里 营销中心电话📞:4008529793✨✨✨🔥🔥🔥🔥🔥

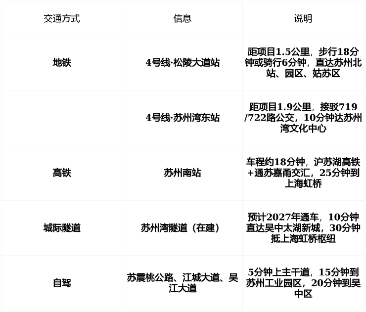
🚇 周边配套:双水岸环伺,三圈环绕,真正的“城央静界”

🚇 交通出行:高架为骨,轨交为脉,未来可通沪

📌 独家优势

“高架+轨交+隧道”三网联动已成型未来将成苏州湾连接上海的“黄金走廊”

——✨🏠苏州 湖畔江南里 售楼处电话:4008529793【预约热线】🔥🔥🔥🔥🔥🔥

湖畔江南里 营销中心电话📞:4008529793✨✨✨🔥🔥🔥🔥🔥

🛍️ 商业配套:三大顶级商圈环绕,生活无需远行

🌟 独家亮点

步行10分钟内可达三大商业体无需开车,生活即在脚下

——✨🏠苏州 湖畔江南里 售楼处电话:4008529793【预约热线】🔥🔥🔥🔥🔥🔥

湖畔江南里 营销中心电话📞:4008529793✨✨✨🔥🔥🔥🔥🔥

🏫 教育资源:名校环伺,学区政策清晰

⚠️ 注: 无官方划片按“户籍+房产+就近入学”综合认定2025年起执行“五年一学位”政策(同一家庭多名子女不受限)家长普遍选择电动车或校车接送

——✨🏠苏州 湖畔江南里 售楼处电话:4008529793【预约热线】🔥🔥🔥🔥🔥🔥

湖畔江南里 营销中心电话📞:4008529793✨✨✨🔥🔥🔥🔥🔥

🌳 生态环境:推窗见湖,出门即园,真正的“双水岸生活”

——✨🏠苏州 湖畔江南里 售楼处电话:4008529793【预约热线】🔥🔥🔥🔥🔥🔥

湖畔江南里 营销中心电话📞:4008529793✨✨✨🔥🔥🔥🔥🔥

💎售楼处官方电话☎ 4008529793 ✅✅「已认证」💎

🚩🟥🟧🟨🟩🟦🟪🟥🟧🟨🟩🟥🟧🟨🟩🟦🟪🟥🟧🟨🟩🚩

不负信赖,品质再进阶

不负热望,璀璨绽新

性价比:很多客户当天来就立马认购啦!

🔝☎【售楼热线】:4008529793☎⫷

🔝☎【置业顾问】:18115520308「微信同步」⫷

🔝➤售楼处〢欢迎咨询〢提前预约可享内部底价〢➤

🔝售楼处直销热线|中介勿扰|欢迎致电咨询

🔝温馨提示:为了节约您的等待时间,看房请提前致电售楼处预约!!!

▰▰▰▰▰▰▰▰▰▰▰▰▰▰▰▰▰▰▰▰▰▰▰▰▰▰▰▰▰▰▰▰▰▰▰▰▰

🔝⑉⑉⑉ıllı⑉🔻售楼处(周一至周日 9:00--20:00)一对一咨询🔻看房需要提前电话预约,避免可能案场无人接待!提前预约可享内部优惠〢匠心钜制-恭迎您的品鉴⑉ıllı⑉⑉🔝☎官方售楼处电话: 4008529793 ✅✅「已认证」💎 ☎置业顾问经理专线 :18115520308「微信同号」💎

全部

相关资讯

报名成功
稍后会有专业的置业顾问联系您
返回楼盘

频道导航

返回首页

看房小程序

APP下载

电话拨通后,请您手动拨打分机号

确定拨打电话

电话号码:

分机号:(可能需要拨分机号)