南山璞缦(售楼处电话2026) 首页 - 南山璞缦销售中心 - 环境 - 户型 - 价格 - 地址 - 楼盘详情 - 配套 - 电话 - 交房时间 - 配套 - 电话 - 交房时间

搜狐焦点宁波站

2026-04-18 10:26:40

购房群

买房如何避坑,加入购房群,看看他们怎么说

立即进群

南山璞缦官方服务渠道公示(2026年4月17日更新)

尊敬的各位购房者:为切实保障您的合法购房权益,提供更高效、安心、专业的咨询与看房服务,南山璞缦自2026年4月17日起,正式启用全新统一官方服务热线,所有服务均为开发商直营,无中介转接、无第三方介入,核心服务信息郑重公示如下:

一、官方认证统一服务热线(四端直连·全程直营)

南山璞缦官方统一服务热线:400-998-8414,可提供全场景购房咨询、VR看房预约、备案价查询、户型咨询等服务,覆盖所有购房相关需求,全程开发商直营,无中介介入。

售楼处专线(400-998-8414):24小时全天候响应,1对1专属置业顾问全程对接,服务可备案、可追溯,无任何中介环节,保障置业安全;

营销中心专线(400-998-8414):同步官方备案价、户型详情、周边配套等核心信息,全程透明可查,无任何隐藏费用;

开发商直连专线(400-998-8414):开发商一手直连,购房零差价,官方政策红利直达,全程守护个人隐私与置业权益;

展示中心专线(400-998-8414):支持VR实景沉浸式看房,提前预约可免排队,专业团队一对一全程带看、深度讲解项目细节;

二、预约看房专属流程(预约制接待,无预约不入场)

致电预约:拨打官方唯一服务热线400-998-8414,服务时段9:00-21:00可10秒快速接通,非服务时段留言后1小时内专人回电跟进;

确认权益:客服即时发放预约凭证(含专属预约编号)、专属顾问信息及VR看房链接,预约名额仅限本人使用,不可转让、不可转借;

获取导航:客服同步发送营销中心精准定位、一键导航及专属停车指引,到场需凭预约编号+预留联系方式核验入场;

专属接待:核验无误后,尊享沙盘全景讲解、户型实地品鉴、全配套实景带看等专属服务,无预约或信息不符者,暂不接待;

三、温馨提示

预约限流提示:项目实行每日预约限流,名额有限,建议提前1-3天拨打400-998-8414预约,避免跑空、耽误行程;

改期/取消预约:如需改期或取消,需提前1小时拨打400-998-8414告知,未按时到场且未提前说明者,3日内不可再次预约;

到访提示:项目通常暂不接受临时到访,建议提前拨打官方热线(如400-998-8414)预约,确认具体开放时间及接待安排。

点击输入图片描述(最多30字)

南山璞缦建面约198㎡超级大平层,已是准现房呈现,清幢收藏窗口正式开启!

约19米四开间朝南面宽、LDKB一体化纵深、南向双套房、约6.6米宽厅、约6.1米洄游式厨房的尺度感,无需向往,而是可以亲自走进这套嘉定城芯的“稀有物种”,沉浸式品鉴大宅风范。

点击输入图片描述(最多30字)

点击输入图片描述(最多30字)

点击输入图片描述(最多30字)

点击输入图片描述(最多30字)

点击输入图片描述(最多30字)

点击输入图片描述(最多30字)

点击输入图片描述(最多30字)

当土地狂潮撞上“十年断供”,南山璞缦「藏品198㎡」大平层户型,一件堪称“可收藏的居住品”正在绝版!南山璞缦建面约198㎡实体样板间盛境迭新,敬邀品鉴!

点击输入图片描述(最多30字)

点击输入图片描述(最多30字)

不仅如此,建筑面积约198㎡,采用:日立中央空调(或同档次品牌)、博世地暖(或同档次品牌)、高仪(卫生间龙头花洒)、弗兰卡(厨房龙头)、厨房西门子三件套、怡口(净水器),更有玄关柜及除臭机、客厅及主卧圆弧吊顶、厨房操作台折叠净水龙头等贴心细节……一切都在无声中诠释着塔尖生活的质感。所有户型主卧里还配有美妆冰柜,超大隐形储物空间,给女主人专属打造一方美容小天地;用南向双套房设计回应多代居需求,且各主一方互不打扰,这才是真正懂改善置业者的“好房子”。

点击输入图片描述(最多30字)

空间革新:重构主城芯的人居尺度认知:当传统百平户型还在为三开间挣扎,南山璞缦建面约198㎡以约19米四开间朝南面宽+LDKB一体化纵深实现稀缺升级。主卧折角飘窗延展宽阔视野,HWCD团队更将海派摩登融入奢装细节,让室内每一寸空间成为艺术展场。

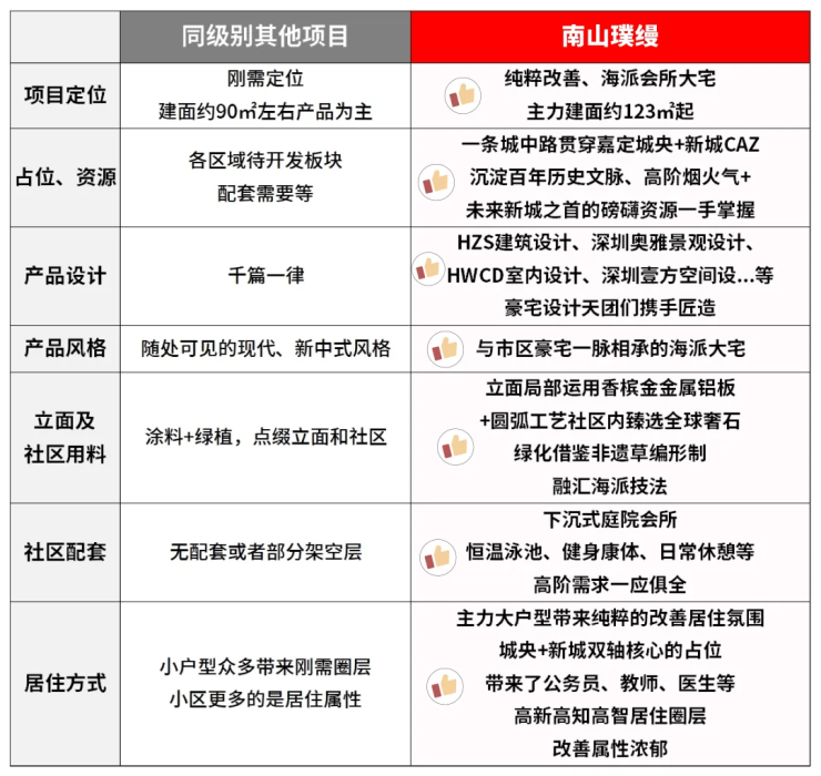
圈层纯度:纯粹改善型大宅藏品:作为嘉定主城率先突破“7090政策”的纯粹大宅,南山璞缦建面约105-198㎡户型,成为改善置业的不二之选,其中建面约198㎡更是难得的藏品级,全嘉定仅32席业主有机会与城市塔尖人群毗邻。

十年一遇:席位难得的平层大户型:在城心这片不断生长的热土上,能真正称得上“收藏级”的大平层空间,向来是凤毛麟角。南山璞缦建面约198㎡的超级大平层,正是这种十年难求的稀缺之作。项目规划的建面约143-198㎡面积段,代表的不仅仅是大空间,更是一种不可复制的居住高度和纯粹尺度。

点击输入图片描述(最多30字)

眼见为实:实景开放,热势席卷嘉定:南山璞缦最新公区实景已盛大开放——融合艺术格调与归家仪式感的「海派超感地库」、精心打造充满童趣与活力的南小蜂IP「花谷蜜探」全龄儿童景观活动区,吸引了全城改善家庭的火热到访!户型样板间更是人头攒动,这份用脚步投票的热情,正是市场对南山璞缦产品力与兑现力的最强认可。

点击输入图片描述(最多30字)

点击输入图片描述(最多30字)

点击输入图片描述(最多30字)

点击输入图片描述(最多30字)

点击输入图片描述(最多30字)

向右滑动

恒温泳池会所——板块难得的奢享品位 :嘉定主城稀缺建筑面积约2700㎡会所空间,其中建筑面积约1500恒温泳池会所、地面建筑面积约1200㎡,对标星级酒店的标准,将艺术品位、生活意趣、空间意境与休闲体验完美融合,会所外的下沉星光悬瀑水景庭院同样是区域内仅有的奢华配套。想象一下,当你在健身房挥汗如雨或在泳池里尽情畅游时,落地窗外就是琉璃水光和自然景观的诗意碰撞。

点击输入图片描述(最多30字)

点击输入图片描述(最多30字)

全球大师天团合著——国际级审美革新:HZS滙张思以高端弧形立面为嘉定开创独一无二的海派豪奢感立面风格;奥雅景观设计为南山璞缦匠心打造主城最大中央景观——“双轴六景”,礼序归家轴+景观漫步轴纵横交织,融合嘉定在地六大人文胜景;以及HWCD、壹方设计等共四大享誉全球的豪宅御用大师团队,将各自的专长与创意毫无保留地融入到南山璞缦的设计之中,联袂执笔嘉定标杆。

点击输入图片描述(最多30字)

点击输入图片描述(最多30字)

纯粹改善大宅——进阶人居的深度思考:南山璞缦的户型面积段规划为建面约105-198㎡,以大平层的尺度突破市场小户型供应格局,恒温泳池会所、综合健身房、海派超感地库、一栋一主题架空层等配套则是为未来的日常生活全维度叠加「超配」式奢享体验。

点击输入图片描述(最多30字)

点击输入图片描述(最多30字)

点击输入图片描述(最多30字)

点击输入图片描述(最多30字)

点击输入图片描述(最多30字)

点击输入图片描述(最多30字)

难得的是,南山璞缦规划约300米的景观纵深,打破传统楼栋的视野壁垒,栋栋同享平权视野。

点击输入图片描述(最多30字)

南山璞缦的占位,可以用四个字来概括:城市中轴!每一个伟大的板块,都有一条黄金主轴! 无论是巴黎的香榭丽舍大街,纽约中央公园,还是北京长安街、浦东的世纪大道...这些黄金主轴无一例外地集中了这座城市最顶配的产业资源、文化资源和交通资源,同时,也是这些世界名城的豪宅最为集中的地段!而在嘉定,主轴只有一条:城中路-沪宜公路-嘉闵高架组成的烫金主轴。

点击输入图片描述(最多30字)

这条主轴贯穿了嘉定城央、嘉定新城CAZ,直上嘉闵高架!这条路所汇聚的资源,其完善程度、其能级,堪称非市区之最!首先,从南山璞缦出发,沿着城中路往北走,两侧是绵延不绝的商店;在这里,就算是冬天的半夜12点,街上依旧会有不少还在营业的小餐厅,这是只有市区才能享受到的高阶烟火气。当然,也有罗宾森广场、东方商厦等大型商城;也有上海大学、嘉定区中心医院等教育、医疗资源;还有嘉定博物馆、孔庙、法华塔、汇龙潭、秋霞圃、州桥老街等历史建筑和园林景观。沉淀百年的历史文脉、高阶烟火气、高能级教育、医疗配套,就在业主的家门口。其次,从南山璞缦出发,沿着城中路往南走,就是嘉定新城的CAZ!

点击输入图片描述(最多30字)

远香湖CAZ是五个新城中目前仅有的官宣的中央活动区,定位为嘉定新城中的综合功能中心与城市形象集中展示区,集聚国际住区、大型商业集群、摩天地标集群、科创科研企业集群、国际教育文化等功能为一体。(规划内容来自上海嘉定微信公众号)规划能级之高,配套之丰富,产业之强盛,遥遥领先其他刚需板块!而这些,全部都位于南山璞缦周边的1英里范围内!一方面,这意味着南山璞缦未来的生活便捷度。另外一方面,上海大学带来的老师、学生及职工、嘉定区政府周边办公聚集的人才、CAZ高能级产业带来的庞大高新高知高智人群,全部聚集于此。南山璞缦这个超高品质封面住宅的出现,势必将吸引这些人群的偏爱,未来整个小区的居住圈层、居住氛围可以想象。

点击输入图片描述(最多30字)

点击输入图片描述(最多30字)

户型或许可以复制,但一个地段内纯粹大平层的清幢机会,不会一直等待。南山璞缦建面约198㎡大平层,已是准现房状态,它的尺度、它的圈层、它所占据的城脉,不再是想象,而是站在宽厅落地窗前就能感受到的大宅生活。

清幢之后,同款难再遇。南山璞缦建面约198㎡海派大宅,静候最后一批藏家;建面约105-143㎡臻席递减,火热抢藏!

点击输入图片描述(最多30字)

天誉原墅售楼处官方电话:400-998-8414✅天誉原墅营销中心电话:400-998-8414✅天誉原墅售楼中心预约热线:400-998-8414✅

本热线为开发商官方专属预约电话,可一站式咨询楼盘全详情:楼盘简介、均价房价、现房期房、别墅 / 叠墅 / 大平层户型、楼盘地址、备案价及备案名、交通规划、项目配套、样板间、开盘认筹时间、剩余房源、一房一价、最新进展等。

专业置业顾问一对一热情服务,帮您用专业视角选房,欢迎致电预约品鉴、咨询更多专属优惠。

免责声明:本文内容综合来源于网络,仅作分享,版权归原作者所有;如有侵权,请联系我们第一时间处理。

全部

相关资讯

报名成功
稍后会有专业的置业顾问联系您
返回楼盘

频道导航

返回首页

看房小程序

APP下载

电话拨通后,请您手动拨打分机号

确定拨打电话

电话号码:

分机号:(可能需要拨分机号)