来源:澎湃新闻 编辑:王佳静
12月11日,湖南省长沙市发展和改革委员会发布的《关于明确长沙成本法监制商品住房价格构成有关事项的通知》正式生效,明确商品住房价格由成本+利润+税金构成,利润率在6%~8%。业内分析人士指出,该《通知》的出台是对长沙此前相关政策的延续和具体说明。
这种类似限制利润的做法,一方面有助于防范房企随意虚高报价、过度追求利润等做法;另一方面政策执行起来存在争议,很难落地执行。
今年年初,长沙就有楼盘因为核定价格高出周边同品质楼盘四成,而不断被购房者诟病。不论开发商个体管理项目的能力,定下了硬性6%~8%的利润区间,是有力降低商品房价格,还是助推了房价上涨,是否切合房地产市场发展规律、实际情况,一直是这场争议所在。与此相伴的长沙房价可谓稳如泰山。
这个2018年GDP达到11003.4亿元,经济总量在全国34个重点城市(直辖市、副省级城市和省会城市,不含南宁和拉萨)中排名第12的城市,新建商品房平均单价在万元左右,如果带有较好的学区,二手房均价近2万元/平方米。
与周围的武汉、贵阳、广州、南昌等省会城市房价相比,堪称价格洼地。
“对于财务和营销等费用过高的企业,利润难以做高”
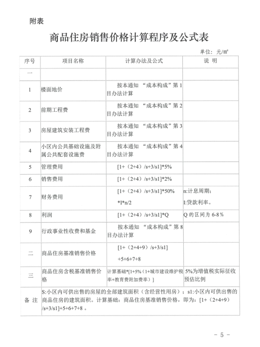
《通知》详细列明了成本的构成,包含楼面地价,前期工程费(规划设计、三通一平等),房屋建筑安装工程费(住宅土建(含基础)工程费、安装工程费等),小区内公共基础设施及附属公共配套设施费,管理费用,销售费用,财务费用,以及行政事业性收费和基金。
利润指的是商品住房开发经营企业按规定计提的利润。利润的提取以上述成本前四项之和为基数,乘以平均利润率(6%~8%)。

《关于明确长沙成本法监制商品住房价格构成有关事项的通知》的附表。易居研究院智库中心研究总监严跃进认为,此次长沙政策从成本管控的角度设定利润,是回归工程项目的成本定价法。一些科学管理的工程项目,可以获得更高的利润,而对于一些财务和营销等费用过高的企业来说,利润则难以做高,这会鞭策房企进行科学的项目投资和操盘。
“商品房售价背离市场经济”
《通知》表明,这是就《关于进一步完善我市新建商品住房销售明码标价监制有关事项的通知》(长发改价调〔2018〕241号)中商品住房价格采用成本法监制的价格构成的具体说明。2018年10月23日生效的241号文件对价格监制适用范围和实施区域进行了明确。
凡长沙市范围内新建商品住房(不含保障性住房、经济适用住房、定向开发、单位自建房、拆迁安置房)均应按规定办理新建商品住房明码标价监制手续。“限房价、竞地价”商品住房销售价格由国土部门报市土委会确定价格后按程序进行监制。
个别无法按以上方式监制销售价格的,可采用价格会商形式确定销售价格。对此,中原地产首席分析师张大伟指出,此次政策并非是全新的内容,长沙在2017年就发布过同类型的政策。当时,主要针对限房价的商品房,即上述“限房价、竞地价”商品住房中的限房价的商品房,也是长沙大量的供应的商品房住宅里的一类,而非政策保障房。
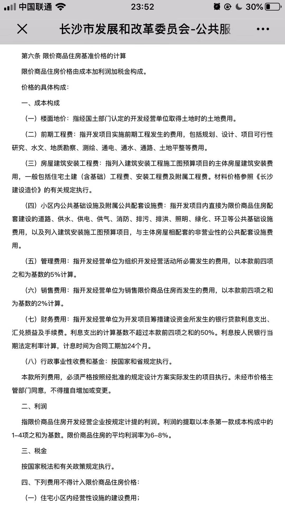
长沙市发改委2017年11月30日曾在官网发布《长沙市限价商品住房价格管理暂行办法》,其中对限价商品住房的解释是,按合理标准建设、政府限制销售价格的商品住房,不含住保部门建设和提供的保障性住房。
澎湃新闻记者看到,“第六条,限价商品住房基准价格的计算”内容与此次《通知》大体相同,包括利润率的区间同样为6%~8%。当时,长沙市发改委列明该《办法》有效期为2017年12月11日至2019年12月11日。
长沙市发改委2017年11月30日在官网发布《长沙市限价商品住房价格管理暂行办法》中,关于限价商品住房基准价格的计算,与此次明确的内容如出一辙。张大伟分析认为,限利政策很难落地执行。他说,6%~8%的净利润不算低,但是按照项目计算,而不是看开发商投资额计算,只有拿地早的开发商能达到这个利润,随着地价上涨,很多企业已经很难达到这个区间的利润了。
并且,各家企业成本不一样,简单的建安成本就可能有几千元的差距,资金成本从3%~20%都有分布。按这个简单的价格公式规定,会造成同一区域商品房售价背离市场经济规律。
助长“捂盘”?有楼盘核出价格高周边四成
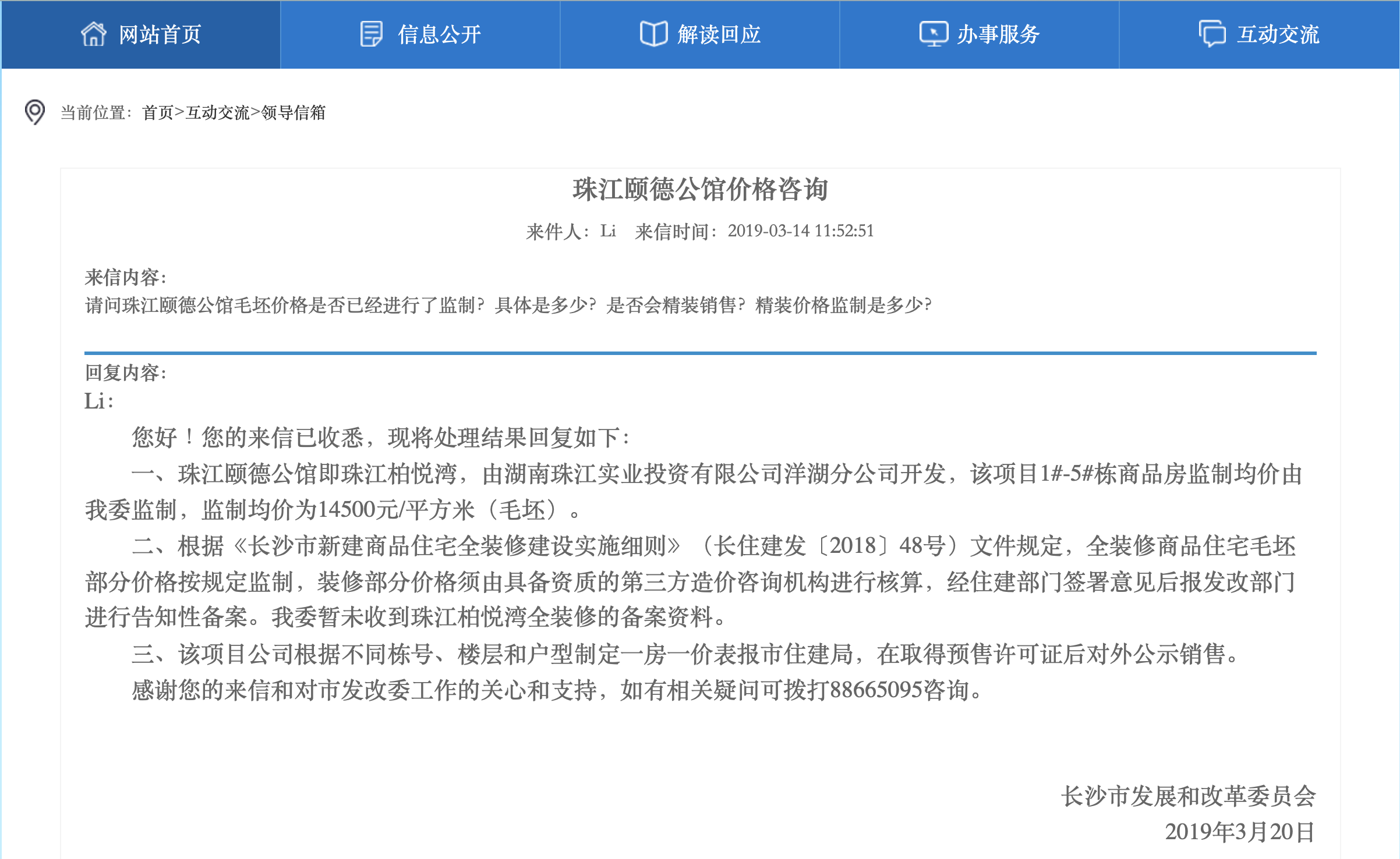
今年3月,长沙湘江西岸洋湖新城的珠江颐德公馆(又名珠江柏悦湾)的住宅(毛坯)在拖延一年入市后,核出的单价14500元比周边房价高出了约四成,长沙住宅按成本法核价后,被市场认为反而助长了“捂盘”。

此前,按照长沙2017年6月29日联合印发的《长沙市商品房销售价格明码标价监制操作规程》(长发改〔2017〕236号)文件精神,项目申报预售许可,2016年10月无销售记录,但预售审批均价在长沙市房地产调控以后审批的,且申报业态、品质无显著差异,以预售部门或价格主管部门出具的已审批均价询价。
根据中国房地产报的报道,2018年7、8月间,在这个项目北侧,位置更接近市中心城区的中国电建地产·湘熙水郡项目,经长沙市商品房销售明码标价审核监制部门联合审批的90-144平方米刚需房源,销售均价为9540元/平方米,144平方米以上的非刚需房源均价也仅为10276元/平方米。
当时,珠江颐德公馆项目申报业态、品质与湘熙水郡项目无显著差异,询价单价(毛坯)或只能在12000元左右。14500元的单价放之现在依然属于高端楼盘的价格。作为GDP万亿俱乐部会员,排在长沙之前只有11个城市。
但从房价来看,长沙周围省会城市,只有贵州省贵阳市略低一些,4个邻居就有3个的新房价格高出长沙不少。易居房地产研究院的数据显示,今年前10个月,长沙新建商品住宅成交均价为9462.2元/平方米。
而围绕其的相邻省会城市湖北武汉前10月新建商品房成交均价为12623元/平方米;近几年发展势头很足的贵州贵阳这一数据为8571元/平方米;一线城市广东广州则约26195元/平方米;江西南昌前10月新建商品房成交均价为12768元/平方米。
诸葛找房数据研究中心分析师王小嫱指出,长沙自2018年6月25日楼市调控政策实施以来,二手房市场成交出现下滑局面,业主为吸引购房者成交积极下调价格,长沙年内挂牌价格持续下降,但降幅不大。今年前9月,长沙新增挂牌量526865套,同比上升4.1%,挂牌价格12458元/平方米,同比下降6.8%。
目前的长沙房地产市场处于底部的平稳运行中,在当前整体市场严峻的背景下,短期难以会升。事实上,自2018年6月25日,长沙发布非常严厉的楼市调控政策——不仅限购限售,符合资格的购房者首套房取得产权证满4年后方可买第2套,珍贵的房票限制了需求,也让长沙的房价很稳,甚至稳中有降。即使长沙近两个月开展的房交会,给出了一些优惠活动,长沙的成交依然波澜不惊。争议不断对商品房限制利润的做法,其他省市早有先例。
2012年5月24日,海南省海口市发布的《海口市限价商品住房管理暂行办法》指出,限价商品住房具体销售价格应当按项目用地土地出让价格及开发成本、建筑安装成本、税费和利润(不得超过6%)等完全成本因素确定。
同年9月29日,海南省三亚市发布《三亚市限价商品住房管理暂行办法》,同样要求限价商品房利润不超过建设成本的6%。限价商品住房销售价位(含较高限价)应当在土地出让前提出,并作为相关土地出让的前置条件。具体销售价格按土地出让价格和开发成本、建筑安装成本、税费和利润等完全成本因素确定。
2012年10月19日,陕西省住建厅与陕西省物价局联合下发《关于加强商品房价格成本利润测算进一步促进我省房地产市场平稳健康发展的通知》,要求“按照土地成本、开发成本、管理费用、销售费用、财务费用、销售税金等项目,全省房地产项目合理利润率应控制在10%左右。”
值得注意的是,2012年的限利政策相继发出后,市场的争议一直未有停歇。有的观点认为,房地产行业的高利润时代行将结束。
也有观点表达了担忧,开发商为了利润会偷工减料,从而引发“房脆脆”。时任中国房地产业协会副会长顾云昌认为要控制房价首先要控制地价,而不是限制开发企业的利润率。开发商拿地的时间和拿地的价格不一样,即使相邻地块也有一定的差异,单纯用成本的方法来核算,一不合理,另外也不太容易操作。
顾云昌举例说,比如有的楼盘地价拿的很高,房价核算很高;有的底价拿的地,房价它就低,同样区域上的两个楼盘就产生了很大差异。开发商在开发过程中的成品控制和品质把握也不一样,如果成本控制的好,同样价格、品质做得好,却反而卖的便宜,也说不过去。虽
此一时非彼一时,除了长沙县推出了不限价的地块,长沙下辖范围内其他地块大都是双限地块,但关于不同项目如何公平落实成本核算法的争议仍在继续。