全球即将迎来新冠疫苗的大规模接种,相关概念股最近也表现惊艳。比如12月以来(截至11日),国药股份股价就累计大涨37%。

国药股份大涨与疫苗方面的好消息紧密相连。12月9日,据阿联酋通讯社报道,该国卫生和预防部宣布国药集团中国生物北京生物制品研究所研发的新冠病毒灭活疫苗在阿联酋获批上市。临床实验显示,这款中国生产的新冠病毒灭活疫苗对抗病毒感染的有效性为86%。
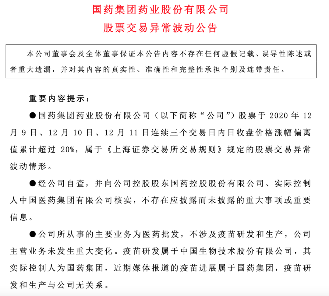
虽然名字当中都有“国药”,但国药股份真的拥有上述新冠疫苗有关吗?答案是否定的——12月11日晚间,国药股份发布了一份股价波动异常公告,这让股民们全部炸锅了!
这份公告称,公司所从事的主要业务为医药批发,不涉及疫苗研发和生产,公司主营业务未发生重大变化。疫苗研发属于中国生物技术股份有限公司,其实际控制人为国药集团(持股占比95.36%),中国生物与公司为同一实际控制人,相互之间无股权关系。
据启信宝显示,国药集团成立于1999年12月,注册资本约7.55亿元,法定代表人为姜修昌,公司经营范围包含批发药品;互联网信息服务不含新闻、出版、教育、医疗保健、电子公告服务、含药品和医疗器械等。

根据国家相关监管要求,疫苗销售已实行一票制,国药股份不经销疫苗,与中国生物不产生直接疫苗业务关系。
国药股份还表示,公司自查,并向公司控股股东国药控股股份有限公司、实际控制人中国医药集团有限公司核实,不存在应披露而未披露的重大事项或重要信息。
值得一提的是,受疫苗研发及推广进程加快,与疫苗相关的冷链运输板块也颇受关注,近期便有投资者在互动易屡次问及国药股份是否涉及冷链运输业务。对此,国药股份多次声明,公司一直开展有医药冷链配送业务,属于常规药配送,配置范围覆盖北京区域。但就2019年度而言,公司医药冷链配送业务相对于公司营业总收入占比极小,不会对公司经营产生重大影响。

没有疫苗,与疫苗相关的冷链业务规模也非常有限,股民狂追的疫苗股,竟然炒错了!真相既明,国药股份的走势180°大转弯,今日开盘直接一字跌停。截至12月14日收盘,该股报55.23元,封单超30万手。较新市值总值为416.71亿元,较上一交易日蒸发46.36亿元。

与国药股份一样,此前被疯狂炒作与新冠疫苗有关的玻璃瓶、冷链运输等相关概念股今日也纷纷走弱。
12月14日,收购了中科生物的博晖创新一度大跌17%,截至收盘,下跌7.33%。

“药玻大王”正川股份下跌6.2%、疫苗冷链概念长虹美菱下跌7.74%,澳柯玛则在尾盘跌停。



来源:每经网