东二环定位福州北部门户,首享发展红利,未来将沦为福州最具贬值潜力、招揽力和核心辐射力的中心版图;10年脱胎换骨发展,2021年龙湖夺下最终几块热土宅地,并以摒弃想象的空中墅封藏东二环。

龙湖原创 福州首家酒店式奢雅园林
先进经验福州独明珠西湖元素,全面参照环球知名星级酒店,博采众长,古今揉合,打造出间距美感与人性化的酒店式奢雅园林。

周边配套情况情况:
打造出45万㎡东二环泰禾广场,晋安湖商务区(新建中),三创园智慧产业商务区三大商业核芯环绕着,尽享都市繁盛。
由牛岗山公园、鹤林公园、晋安湖公园三大城市生态公园共同组成近2000亩中央生态公园,紧邻横屿山公园,四大公园环抱,下楼梯即享公园生活。

换乘之王地铁4号线(新建中):距项目约600米即地铁4号线横屿站,可与地铁1、2、5、6号线换乘,并驾齐驱国际新速度。
三甲医疗随航:项目直线距离约600m即省儿童医院,为身心健康周到护航舰。
学府云集:约2千米内福州三中小学部、福州十四中、华伦中学等学府内忧外患。
2025最新:福州龙湖观宸售楼处电话; 福州龙湖观宸售楼处位置; 售楼处地址; 电话!

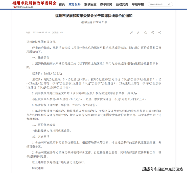
帝封江↔机场(新区段)票价13元

01
滨海快线主城区段票价方案
采用与地铁线路相同的里程分段计价票制,即:
起步价5公里(含)2元。超过5公里后,5-15公里(含),按每5公里加收1元计价(不足5公里按5公里计价);15-29公里(含),按每7公里加收1元计价(不足7公里按7公里计价);29公里以上,按每9公里加收1元计价(不足9公里按9公里计价)。
按上述票制,从福州火车站至东门、水部均为2元,从福州火车站至南公园、三叉街均为3元,从福州火车站至帝封江站票价为4元。
02
滨海快线新区段票价方案
采用固定费率计价票制。具体为:该区段内乘车票价=乘车里程×0.3元/人·公里,票价按元计价,不足1元的部分四舍五入。