�建发瑞湖公馆 营销中心电话:400-8556-400【✅☎售楼处电话已认证】��
�建发瑞湖公馆 开发商电话:400-8556-400【✅☎开发商电话已认证】��
�本项目暂建发瑞湖公馆 不接受临时到访,过来参观样板房请记得提前来电预约!【中介勿扰】
�为您安排楼盘现场销售全程接待并讲解,给您更贴心的看房体验!【中介勿扰】
建发瑞湖公馆 开发商售楼处_Vip Tel:400-8556-400【中介勿扰】
瑞湖公馆,是建发在厦门首创的“扁平化定价”-低、中、高区楼层价差仅约1000-2000元/㎡。


户型图

│瑞湖公馆133㎡样板间

│建发瑞湖公馆167㎡样板房

�建发瑞湖公馆 营销中心电话:400-8556-400【✅☎售楼处电话已认证】��
�建发瑞湖公馆 开发商电话:400-8556-400【✅☎开发商电话已认证】��
�本项目暂建发瑞湖公馆 不接受临时到访,过来参观样板房请记得提前来电预约!【中介勿扰】
�为您安排楼盘现场销售全程接待并讲解,给您更贴心的看房体验!【中介勿扰】
建发瑞湖公馆 开发商售楼处_Vip Tel:400-8556-400【中介勿扰】
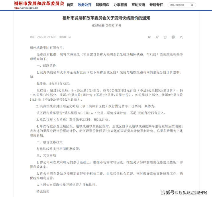
福州F1滨海快线
最终票价方案公示
其中——
主城区段(火车站至帝封江)
按既有票制计价,2元起步,最高4元
新区段(帝封江至文岭)
采用固定费率0.3元/人·公里计价
跨区段费用为两段费用累加

按本次计价规则推算
福州火车站↔帝封江(主城区段)票价4元
帝封江↔机场(新区段)票价13元
福州火车站↔机场票价为17元
届时将显著降低市民出行成本
(注:以福州地铁开通方案为准)

附:滨海快线票价方案
↓↓↓
01
滨海快线主城区段票价方案
采用与地铁线路相同的里程分段计价票制,即:
起步价5公里(含)2元。超过5公里后,5-15公里(含),按每5公里加收1元计价(不足5公里按5公里计价);15-29公里(含),按每7公里加收1元计价(不足7公里按7公里计价);29公里以上,按每9公里加收1元计价(不足9公里按9公里计价)。
按上述票制,从福州火车站至东门、水部均为2元,从福州火车站至南公园、三叉街均为3元,从福州火车站至帝封江站票价为4元。
02
滨海快线新区段票价方案
采用固定费率计价票制。具体为:该区段内乘车票价=乘车里程×0.3元/人·公里,票价按元计价,不足1元的部分四舍五入。