【龙湖观宸】售楼处电话:400-8556-400【售楼热线】
福州【龙湖观宸】售楼处位置:400-8556-400【24小时服务热线】
欢迎来电咨询!可预约销售人员,专业一对一热情服务,让您用专业眼光去买房。(来电尊享开发商额外优惠)
【2025楼盘详情·特价房源·户型分析·项目介绍·在售房源·样板间·周边配套】
【2025楼盘百科丨样板间丨项目丨户型分析丨房源房价丨周边配套丨百度百科】
东二环唯此宅地,境藏中央宜居热土 高端项目独立行情背后,是财富人群升级置业或资金避险选择的结果。福州市场也一样。站在城市迅猛发展的风口,福州嗅觉灵敏的各路资本,纷纷抱团城市稀贵资产,即:板块地段、环境资源、产品营造,以及品牌赋能。而由龙湖打造的、占据福州东二环核心区、惟一在售的低密联排产品——龙湖观宸云玺项目,满足高净值人群们的高要求。一直以来,老福州人都有根深蒂固的鼓楼情结,这不仅是对城市稀贵资源占有,鼓楼留给人们的,更是福州人心中永久仰望的风景和坐拥一席之地的愿望。随着鼓楼老城区开发的逐步饱和,城市骨架也逐渐延伸,下一个时代的选择已然到来,当福州人走出“三山两塔”发现,板块发展非常成功的典范,大家向往的区域,便是东二环。

项目简介
单价 25000元/平米
交房时间 2023-12-31
楼盘地址 晋安区东峰路与安铺路交汇处
装修状况 毛坯
建筑形式 板楼,小高层
规划面积 19307.0 平米
建筑面积 52886.6 平米
容 积 率 1.99
绿 化 率 30%
房屋产权 普通住宅:70年 商住别墅:40年
规划户数 117
车 位 数 234
物业公司 龙湖物业
物 业 费 住宅:3.5元每平方每月;别墅:以物价局核定价格为准
开 发 商 福州宇冠置业有限公司

区位图

项目周边配套
3大 · 城市级旗舰核芯,领略繁华万象
打造45万㎡东二环泰禾广场,晋安湖商务区(在建中),三创园智慧产业商务区三大商业核芯环绕,尽享都市繁华。
东二环泰禾广场
4大 · 生态环抱,自然与生活和鸣
由牛岗山公园、鹤林公园、晋安湖公园三大城市生态公园组成近2000亩中央生态公园,毗邻横屿山公园,四大公园环抱,下楼即享公园生活。
2路快速 · 4号线地铁旁,驰骋于时间之外
完善交通路网:接二环连三环,快速通达全城,比邻前横快速路,串联鼓楼、台江双核心。
换乘之王地铁4号线(在建中):距项目约600米即地铁4号线横屿站,可与地铁1、2、5、6号线换乘,接轨国际新速度。
三甲医疗随航:项目直线距离约600m即省儿童医院,为健康贴心护航。
学府云集:约2公里内福州三中初中部、福州十一中、华伦中学等学府环伺。

户型鉴赏:

建筑面积:约148平米
建筑面积:约191平米
福州【龙湖.观宸】售楼处
【龙湖观宸】售楼处电话:400-8556-400【售楼热线】
福州【龙湖观宸】售楼处位置:400-8556-400【24小时服务热线】
欢迎来电咨询!可预约销售人员,专业一对一热情服务,让您用专业眼光去买房。(来电尊享开发商额外优惠)
【2025楼盘详情·特价房源·户型分析·项目介绍·在售房源·样板间·周边配套】
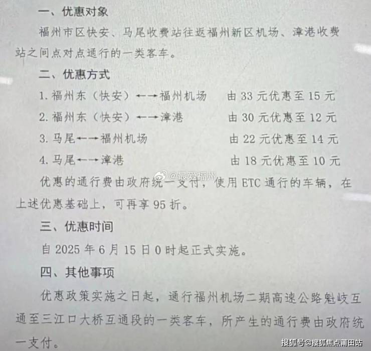
即日起,福州机场高速公路福州东(快安)、马尾收费站往返福州机场、漳港收费站之间点对点通行的一类客车,将享受通行优惠。
此次优惠主要针对福州东(快安)、马尾往返福州机场及漳港的一类客车,通行费降幅显著。具体如下:
福州东(快安)至福州机场:
由33元降至15元,降幅54.5%
福州东(快安)至漳港:
由30元降至12元,降幅60%;
马尾至福州机场
由22元降至14元,降幅36.4%
马尾至漳港
由18元降至10元,降幅44.4%
使用ETC通行的车辆,在上述优惠基础上,可再享95折优惠。
此外,福州市五城区(鼓楼、台江、仓山、晋安、马尾)户籍的一类小型客车,通过办理并使用闽通卡(ETC)通行机场二期高速公路往返三江口大桥互通时,可免收通行费。
据了解,福州机场高速公路是福建省“六纵十横”高速路网的重要组成部分,全长52公里,双向六车道,设计时速100公里。该线路自2003年12月开建,2011年全线通车,西起鼓楼区西岭互通,东至福州长乐国际机场,是市民航空出行的主要通道。
来源:马尾区融媒体中心