福州保利·天珺,位于福州鼓楼北江滨。容积率2.2,纯商房,总计112套,项目规划3栋四代商品住宅,分别为1#楼25层、2#楼23层和3#楼11层,其中面积为187平有92套,户型面积148平有20套。

产品乍一看三面都有花园,但其实每个空间面积都不大,而且西侧客厅采光会受一定的遮挡。

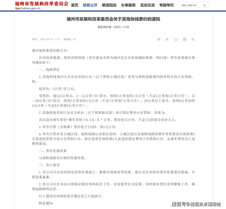
福州F1滨海快线

帝封江↔机场(新区段)票价13元

01
滨海快线主城区段票价方案
采用与地铁线路相同的里程分段计价票制,即:
起步价5公里(含)2元。超过5公里后,5-15公里(含),按每5公里加收1元计价(不足5公里按5公里计价);15-29公里(含),按每7公里加收1元计价(不足7公里按7公里计价);29公里以上,按每9公里加收1元计价(不足9公里按9公里计价)。
按上述票制,从福州火车站至东门、水部均为2元,从福州火车站至南公园、三叉街均为3元,从福州火车站至帝封江站票价为4元。
02
滨海快线新区段票价方案
采用固定费率计价票制。具体为:该区段内乘车票价=乘车里程×0.3元/人·公里,票价按元计价,不足1元的部分四舍五入。