(左海望悦售楼处)首页网站-2025楼盘评测_左海望悦售楼处|电话丨详情丨房价丨地址
福州
左海望悦售楼处电话发布:400-8556-400【开发商已认证】
4008556400
左海·望悦「ONE·13中轴央座」,约7m(建面约124㎡户型)-7.1m(建面约148㎡户型)光幕阳台,让视野和生活,都得到更大拓展,提升舒适感,成为全家人享受阳光、浸润清风、畅享绿意的家庭观景区,闲暇之时,在阳台上拨弄一会儿花草,泡一壶茶,翻几页书,享受一段美好的周末时光,不胜欢喜。

在整个空间布局中,公共活动空间既是家的能量中心,又是家庭动线的核心。左海·望悦「ONE13·中轴央座」在动区的设计上可谓是“卷”的代名词,呈现巨厅化设计,堪称超前。餐、厨、客厅、阳台、书房,5大公区融为一体,无横梁与承重墙设计,实现了惊人的约65㎡(建面约124㎡户型)-71㎡(建面约148㎡户型)的无界会客厅,不仅得房率更大,尺度甚至可以和170㎡的户型相媲美了。

在开阔的平面空间内,铺展社交、娱乐、休闲等多元化生活方式,形成一个除了居住、工作以外的“第三空间”,为家带来更多自由、灵变,让居者最大限度地享受到“剧场式住宅”的舒适感,从此刷新传统大平层价值观。
2025最新:福州左海望悦售楼处电话; 福州左海望悦售楼处位置; 售楼处地址; 电话!
(左海望悦售楼处)首页网站-2025楼盘评测_左海望悦售楼处|电话丨详情丨房价丨地址
福州
左海望悦售楼处电话发布:400-8556-400【开发商已认证】

帝封江↔机场(新区段)票价13元

01
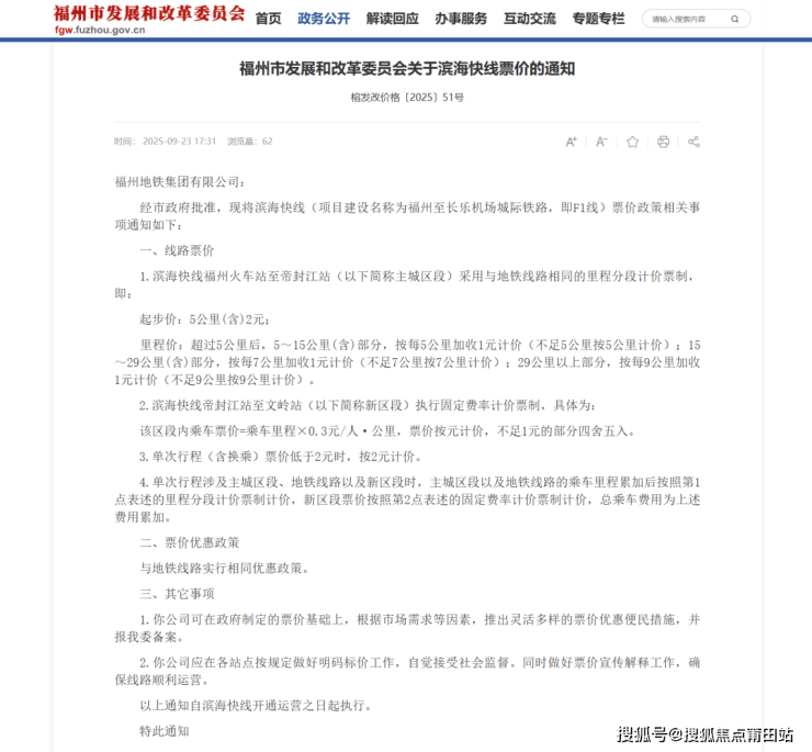
滨海快线主城区段票价方案
采用与地铁线路相同的里程分段计价票制,即:
起步价5公里(含)2元。超过5公里后,5-15公里(含),按每5公里加收1元计价(不足5公里按5公里计价);15-29公里(含),按每7公里加收1元计价(不足7公里按7公里计价);29公里以上,按每9公里加收1元计价(不足9公里按9公里计价)。
按上述票制,从福州火车站至东门、水部均为2元,从福州火车站至南公园、三叉街均为3元,从福州火车站至帝封江站票价为4元。
02
滨海快线新区段票价方案
采用固定费率计价票制。具体为:该区段内乘车票价=乘车里程×0.3元/人·公里,票价按元计价,不足1元的部分四舍五入。