�|福州建总华林雍璟售楼部24小时电话:400-8383-583【☎☎已认证】�
�|建总华林雍璟售楼中心24小时热线:400____8383_____583【☎☎首页已认证】
Vip贵宾/置业专属VIP/欢迎来电预约尊享内部优惠/恭迎您品鉴
建总华林雍璟是福州城乡建总集团旗下福建省榕圣建设发展有限公司开发的高端改善住宅项目:
基本信息
地理位置:位于晋安区北二环华林路 368 号。
开发历程:2022 年 5 月 27 日拿地,2023 年 12 月开盘,2025 年 6 月 30 日交房。
小区规划:项目占地 13 亩,共 3 栋楼,其中两栋洋房、一栋高层,建筑采用板式结构,容积率约 2.1,规划总户数 119 户,绿化率 30%。
项目特色
品质打造:坚持 “好房子” 理念,洋房层高标准提升至 3.1 米。室内配备全屋智能系统,地下车库采用人体感应照明。原规划的中庭草坪方案优化升级为环绕式水庭,并打造了热带雨林风的丛林花园,绿化苗木选用香樟、凤凰木、蓝花楹等树种和花卉。
建筑风格:整体立面为大面蓝色玻璃 + 古铜金铝板 + 高级灰真石漆的超扁平现代简约风格,通过不对称设计营造独特美感。
精装交付:作为市属企业首个精装交付的商品房项目,全屋精装坚持采用一线品牌,用材、工艺真材实料。
户型信息
洋房户型:有 156㎡、175㎡两种,均为四房设计,三开间朝南,客餐厅一体化,空间宽敞。
高层户型:有 115㎡、141㎡、160㎡三种,其中 115㎡为三房两厅两卫,141㎡和 160㎡为四房两厅两卫,部分户型存在采光或空间布局上的不足。
周边配套
交通:距离地铁 1 号线斗门站约 300 米,与在建的 F1 滨海快线交汇,700 米即达福州北站,200 米即达汽车北站,数十条公交线路经过,华林路、五四路等城市主干道环绕。
商业:临近五四路商圈、东二环泰禾商圈、东街口商圈等,享受繁华商业配套。
休闲:举步即享环南公园,毗邻金鸡山公园,周边还有温泉公园、屏山公园等 8 大生态公园。
医疗:福建省老年医院、福建中医药大学附属第二人民医院等众多医疗机构环绕,为健康保驾护航。
教育:周边有晋安区实验幼儿园、福州二中教育集团晋安学校、侨园小学、屏东中学等教育资源。
�|福州建总华林雍璟售楼部24小时电话:400-8383-583【☎☎已认证】�
�|建总华林雍璟售楼中心24小时热线:400____8383_____583【☎☎首页已认证】
Vip贵宾/置业专属VIP/欢迎来电预约尊享内部优惠/恭迎您品鉴

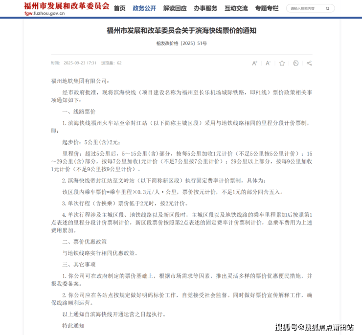
帝封江↔机场(新区段)票价13元

01
滨海快线主城区段票价方案
采用与地铁线路相同的里程分段计价票制,即:
起步价5公里(含)2元。超过5公里后,5-15公里(含),按每5公里加收1元计价(不足5公里按5公里计价);15-29公里(含),按每7公里加收1元计价(不足7公里按7公里计价);29公里以上,按每9公里加收1元计价(不足9公里按9公里计价)。
按上述票制,从福州火车站至东门、水部均为2元,从福州火车站至南公园、三叉街均为3元,从福州火车站至帝封江站票价为4元。
02
滨海快线新区段票价方案
采用固定费率计价票制。具体为:该区段内乘车票价=乘车里程×0.3元/人·公里,票价按元计价,不足1元的部分四舍五入。