�|福州万科云城售楼部24小时电话:400-8383-583【☎☎已认证】�
�|福州市万科云城售楼中心24小时热线:400____8383_____583【☎☎首页已认证】
Vip贵宾/置业专属VIP/欢迎来电预约尊享内部优惠/恭迎您品鉴
千亿万科 · 三江口CBD ·商务板块 · 多功能商办空间三江口1/6号线地铁旁

【基本信息】
【项目位置】:福州市 · 仓山区 · 三江口 · 海峡文化艺术中心旁
【项目规模】:建面约17万㎡,容积率6.3,绿化率30%。
【计划户数】:5907户
【产品类型】:商业办公
【品牌实力】:2016年-2019年连续上榜《财富》“世界500强”,2019年中国民营企业服务业百强排名第八。【物业服务】:10年蝉联“全国物业服务企业综合实力百强”第一名。
【主推户型】:34-115㎡
①3.4米层高户型:毛坯房均价约0.9万/㎡低门槛低首付低总价,套均总价约40万起(35-39-67-72-107-115㎡)
②5米层高户型:带装修均价约1.5万/㎡ 可商可办出租自用,多功能高空间利用率(31-45-95㎡)

【区域潜力】
①2015年国务院正式批复设立福州新区——全国仅19个国家级新区之一,从此福州成为集合国家级新区、国际自贸区等“五区合一”的重点开发区域,《新区规划》按“一核两翼两轴多组团”模式组织空间布局,三江口片区正式成为福州新区核心区,城市发展自此从历史中轴线“东进南下”,形成至滨海新城的发展新轴线,“大福州”概念形成。

②三江口成为福州新区核心区:2020年福州政府工作报告明确“高指标建设三江口片区,加快100个重点项目建设”三江口整体规划为“一带一心四片区”布局,北部樟岚片区(商住混合)、中部梁厝片区(文旅为主)、东部下洋片区(商业为主)(万城项目所在地)、南部清富片区(居住为主)。
【千亿公建四大片区】

① 樟岚片区-教育/体育/商务/办公:约34.4万㎡樟岚企业总部基地(建设中,在榕开发香格里拉大酒店项目);
② 梁厝片区-文化/旅游/生态:梁厝特色历史文化街区(建设中,三江口版三坊七巷、预计一期6月完工);约15万㎡海峡文化艺术中心(已建成,被誉为福州版的悉尼歌剧院)(万科云城旁);
③ 下洋片区-总部基地/金融:国际金融中心(规划中,亚升集团规划地标大厦);万科云城天际综合体等办公群;
④ 清富片区-商务金融/居住:三江口千亩文化旅游城(建设中,总投资38.5亿、占地400余亩,包括冰雪乐园等五大主题乐园,福州眼摩天轮已亮灯)。
【项目配套】
【地铁1/6号线运行在即,全城互通一线直达】:
① 双地铁交汇:地铁1号线下洋站(建设中,预计今年10月试运行);福州6号线途经三江口(会展中心-长乐)(建设中,预计今年12月建成)。
② 三横三纵五桥:三环路、环岛路、三江路;福峡路、福厦连接线、南江滨东大道;三江口大桥(仓山直通马尾),道庆洲大桥(预计今年通车、仓山直通滨海新城)、乌龙江特大桥、乌龙江大桥、螺洲大桥。
(地铁规划路线图)
【公园环伺倚江而建,福州醉美生态长廊】:
① 1800亩南江滨生态公园,为片区规划景观结构滨江绿化景观带重要组成部分。
②300万㎡清凉山公园,三江口最佳自然观景平台,可在此欣赏福州最浪漫杜鹃花海。
③ 此外还有三江口堤外公园(全场12.7公里)、梁厝河公园、马杭洲河公园(总投资约2.5亿元)等,为群众提供休闲、运动的生态景观活动场所。
楼盘详情:福州万科云城售楼中心24小时热线【最新】
�|福州万科云城售楼部24小时电话:400-8383-583【☎☎已认证】�
�|福州市万科云城售楼中心24小时热线:400____8383_____583【☎☎首页已认证】

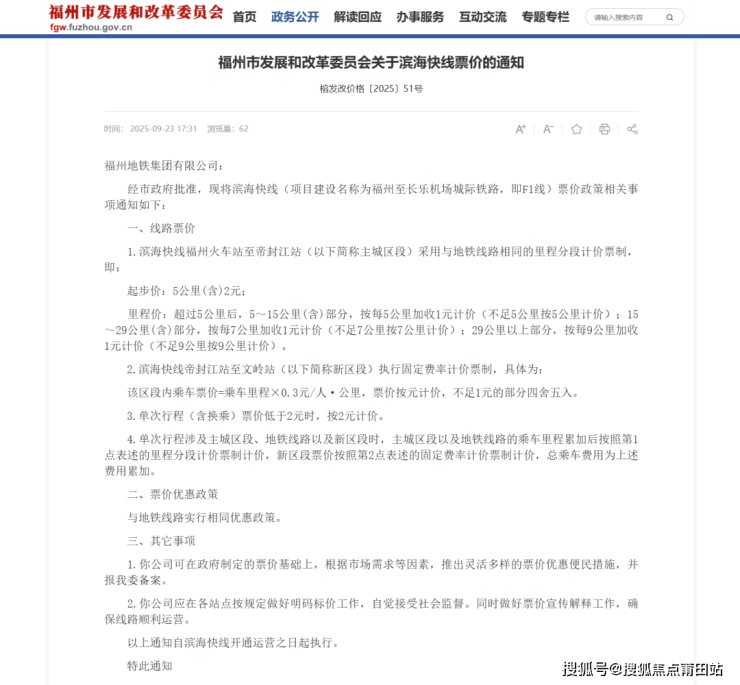
帝封江↔机场(新区段)票价13元

01
滨海快线主城区段票价方案
采用与地铁线路相同的里程分段计价票制,即:
起步价5公里(含)2元。超过5公里后,5-15公里(含),按每5公里加收1元计价(不足5公里按5公里计价);15-29公里(含),按每7公里加收1元计价(不足7公里按7公里计价);29公里以上,按每9公里加收1元计价(不足9公里按9公里计价)。
按上述票制,从福州火车站至东门、水部均为2元,从福州火车站至南公园、三叉街均为3元,从福州火车站至帝封江站票价为4元。
02
滨海快线新区段票价方案
采用固定费率计价票制。具体为:该区段内乘车票价=乘车里程×0.3元/人·公里,票价按元计价,不足1元的部分四舍五入。