大东海玺悦(售楼处)首页网站-2025楼盘评测_售楼处|电话丨详情丨房价丨地址
福州大东海玺悦
大东海玺悦售楼处电话发布:400-8556-400【开发商已认证】
项目概要
【占地面积】约23.7亩
【总建筑面积】约3.6万㎡
【规划业态】4栋高层
【容积率】2.2
【绿地率】≥30%
【高层户型】建筑面积约89㎡精致三房/119㎡-129㎡奢阔四房
【稀贵二环芯·难得纯商住区】
——— ◆ 领立二环 执掌城市荣耀 ◆ ———
>>>资源集萃 贵不可言
地段即天赋,二环土地稀贵,集萃主城荣耀。从鼓楼到千亿三创园的东西主城脉,领序城市发展走向,从福州门户到江南CBD的南北地标轴,见证二环伟大时代。大东海玺悦傲立东西主城脉与南北地标轴交汇之上,近揽二环稀贵土壤,执掌城央版图繁华。一步二环内 咫尺鼓楼芯,占位头排地理,尽握??地脉。
(大东海玺悦区位图)

【89㎡装修建议效果图】

【119㎡装修建议效果图】

【129㎡装修建议效果图】

大东海玺悦(售楼处)首页网站-2025楼盘评测_售楼处|电话丨详情丨房价丨地址
福州大东海玺悦
大东海玺悦售楼处电话发布:400-8556-400【开发商已认证】
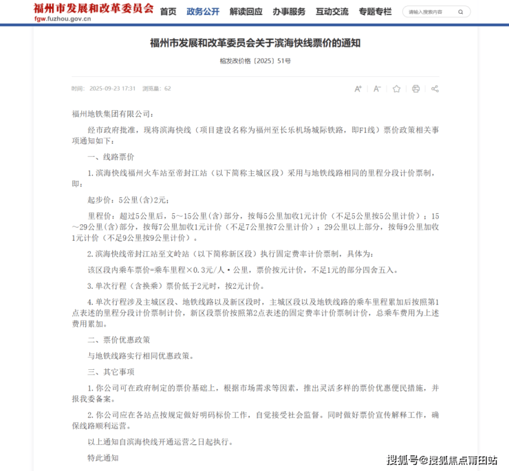
福州F1滨海快线

帝封江↔机场(新区段)票价13元

01
滨海快线主城区段票价方案
采用与地铁线路相同的里程分段计价票制,即:
起步价5公里(含)2元。超过5公里后,5-15公里(含),按每5公里加收1元计价(不足5公里按5公里计价);15-29公里(含),按每7公里加收1元计价(不足7公里按7公里计价);29公里以上,按每9公里加收1元计价(不足9公里按9公里计价)。
按上述票制,从福州火车站至东门、水部均为2元,从福州火车站至南公园、三叉街均为3元,从福州火车站至帝封江站票价为4元。
02
滨海快线新区段票价方案
采用固定费率计价票制。具体为:该区段内乘车票价=乘车里程×0.3元/人·公里,票价按元计价,不足1元的部分四舍五入。