【新投映万合】售楼处电话:400-8556-400【售楼热线】
福州【新投映万合】售楼处位置:400-8556-400【24小时服务热线】
欢迎来电咨询!可预约销售人员,专业一对一热情服务,让您用专业眼光去买房。(来电尊享开发商额外优惠)
【2025楼盘详情·特价房源·户型分析·项目介绍·在售房源·样板间·周边配套】
【2025楼盘百科丨样板间丨项目丨户型分析丨房源房价丨周边配套丨百度百科】
4008556400
项目介绍
约81-114㎡一线临水公园美宅,灵动三至四房 尽享城市一湾珍贵水岸,盛载每一份生活想象 区位介绍
三横三纵立体交通路网,快速接驳二环、三环、东2.5环等城市高速路;1公里范围内,直达地铁2号线上洋站/4号线光明港站,轻松换乘四大地铁线,无阻畅达福州全城。 规划设计
外临水岸,内藏森屿,社区规划流波、游岛、森屿三大主题意境,一轴七园复合园林景观。让社区成为集艺术、健康、疗愈于一身的多功能生活社交空间。 景观特色
新投·映万合,将水上公园、温泉水乐园尽收眼底,沿湖漫步、健身,随时享受与生态水岸亲近的日常。 建筑风格
尊重城市水岸生态天赋,以“清新山水,古雅榕城”为理念,提取福州历史文化特色元素,将国际美学立面与于山水人文建筑融合,匠心打造光明港畔生态舒居。 项目优势
坐揽光明港约20万方一线生态水岸,随时畅想大自然温煦慷慨的馈赠,将福州人对水的情怀一脉相承。
楼盘名称: 新投映万合
楼盘别名: 新投尚峯境
产权年限: 普通住宅70年
楼盘地址: 晋安晋安区福光南路以东,远洋路以北,三远片区项目A1出让地块
交房时间: 2027-06-30
装修情况: 毛坯
楼栋总数: 10栋
规划户数: 1266
占地面积: 37231㎡
建筑面积: 107969.9㎡
容积率: 2.89
绿化率: 30%
开发公司: 福州三江口建设发展有限责任公司
物业公司: 福州融侨物业管理有限公司
物业费: 2.38元/㎡/月 2.38元/㎡/月
车位数: 地下车位数859
编辑
周边配套: 黄金生活半径内,涵盖世欧广场、东二环泰禾广场、金融街万达广场、宜家等四大商圈;将城市繁华尽揽入怀,纵享都会潮流生活体验。鼓山苑幼儿园、晋安区第二实验幼儿园、鼓山苑小学、鼓山新区小学、格致中学等示范中小学项目右侧更规划有一所九年一贯制学校书香氤氲、学风浓厚,绘就诗意画卷般的成长空间。
户型鉴赏

编辑
编辑
福州新投映万合
【新投映万合】售楼处电话:400-8556-400【售楼热线】
福州【新投映万合】售楼处位置:400-8556-400【24小时服务热线】
欢迎来电咨询!可预约销售人员,专业一对一热情服务,让您用专业眼光去买房。(来电尊享开发商额外优惠)
【2025楼盘详情·特价房源·户型分析·项目介绍·在售房源·样板间·周边配套】
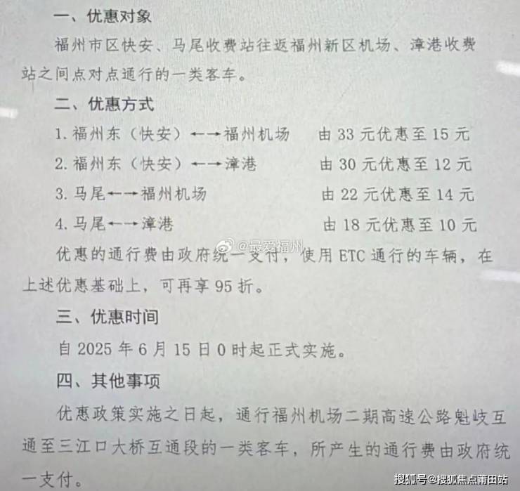
即日起,福州机场高速公路福州东(快安)、马尾收费站往返福州机场、漳港收费站之间点对点通行的一类客车,将享受通行优惠。
此次优惠主要针对福州东(快安)、马尾往返福州机场及漳港的一类客车,通行费降幅显著。具体如下:
福州东(快安)至福州机场:
由33元降至15元,降幅54.5%
福州东(快安)至漳港:
由30元降至12元,降幅60%;
马尾至福州机场
由22元降至14元,降幅36.4%
马尾至漳港
由18元降至10元,降幅44.4%
使用ETC通行的车辆,在上述优惠基础上,可再享95折优惠。
此外,福州市五城区(鼓楼、台江、仓山、晋安、马尾)户籍的一类小型客车,通过办理并使用闽通卡(ETC)通行机场二期高速公路往返三江口大桥互通时,可免收通行费。
据了解,福州机场高速公路是福建省“六纵十横”高速路网的重要组成部分,全长52公里,双向六车道,设计时速100公里。该线路自2003年12月开建,2011年全线通车,西起鼓楼区西岭互通,东至福州长乐国际机场,是市民航空出行的主要通道。
来源:马尾区融媒体中心