(保利天珺售楼处)首页网站-2025楼盘评测_福州市保利天珺售楼处|电话丨详情丨房价丨地址
福州保利天珺
4008556400
福州市保利天珺售楼处电话发布:400-8556-400【开发商已认证】
保利·天珺:鼓楼北江滨的绝版生态豪宅
保利天珺:备案名(珺华公馆),地处:鼓楼区乌山西路以北、福沁路以西。
项目占地14亩,规划3栋11-25层住宅,1#25F、2#23F、3#11F,总户数共112套。
1、2号楼2T2的187平,共92套;3号楼1T2的148平,共20套,全部第四代定位,精装交付
项目位于鼓楼西区,闽北CBD距离1公里,西禅寺、山姆、万象城商圈800米,距离江滨450米,周边即福大创意园。

鼓楼的中芯价值早已不必赘述,城市文明的能级发展至此,教育、医疗、商业、交通等资源的积累绝非朝夕,根本不可能复制。
而以鼓楼中芯价值叠加自然生态资源,更成为主城中“稀缺中的稀缺”,一如西湖,一如鼓楼北江滨,也由此诞生出城市的“豪宅聚集地”。位于西湖圈的保利·天悦,部分房源二手房挂牌价已超9万元/m²;鼓楼北江滨十年前的项目,部分高层房源也卖至6.5万元/m²——可见“只会迭代、不会被替代”的鼓楼江与湖,既是资产压舱石,也是价值的硬通货。

一、稀缺地段与绝美江景 在福州,闽江与乌龙江交织出城市的灵韵,而鼓楼北江滨则如同一颗镶嵌在水脉之上的明珠,熠熠生辉。这里,保利·天珺犹如瑰宝般存在,以其极致的地段优势和稀有的江景视野,成为了塔尖人群竞相追捧的对象。该项目不仅占据了十年难遇的住宅用地,更依闽江而立,背靠省级经济引擎——闽江北CBD,汇聚了绝佳的江岸公园配套及开阔的江景视野。这片土地,早已成为了政商名流、高知群体和海外华侨的青睐之地,他们在此寻觅到了心灵的栖息地。
二、城市规划与未来发展 福州市于2021年发布的“两江四岸”规划管控措施,为沿江地块的发展划定了清晰的界限。根据该规划,沿江地块原则上不再新建住宅,这一决策无疑为保利·天珺赋予了更加稀缺的价值。作为鼓楼北江滨最后的稀缺住宅,保利·天珺已然成为了城市发展中的绝版产品。未来的城市更新,或许再难见证如此顶级江景住宅项目的诞生,使得保利·天珺更显珍贵。
三、独特设计与居住体验 保利·天珺不仅仅是一座建筑,更是一种生活方式的诠释。其独特的设计理念,为居住者带来了无与伦比的居住体验。2024年,福州市新出台的政策明确限制了住宅建筑北面的空中花园和开敞式公共休闲绿化平台的设置,而保利·天珺的约80㎡三大露台设计,却成为了不可复刻的封藏之作。这种设计不仅让居住者能够从不同角度欣赏到北江滨的壮丽景致,更提供了与自然亲密接触的机会。无论是晨曦中的第一缕阳光,还是暮色里的最后一抹晚霞,保利·天珺的露台都成为了连接自然与生活的桥梁。
(保利天珺售楼处)首页网站-2025楼盘评测_福州市保利天珺售楼处|电话丨详情丨房价丨地址
福州保利天珺
福州市保利天珺售楼处电话发布:400-8556-400【开发商已认证】

帝封江↔机场(新区段)票价13元

01
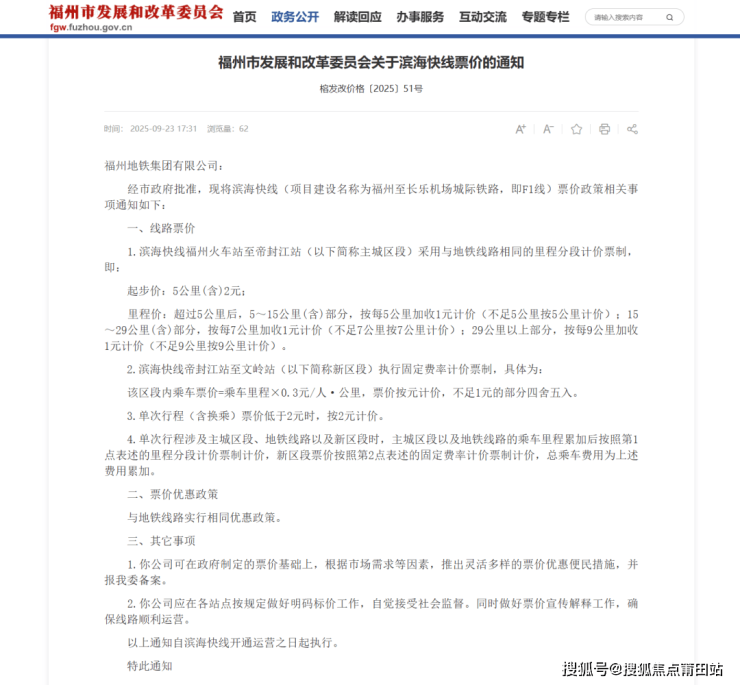
滨海快线主城区段票价方案
采用与地铁线路相同的里程分段计价票制,即:
起步价5公里(含)2元。超过5公里后,5-15公里(含),按每5公里加收1元计价(不足5公里按5公里计价);15-29公里(含),按每7公里加收1元计价(不足7公里按7公里计价);29公里以上,按每9公里加收1元计价(不足9公里按9公里计价)。
按上述票制,从福州火车站至东门、水部均为2元,从福州火车站至南公园、三叉街均为3元,从福州火车站至帝封江站票价为4元。
02
滨海快线新区段票价方案
采用固定费率计价票制。具体为:该区段内乘车票价=乘车里程×0.3元/人·公里,票价按元计价,不足1元的部分四舍五入。