东二环地铁口复式三房
绝版5米层高SOHO
【香开连天双禧】售楼处电话:400-8556-400【售楼热线】
福州【香开连天双禧】售楼处位置:400-8556-400【24小时服务热线】
欢迎来电咨询!可预约销售人员,专业一对一热情服务,让您用专业眼光去买房。(来电尊享开发商额外优惠)
【2025楼盘详情·特价房源·户型分析·项目介绍·在售房源·样板间·周边配套】
【2025楼盘百科丨样板间丨项目丨户型分析丨房源房价丨周边配套丨百度百科】
36㎡难得户型两房两卫
45㎡魔力户型三房三卫
泰禾广场+摩天轮商圈
宜家家居+福兴经济开发区
背靠4号线地铁口,准现房
人潮涌动前景旺,即买即收租!
宜居 宜业 宜办公,置业首选!
项目周边配套
【5大商业配套】:东二环泰禾广场+摩天轮、宜家家居(今年10月开业)、东街口商圈、世欧王庄、金融街商圈。
东二环泰禾广场
120米摩天轮效果图
宜家家居

【4号线地铁口】:化工路站(在建),4号线与1/2/3/5/6号线地铁均可换成。
地铁效果图

【3大公园环绕】:牛岗山公园、鹤林生态公园、晋安湖公园(在建),三大公园将连成晋安公园,占地占地约2000亩。
牛岗山公园实景图
鹤林生态公园实景图
晋安公园效果图
【2条城市主干道】:化工路、东山路,快速连接二环、三环。
路网效果图

【1个医疗配套】:福建省儿童医院(已动工),规划为三级甲等专科医院。
福建省儿童医院效果图
【1个经济开发区】福兴经济开发区功能定位为都市新兴产业、创新型产业、智能智造等三大产业集聚发展的高品质生态智慧产业园。本片区可容纳居住人口约 1.23 万人,就业人口约 11.45 万人。
福兴经济开发区效果图

【多个文教配套】:福州科技馆新馆(在建)、福州十一中高中部新校区(在建)、晋安体育馆。
福州十一中高中部新校区(在建)

项目概况
【项目位置】:东二环泰禾广场东侧
【品牌实力】:国企首开地产,打造鸟巢、水立方;传奇中庚,22年深耕福州,誉满海西,双强际会,闪耀东二环。
【建筑结构】:现代主义的建筑风格设计,工字型板式结构,南北通透
【整体规划】:以风情商业街和SOHO为主,共规划两栋
【梯户配比】:梯户配比:1:0.4,车位稀缺
【主力产品】:5米层高 36-45㎡,复式SOHO
【户型亮点】:36㎡双钥匙,45㎡三钥匙,收三倍租金
【社区配套】:福州唯一SOHO社区配备下沉式地下会所
【项目区位图】

【区位配套图】

【户型图】

【样板房图片】
45平三钥匙
45平两房两卫



【下沉式地下会所】
福州首开中庚香开连天双禧
【香开连天双禧】售楼处电话:400-8556-400【售楼热线】
福州【香开连天双禧】售楼处位置:400-8556-400【24小时服务热线】
欢迎来电咨询!可预约销售人员,专业一对一热情服务,让您用专业眼光去买房。(来电尊享开发商额外优惠)
【2025楼盘详情·特价房源·户型分析·项目介绍·在售房源·样板间·周边配套】
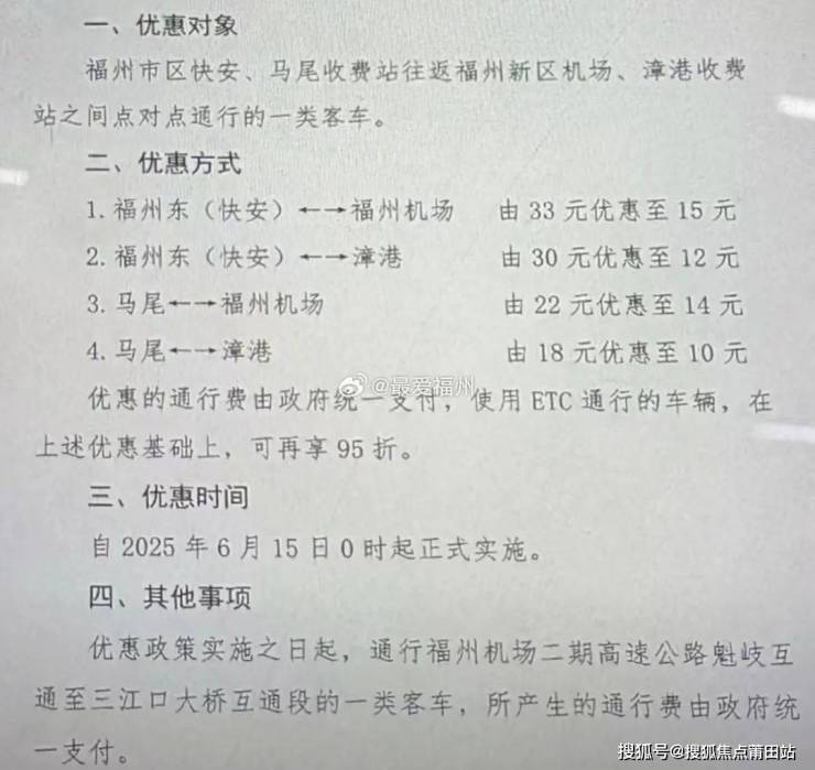
即日起,福州机场高速公路福州东(快安)、马尾收费站往返福州机场、漳港收费站之间点对点通行的一类客车,将享受通行优惠。
此次优惠主要针对福州东(快安)、马尾往返福州机场及漳港的一类客车,通行费降幅显著。具体如下:
福州东(快安)至福州机场:
由33元降至15元,降幅54.5%
福州东(快安)至漳港:
由30元降至12元,降幅60%;
马尾至福州机场
由22元降至14元,降幅36.4%
马尾至漳港
由18元降至10元,降幅44.4%
使用ETC通行的车辆,在上述优惠基础上,可再享95折优惠。
此外,福州市五城区(鼓楼、台江、仓山、晋安、马尾)户籍的一类小型客车,通过办理并使用闽通卡(ETC)通行机场二期高速公路往返三江口大桥互通时,可免收通行费。
据了解,福州机场高速公路是福建省“六纵十横”高速路网的重要组成部分,全长52公里,双向六车道,设计时速100公里。该线路自2003年12月开建,2011年全线通车,西起鼓楼区西岭互通,东至福州长乐国际机场,是市民航空出行的主要通道。
来源:马尾区融媒体中心