4008556400
中海峯汇里项目位于厦门市思明区观音山片区,是一个集8栋高层住宅楼于一体的现代化居住社区。这些建筑的高度从13层至33层不等,楼间距经过精心设计,以确保每一栋楼都能享有充足的自然光照和良好的通风条件。项目的总建筑面积约为1148套住宅,提供了多样化的户型选择,以满足不同家庭的需求。
户型与数量 项目提供的户型面积范围从89平方米至190平方米不等,共计1148套住宅。这些户型设计旨在满足不同家庭结构和生活方式的需求,从紧凑的三居室到宽敞的四居室,每一种户型都经过精心规划,以实现空间的最大化利用和居住的舒适性。
89平方米中间套3房2厅2卫户型分析
优点
采光充足:五开间朝南设计,确保室内光线明亮,提升居住舒适度。空间布局合理:三个房间均方正,有利于家具摆放和空间利用。
阳台设计实用:南向阳台结合开放式设备平台,提供晾晒衣物和休闲娱乐的空间。
公卫干湿分离:提高卫生间使用效率,方便家庭成员日常生活。
通风性能良好:南面多窗设计结合东西卫生间窗户,实现良好通风效果。
隐私保护:阳台位置设置避免客人直接看到晾晒衣物,保护住户隐私。
高性价比:作为厦门岛内较小的三房户型,总价相对较低,具有较高性价比。
缺点
卫生间与厨房通风性相对较弱:可能存在异味问题,需注意通风和清洁。部分区域光线不佳:厨房和最小房间的光线相对较差,可能需要通过灯光补充照明。
隐私性受限:中间套设计可能在一定程度上影响边套邻居的隐私。
121平方米边套4房2厅2卫户型分析
优点
空间优化:作为岛内较小的边套四房设计,户型在空间利用上表现出色,各房间尺度均衡。
客餐厨一体化:餐客厅进深长达9米,提供宽敞的生活空间,适合家庭聚餐和朋友聚会。
卧室设计合理:卧室进深3.2-3.8米,既保证空间宽敞度,又适合摆放书桌等家具,提高居住实用性。
缺点
阳台面积相对较小:与190平方米户型相比,121平方米的边套阳台面积可能相对较小,影响晾晒和休闲需求。
储物空间有限:由于户型面积限制,储物空间可能相对较少,需住户合理规划和使用。
主卧卫生间可能稍显紧凑:在追求整体空间优化的同时,主卧卫生间的设计可能稍显紧凑,需住户在使用时注意保持整洁。
中海峯汇里项目凭借其优越的地理位置、合理的户型设计和高性价比,成为厦门市思明区观音山片区的一个热门住宅选择。项目中的不同户型设计旨在满足不同家庭的需求,无论是采光、通风、空间利用还是隐私保护,都经过了精心考虑和规划。尽管某些户型可能存在一些小的不足,但总体而言,中海峯汇里提供了一个舒适、便捷和高性价比的居住环境。
厦门住房公积金贷款政策调整2025年1月1日起二套首付比例下调至20%保障性住房最低首付15%系数调整至1,最高可贷120万!
01优化住房公积金贷款家庭住房套数认定标准
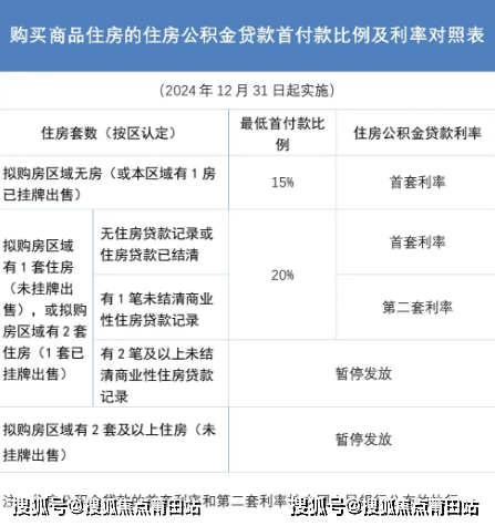
住房公积金贷款家庭住房套数认定标准与商业性住房贷款家庭住房套数认定标准保持一致,按拟购住房所在区辖区范围认定。拟购住房所在区辖区内无住房,或拟购住房所在区辖区内仅有一套住房且正在挂牌出售的,拟购住房认定为首套住房,后续再增购的一套住房认定为二套住房。
将套数认定的材料由原来提供厦门市自然资源和不动产权属档案中心出具的购房人家庭名下在厦门市住房套数情况证明,调整为厦门市住房和建设局出具的购房人家庭名下分区住房套数认定结果证明。
02调整住房公积金贷款首付款比例
1.申请住房公积金贷款购买第二套住房的,最低首付款比例由25%下调至20%。
2.使用住房公积金贷款购买保障性住房的,最低首付款比例为15%。

03调整住房公积金贷款流动性调节系数
2024年12月31日,厦门发布关于调整住房公积金贷款流动性调节系数的通知。
根据《关于优化住房公积金贷款有关事项的通知》(厦公积金〔2024〕5号),自2024年2月1日起,阶段性上浮住房公积金贷款流动性调节系数至1.2,执行至2024年12月31日。自阶段性政策执行以来,住房公积金对职工购房支持力度逐步增加,贷款发放额逐月递增,贷款使用率居高不下,截至2024年11月30日贷款使用率已达96.55%,住房公积金流动性紧张。
经市住房公积金管理委员会审议通过,现就调整住房公积金贷款流动性调节系数有关事项通知如下:
一、自2025年1月1日起,住房公积金贷款流动性调节系数阶段性调整至1,政策执行至2025年6月30日。
二、自2025年7月1日起,按照《关于调整我市住房公积金部分提取贷款政策的通知》(厦公积金〔2019〕11号)的规则执行。
三、根据房地产市场及住房公积金流动性情况,你中心可按程序阶段性调整流动性调节系数。
四、购买商品住房网签时间在2025年1月1日(含)后的,住房公积金贷款流动性调节系数按本通知执行。