#楼市热点@【华润中寰悦府 】福州华润中寰悦府售楼处发布:‍邀请您鉴赏-福州房天下

莆田楼盘发布

2025-06-18 16:25:07

购房群

买房如何避坑,加入购房群,看看他们怎么说

立即进群

【华润中寰悦府】售楼处电话:400-8556-400【售楼热线】

福州【华润中寰悦府】售楼处位置:400-8556-400【24小时服务热线】

欢迎来电咨询!可预约销售人员,专业一对一热情服务,让您用专业眼光去买房。(来电尊享开发商额外优惠)

【2025楼盘详情·特价房源·户型分析·项目介绍·在售房源·样板间·周边配套】

【2025楼盘百科丨样板间丨项目丨户型分析丨房源房价丨周边配套丨百度百科】

中寰悦府即华润置地于去年10月24日摘得的2024-45号地块(鼓楼区斗池路地块)。随着展厅的开放,华润鼓楼住宅项目案名也正式定名为“中寰悦府”

编辑

据悉,作为华润置地于鼓楼打造的首个高端住宅产品,【中寰悦府】定位新规1号作品,以新规战略首作之姿,领衔福州生活力新时代。

编辑

该项目总建筑面积约8.76万㎡,涵盖住宅、商业、酒店等多元业态,打造一个小型城市综合体。

其中住宅区域建筑面积约5万㎡,规划7栋高品质住宅,是鼓楼少有的地块方正、配套完善的社区,定位智慧精奢住区,以南洋风封面作品为高净值人群改善提供优选。

编辑

【中寰悦府】精心营造微风栈道、清风草坪、雨林秘境等休闲场景。社区内一座近6000㎡的南洋艺术园林。

项目打造了福州主城少有的酒店式归家封面,环岛式落客门庭尺度恢宏。并联手华为,依托鸿蒙系统和智慧科技赋能,营造安全、便捷、智能人居体验。

此外,结合福州楼市新规做了全新的空间迭代,面积在130㎡-168㎡,阳台比例可做足套内面积20%,主打高利用率和舒适度。

华润9.47亿拿下斗池路地块

划片钱塘小学教育集团怡山校区

2024年10月24日,福州市举行2024年第五次国有土地出让活动。

编辑

最终,经过1轮竞价,22竞买人福州市润投房地产有限公司(华润)以底价9.47亿竞得福州宗地2024-45号,按照B地块面积35.6亩、容积率上限3.7测算,得出该地块拍卖楼面价为10784.25元/㎡。

2014年6月20日,华润置地(福州)房地产开发有限公司以9.2亿元竞得福州宗地2014-09号地块。地块西区14.7亩安置房(润和郡)已于2016年12月交付华润公司,并于2020年底交房。

剩余商业、商务办公部分,因为各种原因推进缓慢,直至本次重新出让,地块用途增加“住宅”规划。

本次拍卖地块编号为2024-45号(住),地块位于鼓楼区斗池路北侧、西二环中路西侧,用途为住宅用地70年、商业商务(含酒店)用地40年。

B地块规划指标要求:

选址用地面积:67.82亩,出让用地面积45033平方米(合67.55亩),其中A地块15.54亩已建成,B地块35.6亩,C地块公园绿地16.41亩;容积率:B地块:1.0以上、3.7以下(其中商业建筑面积不少于8000平方米,酒店建筑面积不少于16000平方米,商务建筑面积不少于14700平方米);建筑密度:35%以下(含35%);绿地率:30%以上(含30%);建筑限高:100米以下(含100米,其中住宅建筑高度不低于21米)。

该地块位于鼓楼区西二环板块,东临西二环路、南临斗池路,位置核心,交通便利。

编辑

鼓楼区西二环板块为福州中心区域,城市界面完整,配套服务设施齐全。本片区周边为阳光乌山荣域、融信澜郡等住宅小区,距离宝龙广场、万象城、华润万象城等商业综合体不超过1公里,配套设施齐全,生活气息浓厚,宜居宜业。

编辑

本地块商品房项目划片钱塘小学教育集团怡山校区,周边有福州教育学院附中、福州黎明中学等良好的教育配套设施。

2024年11月20日,福建省投资项目在线审批监管平台公布信息显示,位于福州鼓楼的斗池路综合体项目已通过备案报建,距离拿地还未满月。

斗池路综合体项目法人单位为福州市润投房地产有限公司,备案号“闽发改备[2024]A010130”。

户型鉴赏

重塑家的空间形态

革新鼓楼生活更多想象

130㎡悦境 户型鉴赏

南向3开间丨全通透公区丨270°转角窗丨南向双联阳台

全屋做到超11米的南向3开间采光,让不同家庭成员都可以享受“阳光平权”。

客厅连通餐厨空间之后,动区面积方正开阔,构筑一个“超聚厅”!无论是家庭聚会,或是朋友之间开party,都足够阔绰!

可以发现,中寰悦府的130㎡悦境户型具有很强的空间创变可能性,譬如可将次卧与客厅联通,打造更大空间尺度的公共空间,实现更多场景可能。

在新规之下,每一间卧室的空间格局设计「从容」了很多。

主卧两面连贯的270°转角飘窗,带来的不只是更阔绰的采光面和连贯的景观视觉,还可以利用飘窗空间,实现“主卧小家化”,拓展更多元的使用场景。

同时,中寰悦府130㎡户型更是考虑中国人生活习惯,划分独立家政晾晒区,不影响客厅观感的同时,确保阳台与客厅的良好互动性,保证客卧的私密性。

139㎡悦宸 户型鉴赏

南向4.5开间丨巨幕采光面丨宽U型厨房丨南北通透

大户型设计理念下放,全面迭新户内空间体验。建面约139㎡的产品,将传统160-180㎡的设计理念下放,超15米南向4.5开间设计,在空间的运用中非常难得和奢侈,所有家庭成员都可以拥有向南的居室,让不同家庭成员都可以享受“阳光平权”,已是市面上同等户型的佼佼者。

面对充满更多家庭互动的餐厨空间,中寰悦府将其设计成可开可合的互动式中西厨。139㎡悦宸户型大面宽U型厨房,明厨敞亮,使得通透舒适度全面提升,也真正实现南北通透。

开放式厨房、客餐厅、大落地窗,南北通透的全明社交公区,各个板块之间离而不分,形成一个清晰有序而又彼此交融的多功能家庭活动区。再加上外部是开阔楼间距,无论家族聚会、还是朋友宴请,公区的使用体验无异于星级酒店的空中会所。

168㎡悦玺 户型鉴赏

私梯明厅入户丨社交宽厅丨互动式中西明厨丨双套房设计

中寰悦府建筑面积约168㎡4室2厅3卫悦玺户型,为鼓楼打造纯粹改善的生活之境,对标高奢平层标准打造无界奢宅。悦玺户型营造私梯明厅入户的尊贵归家体验,在迈出电梯时便可直观感知朗阔的电梯前室。

家庭核心公区占比已接近40%,构建功能更复合的社交中枢。可以拓展出家庭商务办公区、影音区、儿童娱乐区等,创造出可以高频互动的家庭中心,毫无空间局促感,更能时刻感受到彼此的陪伴。

南向超17米大面宽,赋予空间视觉感与自由感;朗阔的横厅开间,以全景落地窗让空间无限延伸,光影与视野彼此交互,让生活与风景同频。与139㎡户型一样的宽U型餐厨区,大面宽开间,中间以灵动的西厨岛台进行衔接,大岛台可以确保从“动线”和“视线”上都可以和家人、朋友参与一起进行,让家庭生活充溢着情感与亲密交流。

【华润中寰悦府】售楼处电话:400-8556-400【售楼热线】

福州【华润中寰悦府】售楼处位置:400-8556-400【24小时服务热线】

欢迎来电咨询!可预约销售人员,专业一对一热情服务,让您用专业眼光去买房。(来电尊享开发商额外优惠)

【2025楼盘详情·特价房源·户型分析·项目介绍·在售房源·样板间·周边配套】

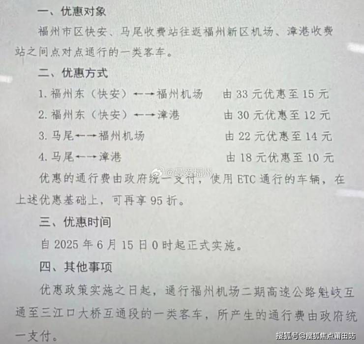
官方明确!福州机场高速通行费将大幅下调!

即日起,福州机场高速公路福州东(快安)、马尾收费站往返福州机场、漳港收费站之间点对点通行的一类客车,将享受通行优惠。

此次优惠主要针对福州东(快安)、马尾往返福州机场及漳港的一类客车,通行费降幅显著。具体如下:

福州东(快安)至福州机场:

由33元降至15元,降幅54.5%

福州东(快安)至漳港:

由30元降至12元,降幅60%;

马尾至福州机场

由22元降至14元,降幅36.4%

马尾至漳港

由18元降至10元,降幅44.4%

使用ETC通行的车辆,在上述优惠基础上,可再享95折优惠。

此外,福州市五城区(鼓楼、台江、仓山、晋安、马尾)户籍的一类小型客车,通过办理并使用闽通卡(ETC)通行机场二期高速公路往返三江口大桥互通时,可免收通行费。

据了解,福州机场高速公路是福建省“六纵十横”高速路网的重要组成部分,全长52公里,双向六车道,设计时速100公里。该线路自2003年12月开建,2011年全线通车,西起鼓楼区西岭互通,东至福州长乐国际机场,是市民航空出行的主要通道。

来源:马尾区融媒体中心

全部
报名成功
稍后会有专业的置业顾问联系您
返回楼盘

频道导航

返回首页

看房小程序

APP下载

电话拨通后,请您手动拨打分机号

确定拨打电话

电话号码:

分机号:(可能需要拨分机号)