项目基本信息
项目名称:越秀观樾
总栋数:25栋(北地块5栋,南地块20栋)
总户数:一期约760户
户型面积:140㎡/190㎡四房,250㎡4+1房
容积率:1.91
物业公司:越秀商管物业
占地面积:13.6万平米
建筑面积:20.64万平米
车位配比:1:2.15(共计1637个)

一城中轴,半壁越秀
【相信国企的力量】
⛩中轴缔造者:越秀地产40年,从“老中轴”到“新中轴”再到“活力创新轴”从天河北ICC,到珠江新城IFC、越秀金融大厦,开发一片成熟一片
豪宅专家:从二沙岛、天河北、珠江新城到琶洲,开拓和樾系、樾系豪宅产品线,越秀不断刷新豪宅生活观。
越秀观樾作为天河区的一个高端住宅项目,凭借其独特的地理位置和卓越的产品设计赢得了市场的广泛关注。项目坐落于天河奥体板块与智谷CTD板块交汇处,紧邻珠金琶地区,既享受到了城市中心的便捷交通,又避免了闹市的喧嚣。其所在地块是近年来中心四区出让规模最大且容积率最低的地块之一,这为越秀观樾打造低密度公园住区提供了先天优势。
项目周边自然资源丰富,拥有日月双湖、钟岭等景观资源,特别是世界大观公园的加持,为居民提供了优质的休闲环境。

【便捷交通网络,快速畅达全城】
便捷路网:5横4纵交通网实现20分钟通达三大CBD
地铁4+21号线双轨接驳:3 站天河公园,4 站金融城,7 站珠江新城,快速接驳城市各区

【引进天河外国语,优质教育汇聚】
项目自配:15班幼儿园和24班小学,其中24班小学引进广州天河外国语教育集团合作办学,广州天河外国语学校自2012年4月创办以来, 学校迅速成长为广州优质教育品牌;同时享有北京大学大学先修课程实施学校、广州市教育工作先进集体等多项称号。

幼儿园:体育西幼儿园、2所广幼附属幼儿园
小学:华阳奥体东小学、体育东集团灵秀小学
中学:执信中学、清华附中等
国际学校:贝赛思、爱莎国际、梅沙黑利伯瑞

【黄金15min全面医疗保障】
综合医疗资源:周边覆盖7家综合性医院,包括三甲医院中大附属第一医院、暨大附属第一医院等,中山六院及6.9万㎡国际妇女儿童医院(规划中)

【30分钟畅游国际顶流商圈】
便利的购物体验:
大观公园滨湖商业街:5块商业用地,未来打造成情景商业、滨湖商业、滨湖艺术街区。
10-15分钟车程:万科广场、高德汇优托邦、天河城百货及美林天地(宜家+山姆店),满足日常购物需求
30分钟车程:天河区顶流商圈,如K11、太古汇、天环等

【畅享国际赛事运动场馆】
国际标准运动设施:毗邻奥体,享有高端标准球场、冰球场、棒球场、网球中心、射箭场、恒温泳池及高端马术俱乐部等国际标准运动健身设施。
达观世界,樾贵自然
【世界的豪宅观】
【城市越繁华,自然越珍贵】
无价自然区:无论是纽约的中央公园住区、硅谷旁的阿瑟顿住区,还是珠江新城的珠江公园住区,都是天然形成的豪宅富人区

天河第三片绿洲,大观公园:公园用地面积约15万方,加上周边山林面积达到243万方,相当3.5个天河公园,8.6个珠江公园

【湖山静候,难得自然】
城央5年难求低密连片:公园综合容积率仅1.04,规划4住5商,产居比达1:1的奢华配比
将更多的土地留给自然:尽可能保留原生山、林、湖、石,负离子含量高达3040个/cm³,是珠江新城的44倍
⛱每次归家都在度假重金打造月亮湖,近2公里的湖岸线,24小时湖光山色极致体验
立序天河新作,自然主义豪宅
【自然的生活观】
【师承自然,樾系迭代升级之作】

【全球顶级设计团队,呈现自然美学】
最懂自然人文设计的 GAD公司规划
最懂豪宅的冼剑雄XAA执笔建筑立面
全球城市公园地标缔造者SWA执笔湖区景观

【户型鉴赏】
「樾」自然主义豪宅,140-250㎡临湖大平层
【湖境】建面约250㎡
约18.9米南向面宽,奢阔层高享受,约122方定制化多功能社交巨厅,15米转角阳台,一线观湖
【山趣】建面约190㎡
约17米南向面宽,全屋超高窗地比,全南向功能房,主套约270度IMAX级环幕视野
【林隐】建面约140㎡
广州罕见一梯一户板式大平层,双主套,全明卫,南北双阳台




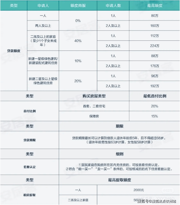
深圳提高住房公积金贷款额度最高额度提高至231万元
财联社3月16日讯,深圳市住房公积金管理委员会3月16日发布《关于〈深圳市住房公积金贷款管理规定〉的补充规定》《关于我市住房公积金利息补贴有关事项的通知》两项文件,两项文件自2025年3月24日起开始实施。
一是调整最高(基础)额度:个人申请最高额度从50万元提高至60万元;家庭申请最高额度从90万元提高至110万元。
二是调整最高额度上浮情形和比例:购买本市首套住房上浮比例从20%提高至40%。多子女家庭购房上浮比例从10%提高至50%。该政策适用于有两个及以上子女的家庭,未成年和成年子女均计算在内。全国范围内有公积金贷款记录的成年子女不计入。新增购买本市保障性住房上浮情形,上浮比例为20%。
同时符合多种上浮情形可累加上浮比例,最高上浮110%,即个人最高可贷126万元,家庭最高可贷231万元。按照往年数据,首套房上浮政策可覆盖90%以上贷款申请职工。
可贷额度提高至账户余额16倍
在前期意见征集阶段,有近10%的意见涉及提高住房公积金可贷额度的账户余额倍数。
为切实回应群众诉求,并充分考量我市住房公积金资金流动性状况,文件将住房公积金贷款可贷额度从原本账户余额的14倍提高至16倍,同时不超过上述最高额度。
可贷额度还需要结合职工的还款能力、还款期限等因素综合计算,最终额度以审批结果为准。
此项调整将进一步保障中低收入家庭、工作年限较短的青年人等住房公积金账户余额相对较少的职工群体,助力他们更多、更快获得住房公积金贷款。
调整最低首付款比例
为充分满足职工刚性和多样化改善性住房需求,重点支持职工购买保障性住房,文件明确,调整我市住房公积金贷款最低首付款比例。
免责声明:本文如无意中侵犯了某方的知识产权告知即删,部分内容图片可能来源于网络,无法核实其真实出处,如涉及侵权请联系本网站删除!!!