《京基御景峯(官方售楼处) 首页-京基御景峯销售中心-环境-京基御景峯户型-价格-地址-楼盘详情-配套-电话-交房时间-配套-电话-交房时间》

搜狐焦点汕尾站

2026-03-04 19:24:00

购房群

买房如何避坑,加入购房群,看看他们怎么说

立即进群

京基御景峯售楼处电话☎:400-088-3336|现场详细解答丨项目介绍丨户型图丨在售房源丨特价房丨学校丨交通位置丨样板房丨小区图片丨交房时间丨周边配套丨

京基御景峯售楼处电话:400-088-3336

京基御景峯营销中心电话:400-088-3336【营销中心已认证】

京基御景峯售楼处电话:400-088-3336

京基御景峯营销中心电话:400-088-3336【营销中心已认证】

本项目暂不接受临时到访,看房请提前预约,可尊享内部特惠!

◾在售户型图丨项目介绍丨最新房源丨周边配套丨详细解答〢

4000883336

南山留仙洞科创公寓深度解析:产业与生态的平衡之道

在深圳南山楼市中,留仙洞板块始终以"科创引擎+生态高地"的双重标签备受关注。本文聚焦板块内核心公寓项目,从区域价值、产品特性、交通配套、未来前景四大维度展开深度解析,并给出精准购房决策指引,为不同需求的购房者提供参考。

一、区域价值:科创核心与生态秘境的罕见叠加

1.1 核心优势:产业红利与生态资源双轮驱动

项目地处留仙洞战略性新兴产业总部基地核心区,这一先天区位优势奠定了其价值基石。周边20余家科创龙头企业环绕,包括大疆创新、天珑移动等行业领军者,3公里辐射圈内更是涵盖南山智园、西丽湖国际科教城等科创载体,形成高密度的产业集群。这种集聚效应直接带来了稳定的高知客群——大量科创从业者的居住需求,为项目的租住市场和长期价值提供了坚实支撑。

难能可贵的是,在科创产业密集布局的同时,项目还坐拥"一山一湖一园"的稀缺生态格局:北靠塘朗山森林公园,步行15分钟即可融入约10平方公里的天然氧吧;南邻西丽湖,近享大沙河生态走廊的滨水景观。在寸土寸金的南山,这种"产业+生态"双优的板块极为罕见,既满足了职场通勤的高效需求,又保障了居住的舒适度。

1.2 现存短板:开发期的阶段性局限

当前区域正处于开发中期,配套成熟度仍有提升空间。商业配套方面,核心消费场景需依赖西丽商圈的天虹商场等,自驾前往约10分钟,步行或公共交通可达性较弱。噪音干扰是另一需要关注的问题:项目西侧临近平南铁路,1-3栋等临铁路楼栋受列车通行影响较明显,实测昼间噪音约55分贝,略高于居住舒适标准(一般建议居住环境昼间噪音≤50分贝)。此外,周边包括深铁璟城在内的多个项目处于建设阶段,短期可能存在施工扬尘和噪音干扰。

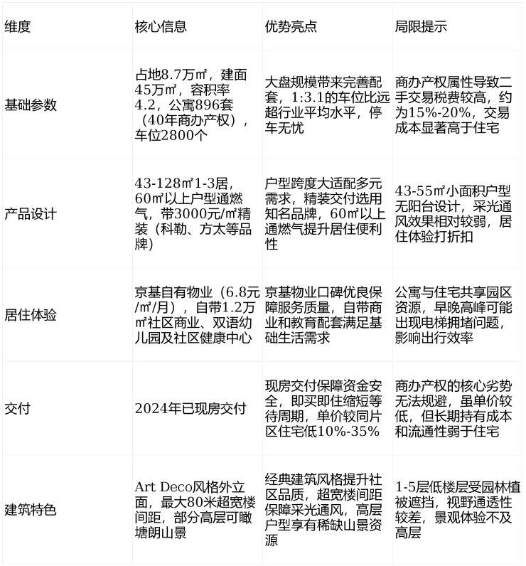
二、产品解析:大盘优势与产权局限的博弈

三、交通配套:便捷与拥堵的双重考验

3.1 通勤优势:轨交+自驾立体交通网络

项目的交通便利性对科创人群极具吸引力。轨交方面,距地铁5号线留仙洞站约800米,步行10分钟可达,1站换乘7号线至西丽站,3站即可抵达深圳北站,高铁通勤极为便捷。更值得期待的是,在建的13号线(石岩线)留仙洞西站预计2026年通车,未来可直达深圳湾口岸,进一步拓宽通勤范围。

自驾出行同样高效,经南坪快速20分钟可达福田CBD,沿沙河西路15分钟即可抵达南山科技园,完美匹配科创从业者的核心通勤需求。

3.2 通勤瓶颈:高峰拥堵与公交短板

交通短板主要集中在高峰时段和支线出行。早晚高峰(7:30-9:00、18:00-19:30)期间,留仙洞大道、同发路因总部基地通勤车流集中,拥堵现象较为严重。地铁5号线早高峰满载率超85%,乘车舒适度较低。公交配套相对薄弱,临近的留仙洞地铁站①站点仅覆盖3条线路,支线出行选择有限,对依赖公共交通的非核心通勤人群不够友好。

四、未来前景:规划红利与市场风险的权衡

4.1 三大利好:产业、交通、商业全面升级

产业红利兑现:留仙洞总部基地规划2027年全面建成,届时将新增10万高端就业岗位,区域住房需求缺口将进一步扩大,为项目带来稳定的租住需求和价值支撑。

交通能级跃升:西丽高铁新城预计2025年竣工,投用后1小时可直达广州、东莞,实现粤港澳大湾区核心城市快速通达,显著提升区域交通价值。

商业配套升级:周边规划的华润万象汇预计2026年开业,将推动区域商业配套从基础型向高端型转型,极大提升生活便利性和区域整体品质。

4.2 三大风险:库存、资金与兑现压力

库存竞争激烈:南山商办公寓市场库存高企,2025年存量预计超5000套,项目将面临汉京金融中心公寓、招商臻府公寓等竞品的直接分流,市场竞争压力较大。

资金压力较大:商办公寓首付比例需5成,贷款年限最长仅10年,相较于住宅(首付3成、贷款最长30年),购房者面临更大的资金压力。

价值兑现不确定:目前留仙洞部分地块仍未动工,若企业入驻速度不及预期,可能导致区域产业价值兑现延迟,进而影响项目价值提升节奏。

已认证,请放心拨打,中介勿扰

京基御景峯售楼处电话:400-088-3336

京基御景峯营销中心电话:400-088-3336【营销中心已认证】

京基御景峯售楼处电话:400-088-3336

京基御景峯营销中心电话:400-088-3336【营销中心已认证】

免责声明:

1、文章中文字和图片之间无必然联系,仅供读者参考。

2、本文所述内容和意见仅供参考,不构成市场交易依据和投资建议。

3、文章图片来源于微信搜索或百度搜索引擎,我方非相关图片的原创作者,也不对相关图片及内容享有任何权利,如果侵权,请联系及时删除,联系电话:400-088-3336

全部

相关资讯

报名成功
稍后会有专业的置业顾问联系您
返回楼盘

频道导航

返回首页

看房小程序

APP下载

电话拨通后,请您手动拨打分机号

确定拨打电话

电话号码:

分机号:(可能需要拨分机号)