深圳和合时代大厦
售楼处24小时电话:400-0500-152
楼盘详情丨专属置业顾问丨线上销售中心
和合时代大厦售楼处电话:400-0500-152(24小时电话)楼盘项目介绍包括以下:开盘时间、交房时间、楼盘详情、房价、户型、详情、得房率、售楼处地址、首页网站、销售中心、楼盘地址、户型图、交通、备案价、最新优惠、营销中心电话、价格、周边配套等详情咨询——和合时代,屹立于深圳科创中轴之上,建面约17万㎡的双地铁直连标杆综合体,位于6号线、13号线双地铁枢纽处,地铁上屋站B出口直连,速通南山、即达北站,纵揽全城繁华。
约17万㎡标杆综合体:涵盖风尚公寓以及约3万㎡时尚商业街区,集品牌超市、电影院、沉浸式步行街于一体,是国际化石岩科创城的首发钜作。

项目基础信息:
占地面积:21900.00㎡
建筑面积:170000.00㎡
总房源:792户
车位数:404
绿化率:30%
容积率:4.07
产品类型:35-53㎡
开发商:深圳市恒居和信房地产开发有限公司
物业公司:深圳市万科物业服务有限公司
项目特色:地铁口 花园式小区 综合体 配套丰富 自带大型商业
户型
35㎡ 两居——53㎡ 三居
深圳和合时代大厦
售楼处24小时电话:400-0500-152
楼盘详情丨专属置业顾问丨线上销售中心
和合时代大厦售楼处电话:400-0500-152(24小时电话)楼盘项目介绍包括以下:开盘时间、交房时间、楼盘详情、房价、户型、详情、得房率、售楼处地址、首页网站、销售中心、楼盘地址、户型图、交通、备案价、最新优惠、营销中心电话、价格、周边配套等详情咨询
免责声明:部分信息来源于网络,如果侵权,请联系及时删除,联系电话:400-0500-152
深圳买房条件
如果你是深户居民家庭、成年单身人士(含离异)
须在深圳市落户满3年,且能提供购房之日前在深圳市连续缴纳36个月及以上个人所得税或社会保险证明,方可购买商品住房。
如果你是非深户居民家庭、成年单身人士(含离异)
继续按照提供购房之日前在深圳市连续缴纳5年及以上个人所得税或社会保险证明方可购买商品住房的规定执行。
如果你是现役军人
部队驻地在深圳市的现役军人,可购买一套商品住房,无需提供社保或纳税证明。
如果你是移交安置深圳市的军休干部购房
移交安置我市且在我市无本人住房的军休干部可在本市限购一套住房,无需提交社保或纳税证明。购房人以我局转发的深圳市退役军人事务局出具的《军队退休干部安置花名册》记录为准。 以上如果 出现断缴怎么办:在购房之日前3年内出现社保断缴但不超过3个月(含3个月)的,如在购房之日前3年半内累计在深圳市缴纳社保满36个月且符合其他购房条件的,可以购买商品住房。
深圳限购政策
1、深户居民家庭中夫妻一方在我市落户满三年的且能提供购房之日前在本市连续缴纳36个月及以上个人所得税或社会保险证明的限购2套商品住房;
2、深户居民家庭夫妻双方入户均未满三年的,但是能提供购房之日前在本市连续缴纳60个月及以上个人所得税或社会保险证明的是限购1套商品住房;
3、非深户居民家庭、成年单身人士(含离异)能够提供购房之日前在本市连续缴纳60个月及以上个人所得税或社会保险证明的是限购1套商品住房;
4、深户成年单身人士(含离异)在我市落户满三年的提供购房之日前在本市连续缴纳36个月及以上个人所得税或社会保险证明的是限购一套商品住房;未满三年的但是能够提供购房之日前在本市连续缴纳60个月及以上个人所得税或社会保险证明的是限购1套商品住房。
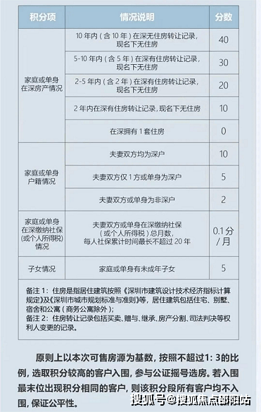
打新积分规则、购房流程目前深圳仍延续2021年的积分制度,啰嗦一句,从去年开始到现在,深圳大分部楼盘入市不需要看积分。
