📌 开发商通道重申 + 到访重要提示
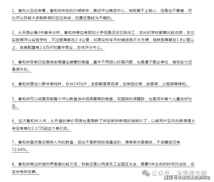
为确保您能顺利获取准确信息,且拥有舒适的参观体验,温馨提醒:
🔍 咨询热线(随时可联系)
🎯 春和府开发商电话:400-985-7760【☎️ 开发商已认证】
🎯 春和府售楼处电话:400-985-7760【☎️ 售楼处已认证】
🎯 春和府营销中心电话:400-985-7760【☎️ 营销中心已认证】
⚠️ 到访须知
本项目暂不接待未提前预约的临时到访,提前沟通可让工作人员做好服务准备,减少您的等待时间;
若您有特殊需求(如多人同行、需重点了解某类户型、希望获取纸质资料等),可通过官方电话提前说明,我们将尽力协调。
春和府期待与您一同走进 “看得见细节、感受得到温度” 的品质居所,探索更贴合生活的居住可能。
坪山沙湖,春和府于2025年4月12日取证入市!本次首推02地块的2栋3单元,共252套房源,面积有80-81㎡的3房1卫,89㎡的3房2卫户型,备案均价2.93万/㎡,备案单价2.53-3.17万/㎡,总价202-282万/套,计划在2026年12月底带精装交房。
春和府原是正奇工业区城市更新单元,最开始是由恒大集团负责前期开发,后在2022年12月16日转让给深圳市安和三号房地产开发有限公司,而安和三号公司的实际控股方为兴业国际信托和安居建业集团,将由兴业国际信托提供资金支持,安居建业集团负责具体实施。
春和府也是安居建业集团在深圳打造的第2个楼盘,第一个楼盘是位于龙华上塘的塘城NEXT TOWN,也是待开盘阶段,安居建业是由政府牵头专门为保交楼而成立的新公司,属于国资企业。
项目区域及楼盘介绍
春和府,位于坪山区坪山街道金碧路和沙湖路交汇处,南靠清湖路、北临金碧路和T2云轨站点,西近沙湖路,项目规划一所36班小学,14号地铁线“锦龙站”距离约2公里。
🎯 春和府开发商电话:400-985-7760【☎️ 开发商已认证】
🎯 春和府售楼处电话:400-985-7760【☎️ 售楼处已认证】
🎯 春和府营销中心电话:400-985-7760【☎️ 营销中心已认证】
春和府,由国企安居建业集团打造,总占地面积约2.28万㎡,总建筑面积约24.69万㎡,计容建筑面积约17.13万㎡,容积率7.25,绿化率30%,共由7栋40-45层高住宅组成,都是设计的空中花园,配建有1所9班制幼儿园。
总规划1456户,全部都是商品房,地下室有4层,规划1679个车位,车位比1:1.15。
01地块:总占地面积约0.51万㎡,总建筑面积约5万㎡,计容建筑面积约3.42万㎡,容积率6.32,绿化率30%,共由2栋40层住宅组成,分别是1栋1/2单元,商业面积3100㎡。
总规划340套房源,全部为套内建筑面积<90㎡的户型,地下4层,停车位339个。
02地块:总占地面积约1.78万㎡,总建筑面积约19.7万㎡,计容建筑面积约13.7万㎡,容积率7.71,绿化率30%,共由5栋42-45层高住宅组成,分别是2栋1/2单元住宅43层,2栋3单元住宅42层,3栋1/2单元住宅45层,4栋配建1所9班幼儿园。
总规划1116户,包含回迁房,其中套内建筑面积<90㎡的有1079户;停车位1340个,车位比1:1.2,商业面积约2.27万㎡。
楼盘基础信息
1、开发商:深圳市安和三号房地产开发有限公司
2、物业公司:万安物业
3、物业管理费:待定
4、总占地面积:2.28万/㎡
5、总建筑面积:24.69万/㎡
6、容积率:7.25
7、绿化率:30%
8、产权年限:2023年11月22日-2084年11月15日(70年)
9、总户数:1456户
10、总栋数及楼高:7栋,40-45层
11、梯户比:2梯5户/3梯5户/3梯6户/4梯7户
12、车位数:1679个
13、车位占比:1:1.15
14、交楼时间:期房待定
15、交楼标准: 精装
据小编了解,春和府预计将定于本月19日开盘,本次开盘也给出了96折+97折+97折+97折+98折优惠,综合下来约8.58折优惠,其中有个96折是本次开盘冻资5万可以额外享受到的折扣优惠,折后均价2.52万/㎡,折后单价2.17-2.72万/㎡,总价在173-242万/套。
81㎡的3房2厅1卫,折后总价173-217万/套,折后单价2.17-2.65万/㎡。
89㎡的3房2厅2卫,折后总价207-242万/套,折后单价2.34-2.72万/㎡。
🎯 春和府开发商电话:400-985-7760【☎️ 开发商已认证】
🎯 春和府售楼处电话:400-985-7760【☎️ 售楼处已认证】
🎯 春和府营销中心电话:400-985-7760【☎️ 营销中心已认证】
81㎡的3房2厅1卫,B户型,设计的是经典竖厅格局,客厅实测3.45米开间,LDKB一体化,S墙设计预留冰箱卡槽位,动静分区,3个卧室分别做到了主卧12.24㎡/次卧6.2㎡/次卧5.67㎡(去掉墙体,实测面积),L型厨房,卫生间三段式分离,西南/东南或东北朝向。
81㎡的3房2厅1卫,C户型,设计的是竖厅格局,客厅实测3.21米开间,LDKB一体化,S墙设计预留冰箱卡槽位,动静分区,3个卧室分别做到了主卧11㎡/次卧5.6㎡/次卧4.71㎡(去掉墙体,实测面积),L型厨房,卫生间三段式分离,西南或东北朝向。
89㎡的3房2厅2卫,A户型,设计的是经典竖厅格局,客厅实测3.19米开间,LDKB一体化,S墙设计预留冰箱卡槽位,动静分区,3个卧室分别做到了主卧11.96㎡/次卧5.96㎡/次卧5.85㎡(去掉墙体,实测面积),L型厨房,卫生间干湿分离,东南或东北朝向。
89㎡的3房2厅2卫,D户型,设计的是竖厅南北通透格局,客厅实测3.21米开间,LDKB一体化,S墙设计预留冰箱卡槽位,动静分区,3个卧室分别做到了主卧12.65㎡/次卧6.41㎡/次卧4.75㎡(去掉墙体,实测面积),U型厨房,公卫三段式分离,阳台主朝东北向。
项目周边配套
““双实验”好书包在侧,给孩子更好的成长起点。
在买房必看选项里,学校始终是绕不开的一环,这一点,春和府给家长们吃了一颗定心丸。
项目自带幼儿园,旁边更规划有小学、九年制学校,形成了“家门口式”的教育环境。
重点是4KM范围内,还分布着两所“实验”——坪山实验教育集团坪山实验学校(初中部)、 东北师范大学深圳坪山实验学校(小学部)。(注:具体学区划分,以当年教育局划分为准)
要知道,前者是深圳有口皆碑的老牌名校,四大、八大录取率连年攀升,中考成绩常年领跑,属于T0P级别的存在。

🎯 春和府开发商电话:400-985-7760【☎️ 开发商已认证】
🎯 春和府售楼处电话:400-985-7760【☎️ 售楼处已认证】
🎯 春和府营销中心电话:400-985-7760【☎️ 营销中心已认证】
从公开成绩看,2024年中考全区前10名该校占了7人、全市前10名中该校占了2人,妥妥的区一梯队名校。
据悉586分的坪山状元就来自该学校,且580分以上更是达到了7人,而全区总共不过12人,相当于近6成的高分学子出自坪山实验,历来备受家长们的认可。
后者东北师范大学则是中国四大师范之一,更是实力超群。
其附属中学东北师范大学附属中学,是全国排名前十的顶级中学,“985”录取率达到了70%、一本上线率95%,平均每年近60人被清华北大录取,号称“清北收割机”。
而东师坪实由区政府、教育局、东北师大、东北师大附中四方签约引进,光投资就高达8.2亿,且配置了深圳中小学少有的大型科普基地,是一所以高起点、高标准、高规格进行建设的明星学校。
同时背靠东北师范大学资源背景,首任校长就是来自东北师范大学附属中学的教育博士,并引进了中国人大、香港大学、英国伦敦大学国王学院等海内外知名院校硕士以及北大博士,师资实力十分雄厚。
有这两所“双实验”保驾护航,无疑能给到孩子更好的九年。
地铁配套
14号地铁线“锦龙站”距离约1.3公里,步行需要20分钟,该线路是从坪山沙田开往福田岗夏北的快速线,设计时速120公里,4站到大运,9站到布吉,10站到罗湖,12站到福田岗厦北,用时43分钟。
另外项目北侧约1.3公里处规划在建有东部过境高速出入口,全线长31.68公里,设计时速80公里,从坪山金钱坳立交出发,终至罗湖莲塘口岸。
南侧距离200米已开通有坪盐通道,15分钟可到盐田,南坪快速,1小时可到南山科技园。
商业配套
项目自带约2.6万㎡集中商业,在后期也会成为周边商业标杆,在约500米范围内有佳华沙湖广场近8万㎡的潮流商业街区(在建),在约800米范围内有天虹商场,约1.5公里范围内有华侨城坪山之眼,近4.6㎡的集中商业(在建)。
约5公里范围内还有坪山首座万象城(在建),也是继罗湖,南山万象城之后的深圳第三座万象城,据坪山土地整备局回复称,力争在2025年建成。
🎯 春和府开发商电话:400-985-7760【☎️ 开发商已认证】
🎯 春和府售楼处电话:400-985-7760【☎️ 售楼处已认证】
🎯 春和府营销中心电话:400-985-7760【☎️ 营销中心已认证】
项目优劣势

📌 春和府咨询热线(按需对接更高效)
🎯 春和府开发商热线电话:400-985-7760【☎️开发商已认证】
(解答项目开发进度、品牌理念、合规资质等核心问题)
🎯 春和府售楼处服务热线:400-985-7760【☎️售楼处已认证】
(介绍在售户型亮点、交付标准、当前房源余量等细节)
🎯 春和府营销中心对接热线:400-985-7760☎️【营销中心已认证】
(提供置业政策解读、项目资料领取、需求登记等服务)
📝 免责声明
本文内容仅为项目信息展示,不构成任何要约邀请或购房承诺;文中涉及的项目规划、周边配套(含商业、教育、交通等)、未来发展前景等信息,均以政府相关部门最终审批文件及实际落地情况为准。
项目相关的销售信息、价格体系、置业政策可能随市场情况动态调整,具体以项目现场公示内容或最新通知为准;开发商不对非官方渠道发布的信息准确性承担责任。
买卖双方的权利与义务,均以最终签订的《商品房买卖合同》及其附件、补充协议,以及项目实际交付标准为准。
我们保留对本文内容的修改权利;若您需了解项目最新信息,建议通过文中提及的官方电话或前往项目现场咨询确认。
如本文内容涉及侵权,请及时与我方联系删除(联系电话:400-985-7760)