招商中旅揽阅 (售楼处) 首页网站 - 2025 房价_楼盘评测丨地址丨详情丨售楼处电话丨交房时间,详尽解析楼盘亮点,为购房决策提供参考

搜狐焦点天门站

2025-09-28 19:25:00

购房群

买房如何避坑,加入购房群,看看他们怎么说

立即进群

招商中旅揽阅售楼处电话:400-8669-938

编辑

建面约96-135㎡3-4房

总价约420-620万

臻席递减中,错过再无

编辑

【招商蛇口】

百年央企招商局集团旗下城市综合开发运营板块的旗舰企业,秉承“美好生活承载者”理念,业务覆盖全球逾百个城市和地区,服务超千万客户,以高质量的产品品质和领先的服务水准深受信赖。深耕上海20载,招商蛇口布局玺系、璀璨系等多个精品之作,荣登年度上海房企全口径金额、权益销售金额及操盘面积排行榜第一位。

编辑

【中旅地产】

中国旅游集团有限公司旗下专业从事地产开发运营业务模块,是国务院国资委确认的以“房地产开发和运营”为主业的16家中央企业之一, 定位于“有特色、高品质”的城市地产开发商。以为城市居民提供更加美好的居住生活体验为使命,以成为满足城市居民生活消费需求的地产开发商为愿景,以“善筑人生旅程”为品牌理念,聚焦深耕粤港澳大湾区及长三角区域,精选布局长江中下游、成渝城市群。

编辑

作为2024全新生活力作品,招商中旅·揽阅是招商蛇口联合中旅投资在上海打造的首个揽阅。招商蛇口深耕上海20余年,再度深入理解这座城市青年的内心需求,基于玺系、璀璨系、公馆系等多个红盘产品力沉淀,为更多想融入上海,安家上海的城市精英打造全景生活。近享商业、公园等全景式生活配套,感受平移都心的精致生活场景,发现颜值美学并存、设计精研打磨的居住空间,100%全精装,4.3万/㎡惊喜联动价,共鸣每一个与城共进、更懂生活的美好阅见者。

户型分布↓

编辑

户型鉴赏↓

编辑

编辑

编辑

编辑

板块配套

编辑

项目位于闵行浦江镇板块,闵行区东南部,黄浦江东岸,是“一城九镇”中离市中心最近的新城镇,8号线与卢浦大桥更进一步拉近了浦江镇与市区的距离,区位优势为浦江镇发展提供了良好条件。

编辑

根据 黄浦江两岸地区发展“十三五”规划 ,浦江板块将打造低密、生态的住宅环境,是滨江地带少有的宜居住宅区,将发展为全市宜居示范区域!

编辑

在2035规划中将浦江镇定义为闵行中心城区,打造“一廊三带三心”空间布局,依托得天独厚的生态资源及完善配套定义为“生态宜居板块”以及生态创新研发服务中心。

编辑

浦江第一湾 世界科创生态湾区

项目占据浦江核心价值地块,黄浦江-大治河-金汇港三水交汇湾区,承接浦江第一湾-大零号湾战略利好,以“世界眼光、国际标准、海派特色、高点定位”进行规划,打造世界级滨水区。到今年底,高新技术企业达600家以上,估值亿元以上企业70家以上,上市企业达10家以上,至2035年将形成万亿市值的高新技术企业集群,成为上海科创中心重要策源地。 (数据来源:2023年2月27日,上海市人民政府官网《推进“大零号湾”科技创新策源功能区建设方案》)

滨江1.0时代——陆家嘴,世界级金融中心崛起

滨江2.0时代——前滩,世界级中央公共活动区

滨江3.0时代——浦江第一湾,世界科创生态湾区

编辑

交通配套

公共交通:

闵行42路,浦江13路可抵达8号线沈杜公路地铁站。

奉浦快线(BRT)从鲁南公路站约6分钟可到沈杜公路8号线地铁站(已通车)7站抵达前滩东方体育中心,全线与14条轨交线换乘,近享BRT快速公交,通达全上海。

地铁奉贤线:西侧距离奉贤线鲁南路站约500m(规划中)

编辑

自驾交通:

「三横路网」外环高架、南北高架、申嘉湖高速、大叶公路,自驾快速抵达全城,高速通达江浙沪。

「三纵路网」浦星公路、虹梅南路高架、三鲁公路,接驳前滩、人民广场、静安寺、徐家商圈。

编辑

奉贤线↓

编辑

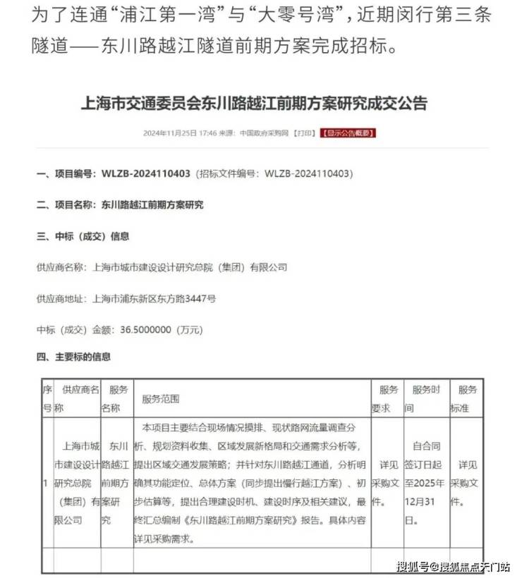
东川路越江隧道↓

编辑

商业配套

项目距离万达广场直线仅约400米。

编辑

教育资源

项目西侧就是上海师范大学附属中学闵行实验学校,周边还有上海市闵行区浦汇小学、浦江第三小学等。 (期房不承诺学区,以后期主管部门划分为准)

编辑

医疗资源

周边三所三甲医院,保障家人健康

项目北侧有上海交通大学附属仁济医院(南院区, 三甲)、复旦大学附属五官科医院(浦江院区, 三甲),自驾约20分钟。

未来紫竹板块还有上海交通大学附属瑞金医院(闵行院区, 三甲),东川路越江隧道通车后通行也十分便利。

编辑

生态环境

项目距离国家级4A级旅游景区浦江郊野公园仅约2.5公里。

郊野公园总面积约15.29平方公里,相当于10个世纪公园,并拥有约5.3公里黄浦江岸线资源,是深受年轻人喜爱的网红打卡地!

编辑

招商中旅揽阅售楼处电话:400-8669-938

编辑

全部

相关资讯

报名成功
稍后会有专业的置业顾问联系您
返回楼盘

频道导航

返回首页

看房小程序

APP下载

电话拨通后,请您手动拨打分机号

确定拨打电话

电话号码:

分机号:(可能需要拨分机号)