大华星曜售楼处电话:400-8669-938
编辑

500米万达 |七站直达前滩
东川路越江隧道+奉贤线+瑞金医院
上师大附属中学闵行实验学校一路之隔
「大华·星曜」
建面约99-120-135㎡3-4房
总价约420-680万
臻席递减中,错过再无
看房找我有返佣
编辑

海派大华 时代仰望
大华集团:源起上海 34载初心如磐
大华集团成立于1988年,中国最早起步、最大规模的城市更新运营商之一
全球规划建设8大平方公里新城、17个百万方超大型社区并进行持续运维
34年稳健发展,于近30多个城市,为约70万业主构建美好生活
品牌实力:耀誉时代 城市别墅专家
多年荣膺“中国房地产综合实力50强”“发展潜力top5”
连续8年保持“三道红线”全绿档,财务安全领先行业
匠心雕琢超30城精粹墅区经典,被业内称为“城市别墅专家”
编辑

整个项目拥有 四重景观优势,分别是 江景、 湖景、 河景以及 城景,在上海这座现代化如此完善的城市中,真的很难看到拥有如此景观优秀的新房了。
编辑

另外,项目还打造了 一纵两横森氧艺境城市社区,其中涵盖了约 400米无界宽景自然艺术轴、约 460米流动的江之界森林界面以及约 240米社区街心焕活轴。
编辑

编辑

编辑

整个社区内外,真正诠释了 入则静谧出则繁华的生活状态。
编辑

在公区方面,项目不仅在小区门头上狠下功夫,地下车库同样也十分气派。
编辑

编辑

编辑

编辑

编辑

编辑

户型鉴赏↓
编辑

编辑

编辑

编辑

板块配套
编辑

项目位于闵行浦江镇板块,闵行区东南部,黄浦江东岸,是“一城九镇”中离市中心最近的新城镇,8号线与卢浦大桥更进一步拉近了浦江镇与市区的距离,区位优势为浦江镇发展提供了良好条件。
编辑

三水交汇地区
上海新的世界级滨水区
“黄浦江、大治河、金汇港三水交汇湾区周边地区(以下简称“三水交汇地区”)”位于闵行、奉贤交界处,形成上海独特的“三水八岸、十字水系”格局。
该地区西向接入太湖流域、东向汇入东海、北上通长江口、南下达杭州湾,是连接这四大敏感生态地区的区域性生态枢纽。
编辑

编辑

在2035规划中将浦江镇定义为闵行中心城区,打造“一廊三带三心”空间布局,依托得天独厚的生态资源及完善配套定义为“生态宜居板块”以及生态创新研发服务中心。
编辑

交通配套
项目距离浦江线汇臻路站约1.3KM,5站即达沈杜公路站并与8号线换乘,可一线直达前滩。或通过BRT快线可一站无缝对接8号线沈杜公路!
编辑

自驾:“三横三纵”立体交通网
三横:鲁南路、申嘉湖高速、外环高速;
三纵:虹梅南路高架、浦星公路、三鲁公路;
项目自浦星公路即可直通济阳路高架,便捷通达整个可直达市区!作为南北高架的一部分,济阳路高架主线从卢浦大桥一路往南延伸8公里,直达浦江镇。
编辑

奉贤线↓
编辑

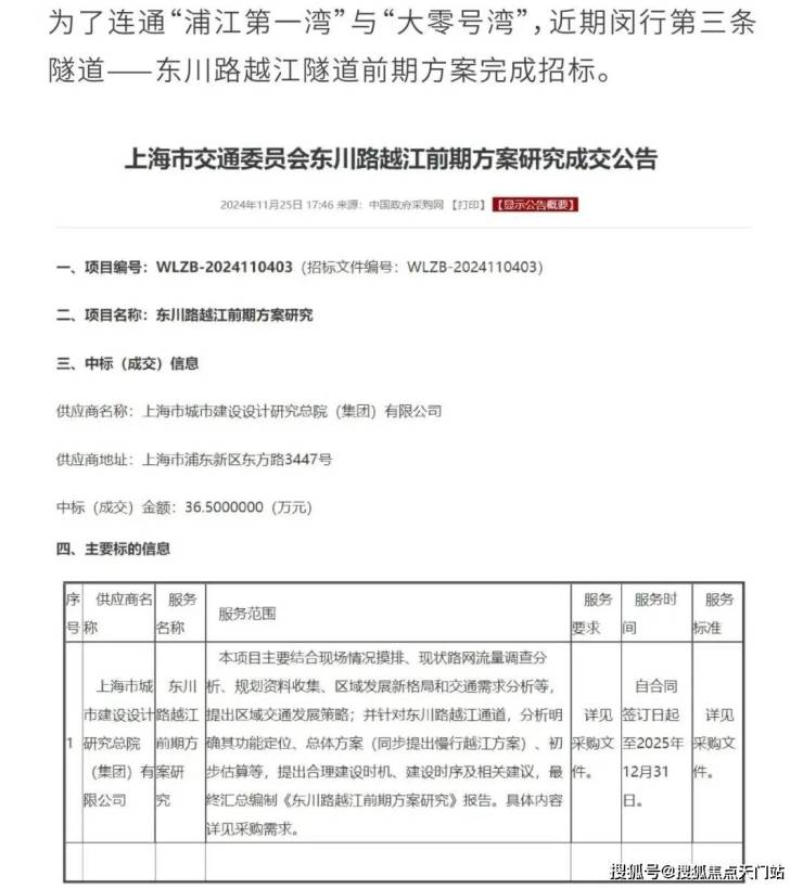
东川路越江隧道↓
编辑

商业配套
项目距离万达广场直线仅约400米。
编辑

教育资源
项目西侧就是上海师范大学附属中学闵行实验学校,周边还有上海市闵行区浦汇小学、浦江第三小学等。 (期房不承诺学区,以后期主管部门划分为准)
编辑

医疗资源
周边三所三甲医院,保障家人健康
项目北侧有上海交通大学附属仁济医院(南院区, 三甲)、复旦大学附属五官科医院(浦江院区, 三甲),自驾约20分钟。
未来紫竹板块还有上海交通大学附属瑞金医院(闵行院区, 三甲),东川路越江隧道通车后通行也十分便利。
编辑

生态环境
项目距离国家级4A级旅游景区浦江郊野公园仅约2.5公里。
郊野公园总面积约15.29平方公里,相当于10个世纪公园,并拥有约5.3公里黄浦江岸线资源,是深受年轻人喜爱的网红打卡地!
编辑

大华星曜售楼处电话:400-8669-938
编辑

上海宝山板块具有产业基础雄厚、交通不断改善等优势,也存在商业品质有待提升等不足,以下是具体分析:
- 产业发展:宝山区是上海科创中心主阵地,构建了“一核两翼”发展格局,聚焦邮轮旅游、绿色低碳、生物医药等“六大产业”。其中,高端新材料、机器人及高端装备成为上海首批“市区协同”千亿级产业集群,绿色低碳产业也已跻身千亿规模。
- 交通条件:宝山区内有多条高速公路和城市快速路,如S7沪崇高速、G1503浦西接线工程等,“四纵四横”高快速路网基本形成。轨道交通方面,已有1号线、3号线、7号线等线路,18号线二期、19号线等正在加快建设。此外,军工路高架的开通以及中环北抬规划,让高境、淞南等板块的交通便利性和地段价值得到提升。
- 配套设施:教育资源方面,部分板块如南大智慧城,已建成宝山区南大实验学校等多所学校,上海师范大学附属中学宝山分校也已竣工。医疗资源上,仁济医院宝山分院二期大楼已启用。商业方面,宝山滨江的“上海·海上世界”已开业,南大板块也将迎来约25万平方米的宝山万象汇。
- 环境与规划:6公里滨江岸线贯通升级,长滩180米观光塔开业运营。南大板块正在建设约300亩的南大中央公园,建成后将与桃浦中央绿地相连,成为上海中环最大的楔形绿地。
- 板块特色:南大智慧城是上海五大整体转型区之一,紧贴中环,是宝山西南门户,以产城融合为发展方向,吸引了宇树科技等企业入驻。吴淞创新城规划能级较高,是上海郊区四大重点区域之一,但因旧改面积大,开发周期可能较长。