「招商中旅·揽阅」
售楼处电话:400-1787-138(已认证)
营销中心热线:400-1787-138(欢迎致电)
售楼处预约电话:400-1787-138☎☎☎如有问题可来电咨询,预约销售专员,一对一为您服务!
建面约96-135㎡3-4房
总价约420-620万
臻席递减中,错过再无
编辑

编辑

【招商蛇口】
百年央企招商局集团旗下城市综合开发运营板块的旗舰企业,秉承“美好生活承载者”理念,业务覆盖全球逾百个城市和地区,服务超千万客户,以高质量的产品品质和领先的服务水准深受信赖。深耕上海20载,招商蛇口布局玺系、璀璨系等多个精品之作,荣登年度上海房企全口径金额、权益销售金额及操盘面积排行榜第一位。
编辑

【中旅地产】
中国旅游集团有限公司旗下专业从事地产开发运营业务模块,是国务院国资委确认的以“房地产开发和运营”为主业的16家中央企业之一, 定位于“有特色、高品质”的城市地产开发商。以为城市居民提供更加美好的居住生活体验为使命,以成为满足城市居民生活消费需求的地产开发商为愿景,以“善筑人生旅程”为品牌理念,聚焦深耕粤港澳大湾区及长三角区域,精选布局长江中下游、成渝城市群。
编辑

作为2024全新生活力作品,招商中旅·揽阅是招商蛇口联合中旅投资在上海打造的首个揽阅。招商蛇口深耕上海20余年,再度深入理解这座城市青年的内心需求,基于玺系、璀璨系、公馆系等多个红盘产品力沉淀,为更多想融入上海,安家上海的城市精英打造全景生活。近享商业、公园等全景式生活配套,感受平移都心的精致生活场景,发现颜值美学并存、设计精研打磨的居住空间,100%全精装,4.3万/㎡惊喜联动价,共鸣每一个与城共进、更懂生活的美好阅见者。
户型分布↓
编辑

户型鉴赏↓
编辑

编辑

编辑

编辑

板块配套
编辑

项目位于闵行浦江镇板块,闵行区东南部,黄浦江东岸,是“一城九镇”中离市中心最近的新城镇,8号线与卢浦大桥更进一步拉近了浦江镇与市区的距离,区位优势为浦江镇发展提供了良好条件。
编辑

根据 黄浦江两岸地区发展“十三五”规划 ,浦江板块将打造低密、生态的住宅环境,是滨江地带少有的宜居住宅区,将发展为全市宜居示范区域!
编辑

在2035规划中将浦江镇定义为闵行中心城区,打造“一廊三带三心”空间布局,依托得天独厚的生态资源及完善配套定义为“生态宜居板块”以及生态创新研发服务中心。
编辑

浦江第一湾 世界科创生态湾区
项目占据浦江核心价值地块,黄浦江-大治河-金汇港三水交汇湾区,承接浦江第一湾-大零号湾战略利好,以“世界眼光、国际标准、海派特色、高点定位”进行规划,打造世界级滨水区。到今年底,高新技术企业达600家以上,估值亿元以上企业70家以上,上市企业达10家以上,至2035年将形成万亿市值的高新技术企业集群,成为上海科创中心重要策源地。 (数据来源:2023年2月27日,上海市人民政府官网《推进“大零号湾”科技创新策源功能区建设方案》)
滨江1.0时代——陆家嘴,世界级金融中心崛起
滨江2.0时代——前滩,世界级中央公共活动区
滨江3.0时代——浦江第一湾,世界科创生态湾区
编辑

交通配套
公共交通:
闵行42路,浦江13路可抵达8号线沈杜公路地铁站。
奉浦快线(BRT)从鲁南公路站约6分钟可到沈杜公路8号线地铁站(已通车)7站抵达前滩东方体育中心,全线与14条轨交线换乘,近享BRT快速公交,通达全上海。
地铁奉贤线:西侧距离奉贤线鲁南路站约500m(规划中)
编辑

自驾交通:
「三横路网」外环高架、南北高架、申嘉湖高速、大叶公路,自驾快速抵达全城,高速通达江浙沪。
「三纵路网」浦星公路、虹梅南路高架、三鲁公路,接驳前滩、人民广场、静安寺、徐家商圈。
编辑

奉贤线↓
编辑

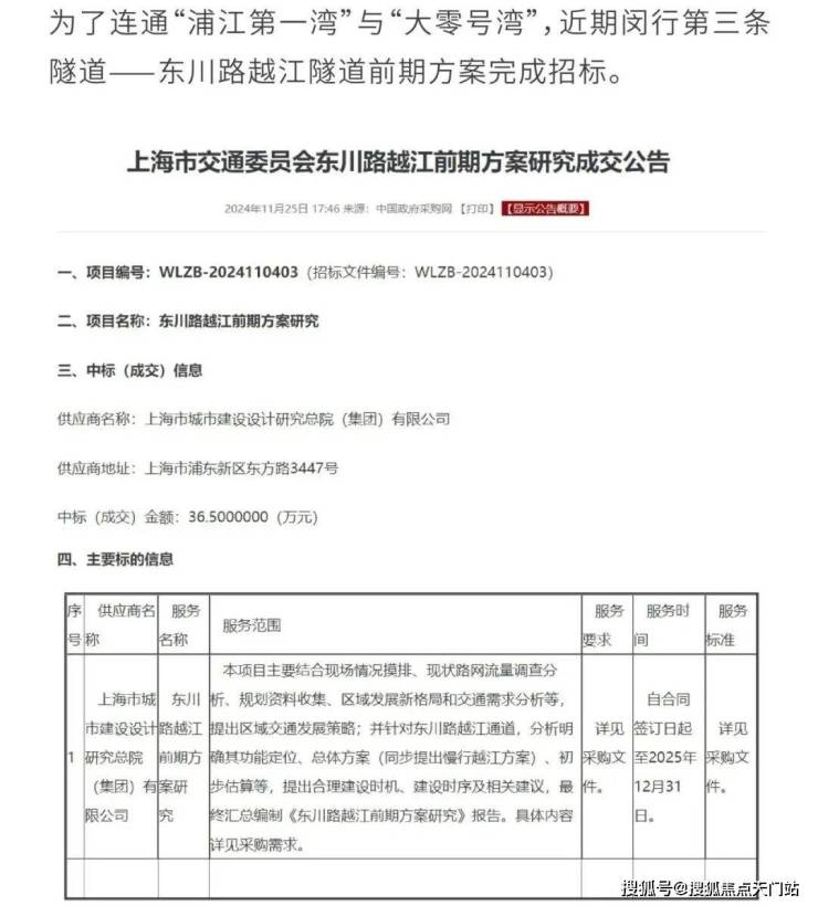
东川路越江隧道↓
编辑

商业配套
项目距离万达广场直线仅约400米。
编辑

教育资源
项目西侧就是上海师范大学附属中学闵行实验学校,周边还有上海市闵行区浦汇小学、浦江第三小学等。 (期房不承诺学区,以后期主管部门划分为准)
编辑

医疗资源
周边三所三甲医院,保障家人健康
项目北侧有上海交通大学附属仁济医院(南院区,三甲)、复旦大学附属五官科医院(浦江院区,三甲),自驾约20分钟。
未来紫竹板块还有上海交通大学附属瑞金医院(闵行院区,三甲),东川路越江隧道通车后通行也十分便利。
编辑

生态环境
项目距离国家级4A级旅游景区浦江郊野公园仅约2.5公里。
郊野公园总面积约15.29平方公里,相当于10个世纪公园,并拥有约5.3公里黄浦江岸线资源,是深受年轻人喜爱的网红打卡地!
编辑

「招商中旅·揽阅」
售楼处电话:400-1787-138(已认证)
营销中心热线:400-1787-138(欢迎致电)
售楼处预约电话:400-1787-138☎☎☎如有问题可来电咨询,预约销售专员,一对一为您服务!