来源:中国唐山
近日,中国唐山网站发布多则征收土地公告,涉及路南区多个村庄。具体内容如下:
(一)
土地权属:路南区女织寨乡西礼尚庄村
土地位置:南湖运动绿地东南、旧机动车交易市场以西、205国道以北的区域
土地用途:公共管理与公共服务用地
征收面积:2.3293公顷(其中街巷用地0.0017公顷,空闲地2.3276公顷)
区片价标准:283.5万元/公顷
土地补偿费:660.3566万元
安置办法:货币安置


(二)
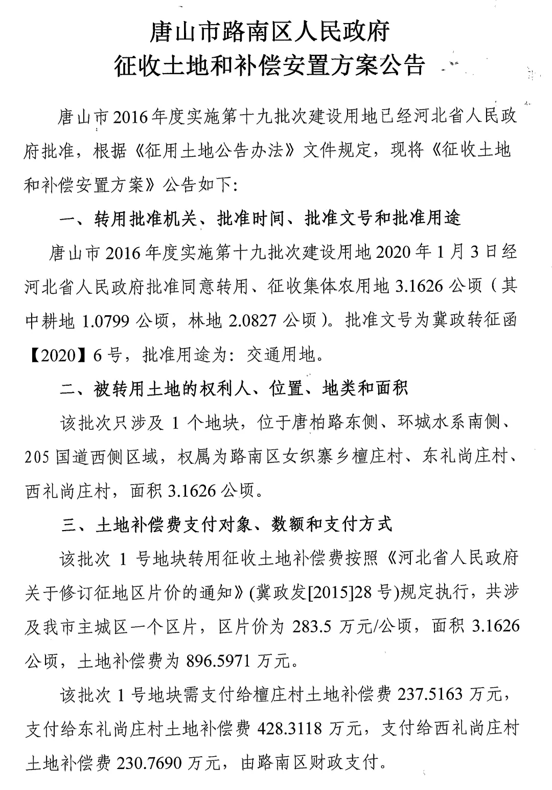
土地权属:路南区女织寨乡檀庄村、东礼尚庄村、西礼尚庄村
土地位置:唐柏路东侧、环城水系南侧、205国道西侧区域
土地用途:交通用地
征收面积:3.1626公顷(其中耕地1.0799公顷,林地2.0827公顷)
区片价标准:283.5万元/公顷
土地补偿费:896.5971万元
安置办法:货币安置


(三)
土地权属:路南区梁家屯路街道办事处王禾庄村
土地位置:南湖大道以南、学院南路以西、西电路以东区域
土地用途:公共管理与公共服务用地、交通运输用地
征收面积:5.1479公顷(其中耕地0.5640公顷、农村道路0.0616公顷、设施农用地4.5223公顷)
该批次涉及4个地块:1号地块4.2879公顷;2号地块0.2324公顷;3号地块0.0946公顷;4号地块0.5330公顷
区片价标准:283.5万元/公顷
土地补偿费:1459.4297万元
安置办法:货币安置

