搜狐焦点渭南楼市一周播报,网罗渭南楼市较新动态,关注全面楼盘信息,惊爆楼市最全优惠。渭南楼市一周重点数据回顾,根据渭南信息公示网显示,渭南楼市上周网上签约套数26套,签约面积3274.62㎡,其中住宅套数23套,住宅面积2942.37㎡;商用套数为3套。商用面积为332.25㎡;其他套数为0。

一、渭南楼市上周(2024年7月29日-8月4日)新房市场成交信息
渭南楼市一周重点数据回顾,根据渭南信息公示网显示,渭南楼市上周网上签约套数26套,签约面积3274.62㎡,其中住宅套数23套,住宅面积2942.37㎡;商用套数为3套。商用面积为332.25㎡;其他套数为0。

环比上周,总成交下跌25套,其中签约面积下跌2752.59㎡;住宅下跌12套,住宅面积下跌1608.63㎡;商用套数下跌9套,商用面积下跌395.9㎡;其他套数下跌4套,其它面积下跌748.06㎡。
二、渭南楼市上周(2024年7月29日-8月4日)二手房市场交易统计
2024年7月29日-8月4日,渭南楼市二手房市场网上签约套数79套,签约面积8548.4㎡;其中住宅套数74套,住宅面积8134.64㎡;商用套数为0;其他套数为5套,其他面积413.76㎡。

环比上周,渭南楼市二手房总成交下跌7套,其中签约面积下跌1058.57㎡;其中住宅下跌5套,住宅面积下跌861.27㎡;商用套数持平为0;其他套数下跌2套,其他面积下跌197.3㎡。
三、7月楼市供需两淡
7月全国新房、二手房价格走势依然在分化。
中国房地产指数系统百城价格指数显示,7月全国100个城市新建住宅平均价格为16443元/平方米,环比上涨0.13%,涨幅较6月收窄0.02个百分点。二手住宅方面,以价换量趋势延续,百城二手住宅价格连续27个月下跌至均价14653元/平方米。

成交规模方面,克而瑞数据显示,7月楼市供需两淡,重点30城供应、成交环比分别下降25%和30%,同比分别下降18%和13%;绝对量均为年内低位(仅略高于年初1—2月),不及二季度月均;前7月成交累计同比降36%,降幅较上月收窄3个百分点。

“近期房地产市场政策环境持续优化,为房地产市场注入信心,相关政策有望加快落地,积极变化也或先将体现在成交端。”诸葛找房研究中心分析指出,但价格趋势的好转有赖于市场供求关系的明显改善,当前二手房挂牌量仍然处于较高位,预计短期内以价换量行情仍将延续。
扫描下方二维码了解渭南楼市各大楼盘信息。另外,也可以直接拨打0913-2074369/13335353317,联系搜狐焦点渭南站购房者专家,了解渭南楼市概况。

四、渭南楼市上周(2024年7月29日-8月4日)热门楼盘

五、渭南楼市上周(2024年7月29日-8月4日)预售证公示信息
渭南楼市上周(2024年7月29日-8月4日),暂无预售证公示信息,因延后补录7月10日中创·天悦10#楼获得预售证信息,合计房源156套,以下是近期公示信息。

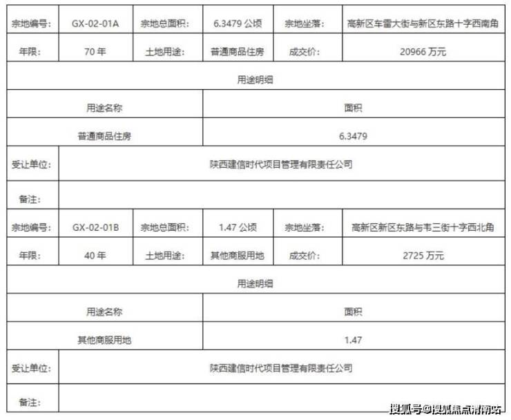
六、渭南楼市上周土地挂牌出让信息(2024年7月29日-8月4日)
渭南楼市(2024年7月29日-8月4日)期间,暂无土地挂牌出让信息,以下是近期土拍信息展示。
七、渭南一周热点资讯
1、楼市分化加剧 谁在逆境中突围?(点击链接查看详细信息)
近年来楼市深度调整,供求关系发生重大变化下,行业格局重塑,企业分化加剧。在这一轮调整下,渭南中创现代置业积极适配城市发展需求、逆势崛起,并凭借多个项目的持续热销,成为渭南楼市的中流砥柱。现如今中创·天悦实景准现房来袭,热销已然成为常态。
2、时光璀璨·美好正丰盈丨通达·丽景沄上8月家书(点击链接查看详细信息)
通达·丽景沄上8月工程播报。
3、都说好?渭南社区商铺到底到底适合行业?(点击链接查看详细信息)
除了纯板瞰景高层、墅质洋房之外,最引人注目的,当属30-150㎡社区商铺,毕竟小面积、低总价、客群稳定等,都是它的优势,也吸引了广大渭南投资客的咨询。那么在渭南,社区商铺到底适合做什么行业?今天我们就根据渭南最火社区商铺——光合宸院的情况,来跟大家分享一下。
4、真心话 业主说丨这些土生土长的渭南人购房拒绝开盲盒(击链接查看详细信息)
对于家的选择,很多渭南置业者都觉得:家周围一定要有学校、小区内一定要有园林、周围一定要有公园……毕竟选择一处家,就是选择了一种生活方式。作为一处即买即办证的现房楼盘,广青东府可谓是全面满足置业者的需求,让我们一起跟随业主的视角,感受一下广青东府的美好生活吧!
5、渭南楼市8月都有哪些热门楼盘?房价多少?(点击链接查看详细信息)
渭南楼市8月都有哪些热门楼盘?房价多少?根据搜狐焦点渭南站统计,下面将渭南楼市8月热门楼盘给大家做一个分享,篇幅有限,了解更多好房,上搜狐焦点渭南站,大家可以拨打搜狐焦点免费看房车预热热线13335353317,渭南全城免费车接车送,专业指导,优惠多多。
点击查看其他月份数据:https://weinan.focus.cn/zixun/shuju/