搜狐焦点渭南楼市一周播报,网罗渭南楼市较新动态,关注全面楼盘信息,惊爆楼市最全优惠。渭南楼市一周重点数据回顾,根据渭南信息公示网显示,渭南楼市上周网上签约套数27套,签约面积2864.11㎡,其中住宅套数20套,住宅面积2553.62㎡;商用套数为4套,商用面积为159.9㎡;其他套数3套,其他套数面积为150.59㎡。

一、渭南楼市上周(2024年5月27日-6月2日)新房市场成交信息
渭南楼市一周重点数据回顾,根据渭南信息公示网显示,渭南楼市上周网上签约套数27套,签约面积2864.11㎡,其中住宅套数20套,住宅面积2553.62㎡;商用套数为4套,商用面积为159.9㎡;其他套数3套,其他套数面积为150.59㎡。

环比上周,总成交下跌22套,其中签约面积下跌1379.56㎡;住宅下跌10套,住宅面积下跌937.29㎡;商用套数下跌15套,商用面积下跌592.86㎡;其他套数上涨3套,其他面积上涨150.59㎡。
二、渭南楼市上周(2024年5月27日-6月2日)二手房市场交易统计
2024年5月27日-6月2日,渭南楼市二手房市场网上签约套数79套,签约面积8900.03㎡;其中住宅套数66套,住宅面积7276.75㎡;商用套数为0;其他套数为13套,其他面积1623.28㎡。

环比上周,渭南楼市二手房总成交上涨5套,其中签约面积上涨515.11㎡;其中住宅下跌6套,住宅面积下跌912.85㎡;商用套数持平为0;其他套数上涨11套,其他面积上涨1427.96㎡。
三、房贷首付比进入“15%时代”
5月17日,央行定调下一步的住房金融政策走向后,房地产新政落地城市一步步扩围。截至目前已有超20个省份明确取消房贷利率下限并降低首付比例下限。
据了解,渭南楼市目前也已经实行首套房15%首付比例,相对来说,前期投入资金少、购房风险小,但后期还款压力大,这对于购房者来说却是优缺点并存,所以说这适合于部分想买房但资金压力紧张的人群。
另一方面,近期渭南热门楼盘中,光合宸院2期已经与5月27日起开始交付,对业主来说,该项目“交房即交证”的模式,大幅缩短了不动产权证到手的时间,提升了效率。而且,提早拿到产权证,购房者就可以早点落户,子女也能够尽早入学。
同样交房即交证的楼盘,也出现在高新区中海学府里,该项目属于一期整体交付,作为全国头部房企,能够按时保质保量交付,的确是给渭南楼市注入了一针强心剂。
扫描下方二维码了解渭南楼市各大楼盘信息。另外,也可以直接拨打0913-2074369/13335353317,联系搜狐焦点渭南站购房者专家,了解渭南楼市概况。

四、渭南楼市上周(2024年5月27日-6月2日)热门楼盘
五、渭南楼市上周(2024年5月27日-6月2日)预售证公示信息
渭南楼市上周(2024年5月27日-6月2日),暂无预售证公示信息,以下是近期公示信息。

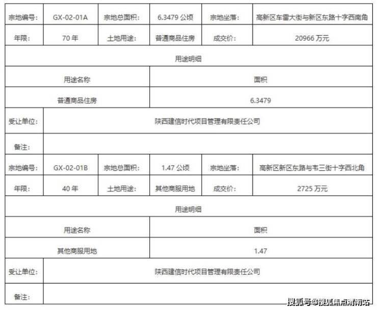
六、渭南楼市上周土地挂牌出让信息
渭南楼市(2024年5月27日-6月2日)期间,暂无土地挂牌出让信息,以下是近期土拍信息展示。
七、渭南一周热点资讯
1、光合宸院|“交房即交证”跑出幸福“家”速度!(点击链接查看详细信息)
“一手拿钥匙、一手拿房本,这种事情之前想都不敢想,没想到今天实现了,真是太高兴了!”2024年5月31日,在渭南市光合宸院项目举行的“交房即交证”仪式上,同时拿到房本和新房钥匙的多名业主激动地说。
2、好户型才是高体验 渭南这家楼盘“闭眼选”(点击链接查看详细信息)
在渭南,如今人们各方面的审美都在不断提高,住房更是如此。虽说如今住宅已十分多样化,但与此同时,各种“奇形怪状”的户型设计也映入大家眼帘。说到底,户型设计才是居住体验感的关键,户型好与坏直接关系到居住幸福感的指数。位于渭南城东的广青东府纯板小高层现房楼盘,户户南北通透,“闭眼入”不踩坑!
3、什么是性价比?中创·天悦稳托渭南楼市(点击链接查看详细信息)
在当下,楼市格局不是特别明朗的情况下,渭南购房者应如何选房?相信通过中创·天悦高性价比、高品质的产品输出和品牌背书,已经给了购房者一个稳定的答复。此外,中创·天悦这样的楼盘,能够持续稳居楼市销量前列,也的确是稳定楼市的积极因素。
4、中创·天悦5月家书 | 初夏翩然至 家音渐入心(击链接查看详细信息)
中创·天悦5月施工进度播报。
5、政策密集“上新” 渭南购房者该怎么选房?选哪些楼盘更好?(点击链接查看详细信息)
包括公积金、低首付在内,近期房地产重磅政策密集出台,政策密集上新。面对诸多利好,渭南购房者该怎么选房?选哪些楼盘更好?
点击查看其他月份数据:https://weinan.focus.cn/zixun/shuju/