渭南高新区约117亩住宅商业用地挂牌出让成交公示

渭南勇哥

2024-05-18 23:47:03

购房群

买房如何避坑,加入购房群,看看他们怎么说

立即进群

渭南高新区约117亩住宅商业用地挂牌出让成交公示。搜狐焦点渭南站统计,根据相关公示,渭南高新区约117亩住宅商业用地挂牌成交,以下是详细信息。

按照《中华人民共和国土地管理法》、《中华人民共和国城市房地产管理法》、《招标拍卖挂牌出让国有土地使用权规定》和《招标拍卖挂牌出让国有土地使用权规范》等有关法律法规,遵循公开、公正、公平的原则。我局挂牌出让2宗国有土地使用权。现将有关情况公示如下:

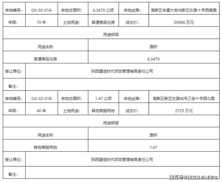
一、地块的基本情况:

二、公示期:2024年05月16日 至 2024年05月26日

三、该宗地双方已签订成交确认书,在30日内签订出让合同,相关事宜在合同中约定

四、联系方式:

联系单位:渭南市自然资源和规划局

单位地址:渭南市临渭区车雷大街69号

邮政编码:714000

联 系 人:卢先生 汤女生

联系电话:0913-2931663 2580165

电子邮件:

渭南市自然资源和规划局

2024年05月16日

全部

相关资讯

报名成功
稍后会有专业的置业顾问联系您
返回楼盘

频道导航

返回首页

看房小程序

APP下载

电话拨通后,请您手动拨打分机号

确定拨打电话

电话号码:

分机号:(可能需要拨分机号)