向阳办
1.育红小学:民生路以东,北门巷、南门巷以西,滨河大道以南,华山大街以北的居民及社区。对应长闵村、田家村、赵王村、东王村(含原康沟村、郭庄村)、郭张村(原郭壕村、张岭村)。
2.西张小学:沋河以东,新连霍高速以西,华山大街以南,新连霍高速以北,对应68302部队、西张村、蒋家村、瓦塔村、毕家1至6组及周边居民。
3.人和小学:北门巷、南门巷以东,程家村以西,河堤路以南,华山大街以北。对应赵家院1至3组、农园村1、2组、翻身村、芦家村、马沟村、马家村、程家村、孟家村、军分区、行政干校、林机厂、市化工厂、市委党校、瑞泉中学。
站南办
4.贠张逸夫小学:金水路以东,前进路以西,广场南路、朝阳大街以南(西岳路以西),华山大街以北。对应贠张社区、朝阳社区东部。
5.贠张逸夫小学秦东校区:渭蓝路以西,铁路线以南的站南办辖区。对应韩马村4至9组,秦东社区。
6.韩马小学:渭蓝路以东,部队路以西,站北街、陇海线以南(解放南路以西),新连霍高速以北。对应韩马村1至7组、高田社区、四号社区、渭南师院社区。
7.铁路自立中学(小学部):二号沟以东,解放路以西,华山大街以南,铁路线以北。对应鑫苑社区、佳苑社区东部、红旗社区。
8.华山路学校(小学部):解放路以东,沋河以西,华山大街以南,站北街以北。对应渭南职专社区、西电社区、秦牛社区北部。可辖李家堡1、3、5组、渭南职专社区东部、秦牛社区东部。
9.滨河小学:部队路以东,沋河以西,站北街以南,新连霍高速以北。含李家堡村。
10.实验小学桥梁校区:站南边界以东,二号沟以西,华山大街以南,陇海线以北。对应佳苑社区、朝阳社区西部。
杜桥办
11.渭南市实验小学:渭清路以东,仓程路以西,东风大街以南,朝阳大街以北。对应盈田8组、三贤社区东风大街以南、财政局社区、杜桥社区、惠园社区。
12.五里铺小学:杜化路以东,前进路以西,乐天大街以南,胜利大街以北;金水路以东,前进路以西,胜利大街以南,广场南路、朝阳大街以北(西岳路以西)。对应五里铺村1至7组和中心广场、朝阳西路、国贸、铁二十局、西岳社区、车雷村1至4组、乐天社区。
13.盈田小学:渭清路以东,金水路以西,胜利大街以南,东风大街以北。对应盈田村1至7组、9至12组、三贤社区东风大街以北(不含红化小学学区)。
14.朝阳路学校(小学部):渭清路以东,金水路以西,朝阳大街以南,华山大街以北。对应站南办朝阳社区、杜桥办渭纺社区。
15.渭南小学:仓程路以东,金水路以西,东风大街以南,朝阳大街以北。
16.红化小学:对应红化小区。
人民办
17.北塘实验小学:宣化路、新民路、估依市巷以东,民生路以西,乐天大街以南(不含沋西部分小组),东风大街以北。
18.沋西小学:解放路以东,双王大街以西,渭河大堤以南,乐天大街、滨河大道、河堤路以北(不含西安交大渭南分校学区和西安交大教育渭南学校学区)。
19.小寨小学:前进路以东,解放路以西,乐天大街以南,胜利大街以北。
20.南塘小学:民主路、草市巷以东,民生路以西,东风大街以南,华山大街以北。
21.胜利小学:解放路以东,宣化路以西,乐天大街以南,胜利大街以北。
22.临渭区示范学校(小学部):望龙湾小区。
解放办
23.西安路小学:解放路以东,新民路、估依市巷、草市巷、民主路以西,胜利大街以南,华山大街以北。
24.解放路小学:前进路以东,解放路以西,胜利大街以南,华山大街以北。
双王办
25.丰荫明德小学:渭清路以东,杜化路以西,渭河大堤以南,胜利大街以北。对应许村、罗刘村、梁村、丰荫社区。
26.渭河小学:杜化路以东,金水路以西,渭河大堤南,乐天大街以北。对应八里店村、朱王村、双王村4-7组。
27.渭南市第一小学:金水路以东,解放路以西,乐天大街以北,渭河大堤以南。对应张刘村,双王村1-3组,车雷村5、6组。
28.西安交大附小渭南分校:渭南万科城小区。
初 中
1.实验初中:渭清路以东,杜化路以西,渭河大堤以南,朝阳大街以北;杜化路以东,前进路以西,渭河大堤以南,乐天大街以北(含渭南万科城小区)。
2.前进路初中:金水路以东,前进路以西,广场南路、朝阳大街以南,华山大街以北(含贠张村)。
3.育红初中:民生路以东,北门巷、南门巷以西,滨河大道以南,华山大街以北的居民及社区;沋河以东,新连霍高速(南北走向)以西,华山大街以南,新连霍高速(东西走向)以北;310国道以东的所有村组。
4.华山路学校(初中部):解放路以东,沋河以西,华山大街以南,站北街以北。对应渭南职专社区、西电社区、秦牛社区北部。可辖李家堡1、3、5组、渭南职专社区东部、秦牛社区东部。对口直升本校六年级毕业生。
5.朝阳路学校(初中部):渭清路以东,朝阳大街以南,金水路、二号沟以西,陇海线以北。对口直升本校六年级毕业生和实验小学桥梁校区六年级毕业生。
6.陇海初中:人民办和解放办辖区;前进路以东,民生路以西,渭河大堤以南,华山大街以北。
7.南京路初中:杜化路以东,前进路以西,乐天大街以南,东风大街以北。
8.三贤中学(初中部):杜化路以东,前进路、西岳路以西,东风大街以南,朝阳大街、广场南路以北。
9.韩马初中:站南办西边界以东,沋河以西,陇海线、华山大街(二号沟至解放路)、站北街(解放路以东)以南,新连霍高速以北(李家堡村辖区学生也可选择华山路学校)。
10.瑞泉初级中学:北门巷、南门巷以东,310(南北走向)以西,城北街以南,华山大街以北;民生路以东,310(东西走向)以南,城北街以北,310(南北走向)以西(含赵家院四组〈原翻身村〉)(不含西安交大教育渭南学校学区)。
11.临渭区示范学校(初中部):望龙湾小区。
2025年起,全省义务教育招生入学工作通过陕西“教育入学一件事”系统,实现报名、审核和录取全流程办理。为保障网上报名工作顺利开展,全区进行陕西“教育入学一件事”系统模拟填报,现将相关事宜告知如下:
一、填报时间
2025年6月17日至20日
二、填报对象
小学一年级入学对象为2019年8月31日前出生(含8月31日)年满6周岁的适龄儿童,初中七年级入学对象为2025年小学毕业生。
三、报名类型
按学生户籍情况,分为“户籍类”和“随迁子女类”。
(一)户籍类
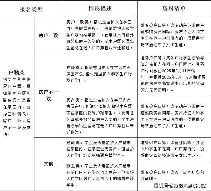
指学生具有临渭区户籍,根据学生户籍和居住房产是否在学区内,分为三种情况:房户一致、房户不一致及其他。
(二)随迁子女类
学生户籍在临渭区外,但父母一方或法定监护人在学区居住、经商、务工的人员子女。根据户籍所在地分为跨省随迁、省内跨市随迁和市内跨县区随迁三种情况,每种情况中均包含房产类、居住证类、经营类、务工类。
(三)分类说明及资料要求
四、模拟填报注意事项
1.本次模拟填报的数据不作为最终信息审核和录取依据。
2.模拟填报时家长须实名制注册,所填信息及所传资料均应为真实内容,所有上传资料,系统将进行大数据核验。
3.认真阅读“报名类型” 和“学区划分”,了解个人报名类型,确定报名学校,同时按照“资料要求”准备相关资料。公办、民办学校不可兼报。
4.信息填写须规范完整,如不动产权证书号码填写格式为“陕(XX)XX县区不动产权第XXX号”。
5.资料上传拍照须清晰完整。户口本须上传首页、户主页、监护人页、学生页。居住证需上传正反两面,房产等材料需将关键信息页面进行上传。
6.填报结束一定要选择学校,点击“登记”确认。
7.模拟填报期间每天晚上23:00 之后关闭系统,次日6:00恢复使用。
8.为防止网络拥堵,建议错峰填报。
五、招生服务咨询点


来源:临渭教育政务新媒体
