【写字楼】太和时代广场|潮荟街区|最新动态|样板间|商业

搜狐焦点西安站

2025-06-08 09:21:00

购房群

买房如何避坑,加入购房群,看看他们怎么说

立即进群

西安「太和时代广场」

售楼处:029-88866618 (营销中心)

售楼部地址:029-88866618 (致电发送详情地址)

【基础信息】

【开发商】:陕西恒达地产

【项目位置】:唐延路北段20号

【占地面积】:33亩

【总建筑面积】:150000㎡

【标准层面积】:1828㎡

【面积区间】:230--1828㎡

【层高】:3.6米(无梁板设计)

【总高度】:99米

【总层数】:26层

【电梯配置】:单栋14部蒂森克虏伯电梯

【停车位数量】:1146个平层车位

【交付标准】:现状交付

【土地性质】:商用

【土地年限起止时间】:2012年--2052年

【是否有天然气】:无

【物业公司】:祝成物业 (仲量定制自有物业)

定鼎唐延路,同步塔尖世界

占位高新门户,总部级地标商务

——扼守唐延路首排,极强昭示性

太和时代广场占据唐延路门户位置,南二环、西二环及唐延路等多条城市主干道在此交汇。

西南二环交汇,坐拥三地铁

——公司员工通勤便利,出行高效

太和时代广场紧邻地铁3号线、5号线(人才专线)、8号线(西安市环线),形成颇具带动力与辐射力的便捷立体式交通路网。

地铁:步行5分钟可达地铁5号线/8号线金光门站,步行10分钟可抵地铁3号线延平门站;

机场:自昆明路快速干道直达西三环,30分钟到达咸阳国际机场;

高铁:经由西二环25分钟可达高铁站。

聚合高端成熟商业配套,尽揽咫尺繁华

——为企业员工提供品质成熟配套

项目地处商务核心区,扼守唐延路、科技路两大核心商圈。西安高新假日酒店、香格里拉酒店、亚朵酒店等酒店环伺,满足不同阶层商务差旅需求。

20000㎡自有商业配套,2500㎡情景互动式商业广场,涵盖员工餐厅、商务宴请、休闲健身等,为企业员工及商务社交提供便利。

“西部华尔街”唐延路金融总部汇集

唐延路已有中国银行、浙商银行、民生银行、宁夏银行、浦发银行、齐商银行等10余家银行总部机构入驻,以及中国人寿、平安保险、永安保险等多家金融机构环伺,酒店及金融资源密集。

大业起太和,缔造人文体验式办公

——甲级商务配套,高端品质匹配企业气度

Considerate车位配比高于平均标准25%

配备1146个平层车位,75:1超高车位配比。

Capacious 10.4米挑空独立奢装大堂

800㎡奢阔五星精装大堂,双入口设计。

Convenient单栋尊享14部品牌电梯

德国蒂森克虏伯电梯,单梯服务面积仅3300㎡,平均等待时间少于20秒。

ConservationVRV分户中央空调

采用VRV全变频式中央空调,24小时自由调节,工作时间自由安排,高效节能。

【部分入驻企业】

人卫(陕西)文化传播有限公司(央企)

中通服咨询设计研究院有限公司(国企)

中国融通资源开发集团有限公司(国企)

西安市律师协会

海鸿达(北京)餐饮管理有限公司(海底捞餐饮)

百年人寿保险股份有限公司陕西分公司

浙江绿城建筑科技有限公司(杭州绿城集团)

昆仑银行西安西关正街支行(昆仑银行)

【推荐产品信息】

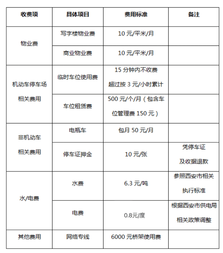
收费表

【太和时代广场】售楼处TEL:029-88866618 【售楼中心】

了解最新优惠折扣价格——请拨打售楼处

全部
报名成功
稍后会有专业的置业顾问联系您
返回楼盘

频道导航

返回首页

看房小程序

APP下载

电话拨通后,请您手动拨打分机号

确定拨打电话

电话号码:

分机号:(可能需要拨分机号)