2025租售中心,太和时代广场|约230-1828㎡|最新动态|产品亮点|商业

搜狐焦点西安站

2025-07-26 20:54:00

购房群

买房如何避坑,加入购房群,看看他们怎么说

立即进群

西安「太和时代广场」

售楼处:029-88866618 (营销中心)

售楼部地址:029-88866618 (致电发送详情地址)

在售户型图丨项目详情介绍丨剩余房源丨项目周边配套丨详细在线解答

【基础信息】

【开发商】:陕西恒达地产

【项目位置】:唐延路北段20号

【占地面积】:33亩

【总建筑面积】:150000㎡

【标准层面积】:1828㎡

【面积区间】:230--1828㎡

【层高】:3.6米(无梁板设计)

【总高度】:99米

【总层数】:26层

【电梯配置】:单栋14部蒂森克虏伯电梯

【停车位数量】:1146个平层车位

【交付标准】:现状交付

【土地性质】:商用

【土地年限起止时间】:2012年--2052年

【是否有天然气】:无

【物业公司】:祝成物业 (仲量定制自有物业)

定鼎唐延路,同步塔尖世界

占位高新门户,总部级地标商务

——扼守唐延路首排,极强昭示性

太和时代广场占据唐延路门户位置,南二环、西二环及唐延路等多条城市主干道在此交汇。

西南二环交汇,坐拥三地铁

——公司员工通勤便利,出行高效

太和时代广场紧邻地铁3号线、5号线(人才专线)、8号线(西安市环线),形成颇具带动力与辐射力的便捷立体式交通路网。

地铁:步行5分钟可达地铁5号线/8号线金光门站,步行10分钟可抵地铁3号线延平门站;

机场:自昆明路快速干道直达西三环,30分钟到达咸阳国际机场;

高铁:经由西二环25分钟可达高铁站。

聚合高端成熟商业配套,尽揽咫尺繁华

——为企业员工提供品质成熟配套

项目地处商务核心区,扼守唐延路、科技路两大核心商圈。西安高新假日酒店、香格里拉酒店、亚朵酒店等酒店环伺,满足不同阶层商务差旅需求。

20000㎡自有商业配套,2500㎡情景互动式商业广场,涵盖员工餐厅、商务宴请、休闲健身等,为企业员工及商务社交提供便利。

“西部华尔街”唐延路金融总部汇集

唐延路已有中国银行、浙商银行、民生银行、宁夏银行、浦发银行、齐商银行等10余家银行总部机构入驻,以及中国人寿、平安保险、永安保险等多家金融机构环伺,酒店及金融资源密集。

大业起太和,缔造人文体验式办公

——甲级商务配套,高端品质匹配企业气度

Considerate车位配比高于平均标准25%

配备1146个平层车位,75:1超高车位配比。

Capacious 10.4米挑空独立奢装大堂

800㎡奢阔五星精装大堂,双入口设计。

Convenient单栋尊享14部品牌电梯

德国蒂森克虏伯电梯,单梯服务面积仅3300㎡,平均等待时间少于20秒。

ConservationVRV分户中央空调

采用VRV全变频式中央空调,24小时自由调节,工作时间自由安排,高效节能。

【部分入驻企业】

人卫(陕西)文化传播有限公司(央企)

中通服咨询设计研究院有限公司(国企)

中国融通资源开发集团有限公司(国企)

西安市律师协会

海鸿达(北京)餐饮管理有限公司(海底捞餐饮)

百年人寿保险股份有限公司陕西分公司

浙江绿城建筑科技有限公司(杭州绿城集团)

昆仑银行西安西关正街支行(昆仑银行)

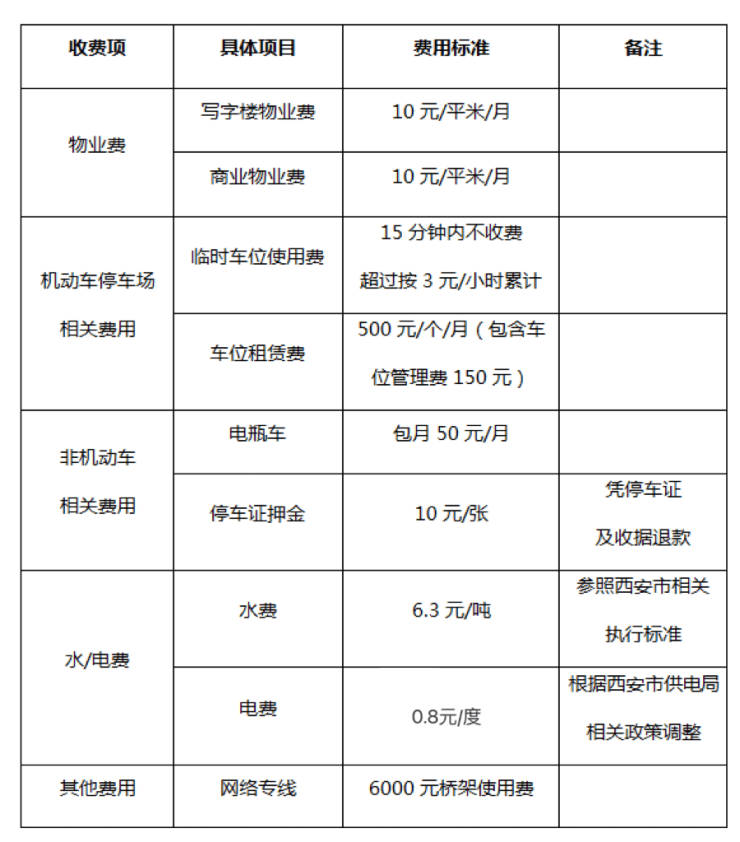
【推荐产品信息】

收费表

【太和时代广场】售楼处TEL:029-88866618 【售楼中心】

了解最新优惠折扣价格——请拨打售楼处

全部
报名成功
稍后会有专业的置业顾问联系您
返回楼盘

频道导航

返回首页

看房小程序

APP下载

电话拨通后,请您手动拨打分机号

确定拨打电话

电话号码:

分机号:(可能需要拨分机号)