兰香湖贰号售楼处电话:400-880-0703
上海闵行兰香湖贰号售楼处电话☎:400-8800-703(预约看房热线)
南闵行紫竹高新板块
【兰香湖贰号】
建面约170-210㎡联排别墅
地上三层 地下一层 房间数最多7个
使用面积约330㎡~400㎡以上
均价10.5万元/㎡ 总价约1700万起
高标精装修交付 配备独立电梯
花园面积70~120㎡每户带水岸码头
优质人文教育 华二学区旁
直接认购 线上预约尊享团购优惠
上海闵行【兰香湖贰号】
售楼处电话☎:400-8800-703【售楼处预约热线】(一对一热情服务)
如有问题欢迎来电咨询,专业一对一热情服务,让您用专业眼光去买房。
【开发商】紫竹半岛
【所属板块】闵行区紫竹高新区
【产品性质】滨江临湖-游艇双拼别墅
【产权年限】70年
【开盘套数】324套
【均价】10.5万
【总价】1644-2200万
【主力户型】
①建面约170㎡(6+1房)使用面积330㎡以上)
②建面约210㎡(7+1房)使用面积400㎡以上,送游艇(90㎡、110㎡两本产证一起卖,需2张房票)
【花园面积】70-120㎡(除特殊户型外,每户均带水岸码头)
【占地面积】13.79万㎡
【建筑面积】6.6万方
【容积率】0.3
【绿化率】35%
【总层高】地上3层,地下1层
【交付标准】精装
【交房时间】2026.6.30
【首付比例】首套35%,二套70%
【物业公司】紫泰物业
【物业费】12元/㎡
【电梯】配备独立电梯
【大筹时间】9.20日9点-9.24日12点
【认筹金】130万(另需提供首付款的活期存款证明,首套200万,二套650万)
【开盘时间】2023.10.13日14点
【开盘方式】线上开盘
兰香湖贰号售楼处营销中心☎:400-8800-703✔✔
据悉,项目容积率0.6,是闵行滨江第一个旗舰别墅项目,全屋精装交付均为国际一线大牌,物业为紫泰物业(上海世博会物业服务供应商;檀宫别墅物业服务)。
兰香湖贰号售楼处营销中心☎:400-8800-703✔✔
兰香湖贰号售楼处营销中心☎:400-8800-703✔✔整盘推售户型为建面约96~170㎡、210㎡联排别墅,按照这次公示的面积段,本批次主力户型应该是建面约170㎡。均价105000元/㎡,首开房源324套,项目已经开盘,无需积分,直接认购!
外立面采用沉香米黄干挂石材,除了美观大气外,还可有效防晒、对抗时间和风雨侵蚀。陶瓦屋顶结合铜顶,在确保建筑历久弥新的基础上提升整体美观度。
兰香湖贰号售楼处营销中心☎:400-8800-703✔✔
兰香湖贰号售楼处营销中心☎:400-8800-703✔✔
兰香湖贰号售楼处营销中心☎:400-8800-703✔✔整个兰香湖社区位于上海2035规划的主城区里,距市中心大约20km,距15号线紫竹高新区站约1.7km,距在建的23号线江川东路不到1km,而且临近虹梅南过江隧道。

兰香湖贰号售楼处营销中心☎:400-8800-703✔✔同时地处“浦江第一湾”,黄浦江从东、南两面环抱整个社区,东北侧有兰香湖作为水系中心,钥匙形的外观寓意“以智慧之钥,开启生活之门”。绿地景观沿黄浦江和兰香湖沿岸生长形成有序又自然的生态景观。

兰香湖作为上海八大湖系之一,黄浦江水从上游注入湖体,成就60亩湖光潋滟的美景。这个闵行第一大湖,太平湖40倍大,是美兰湖6倍大!

兰香湖贰号售楼处营销中心☎:400-8800-703✔✔项目西侧是紫竹高新技术园区、北面是交大和华师大校园,以及紫竹基础教育园区,包含幼儿园至高中全龄段教育配套。

在居住区板块内,规划建设多种住宅产品,同时配置完善的商业、教育、娱乐、体育、医疗等公共设施,将着力打造国际化生态社区,并形成具有紫竹半岛自身特色的社区氛围和人文环境。
【兰香湖二号】兰香湖贰号售楼处营销中心☎:400-8800-703✔✔的地块“先天条件”也非常不错,容积率全都≤0.3,限高10米,基本就是三层联排别墅这样的产品了!
ps:兰香湖二号在规划设计方案里就是紫竹半岛二期、三期,二期又分为东西地块,一共三个地块。

总平面图如下,一共240栋、480套房源▼


户型分布如下,建面约170-290㎡▼兰香湖贰号售楼处营销中心☎:400-8800-703✔✔


这个项目与迪拜棕榈岛确实也有相似之处,两条内部规划道路为主轴和车行道路,联排别墅如棕榈叶一般舒展开来。


兰香湖贰号售楼处营销中心☎:400-8800-703✔✔每一排别墅前都有一条渠道,引入水系,自带水岸码头,可以停靠私家游艇!

从效果图来看,怕是每家一个码头吧......即便是十几年前的佘山紫园别墅,小区内引入水系,也做不到家家一个码头


水系分布确保每家都能开游艇到兰香湖中心...太奢侈了!!

兰香湖贰号售楼处营销中心☎:400-8800-703✔✔


兰香湖贰号售楼处营销中心☎:400-8800-703✔✔泳池里两旁的庭院,可以与亲朋好友相聚。



兰香湖贰号售楼处营销中心☎:400-8800-703✔✔




兰香湖贰号售楼处营销中心☎:400-8800-703✔✔建筑为地上两层加阁楼,地下一层,每个户型还分为南入和北入两种入户方式。

北入户的190+290房型,一层朝南直面庭院和泳池,如果配上整扇的落地玻璃移门......

兰香湖贰号售楼处营销中心☎:400-8800-703✔✔二层都是套房设计+露台+客厅挑空,190的二层是双套房、290的二层是三套房。

阁楼如果在保证层高的情况下,还能继续做套房、活动室等等功能~




兰香湖贰号售楼处营销中心☎:400-8800-703✔✔如果你喜欢大平层多于别墅,也可以关注一下【兰香湖壹号】,高区同时可看黄浦江+兰香湖,目前也已经是现房在售了!可直接下定,线上预约!




【兰香湖壹号】兰香湖贰号售楼处营销中心☎:400-8800-703✔✔在售建面约230㎡和建面约270㎡,类一梯一户,层高约3.6米,户型都非常方正,南北通透,同时景观也很不错!
精装标准和华府公寓、翠湖天地之类的顶级豪宅也不遑多让~

兰香湖贰号售楼处营销中心☎:400-8800-703✔✔三层玻璃,极致安静、人间享受。

270平做了5室2厅4卫2厨,卧室基本都是带卫生间的套房、还配了一间保姆房。

中西双厨设计,方便又实用。

光是这套米勒烤箱就造价近10万,精装交付的豪宅到底有多香?
厨房是一个家的灵魂,美味可以治愈一切。这里用的都是世界一流豪宅必备的厨电品牌-米勒:包括米其林三星厨师最爱的烤箱。

西厨配置的抽拉式烟机、电磁灶、蒸烤一体机、红酒柜、内置冰箱,和中厨配置的油烟机、灶具、洗碗机。

兰香湖贰号售楼处营销中心☎:400-8800-703✔✔橱柜是欧洲柏丽中西橱柜,德国厨具行业标准。台面用的高科技材料-岩板,环保健康、防火耐高温耐刮磨。汉斯格雅水槽及厨房龙头,还配了smeg垃圾处理器。

中厨顶部居然贴心装了大金空调,同样意外的还有卫生间。加上全屋德国威能地暖(与汤臣一品、华府天地等豪宅同等配置),常年恒温恒净恒湿、四季如春。

卫浴界的顶级大师、花洒中的贵族-汉斯格雅,无处不见,TOTO(主卫)、杜拉维特(其他卫)马桶分区配置。

每个房间都用了隔热隔音的德国旭格,门窗中的奔驰;洗衣间配好了美诺的洗烘套装,这牌子在欧洲很多家庭是爷爷奶奶辈传下来的;就连所有门把手都是雷克萨斯标配皮质。全一线国际大牌精装,低调实在,真香。
兰香湖贰号售楼处营销中心☎:400-8800-703✔✔兰香湖社区配套商业街、紫竹半岛的会所,都已经开业了!这种精致的生活方式,与徐汇滨江又有异曲同工之处!



兰香湖贰号售楼处营销中心☎:400-8800-703✔✔兰香湖周边的教育、科研配套也很强势。前面说过了,不仅有紫竹高新区+华师大/交大本部,更有全套的华师大紫竹基础教育体系,完整贯穿幼儿园至高中。高知、高薪的社区氛围,也让紫竹成为了主城区里“独一份”~

交通配套方面:兰香湖是距上海市中心(人民广场)最近的湖系资源,驱车内便可抵达。同时,随着地铁15号线的即将建成开通和未来23号线的实施,兰香湖其实是市中心出发最便捷的一大湖系资源。申嘉湖高速,沪金高速,将助力紫竹实现发展的进阶。
商业配套方面:兰香湖将是高新区生态、人文、科技理念的集中体现,未来将在近4公里的岸线上将会串联起商业北街、星月步道、文化艺术长廊、赛艇俱乐部、商业南街、活力公园、艺术地形公园、青少年活动中心等;周边还有吴泾宝龙广场、紫叶广场。
医疗资源方面:近邻复旦大学附属第五人民医院,同时它距离吴泾医院只有差不多2公里,可以说兰香湖壹号周边的医疗资源比较丰富,住在这里就不用担心医疗资源这个问题。
教育资源方面:华师大紫竹基础教育园区内包括华东师范大学附属紫竹幼儿园,华东师范大学附属紫竹小学、华东师范大学第二附属中学附属初级中学、华东师范大学第二附属中学(紫竹校区)、上海民办华东师大二附中紫竹双语学校(私立九年一贯制)等全龄段教育资源。

兰香湖贰号售楼处营销中心☎:400-8800-703✔✔
兰香湖贰号售楼处营销中心☎:400-8800-703✔✔
上海闵行【兰香湖贰号】
售楼处电话☎:400-8800-703【售楼处预约热线】(一对一热情服务)
如有问题欢迎来电咨询,专业一对一热情服务,让您用专业眼光去买房。
兰香湖贰号售楼处电话:4008800703【售楼中心热线】兰香湖贰号营销中心热线400-8800-703兰香湖贰号售楼处地址400-8800-703,楼盘项目全面介绍,本电话为开发商提供线上预约售楼电话,楼盘项目全面介绍(包含楼盘简介,均价,房价,现房,期房,别墅,叠墅,大平层,价格,楼盘地址,户型图,交通规划,备案价,备案名,项目配套,样板间,开盘时间,认筹时间,楼盘详情,售楼处电话,最新消息,最新详情,周边配套,一房一价,最新进展等详情咨询)楼盘详情丨价格丨更多优惠丨机不可失丨欢迎致电丨诚邀品鉴!售楼处位置丨特价房丨工抵房丨剩余房源丨户型图丨最新消息丨免责声明:将文章内容综合来源于网络、只作分享,版权归原作者所有!!如有侵权,请联系我们,我们第一时间处理如有问题欢迎来电咨询,专业一对一热情服务,让您用专业眼光去买房。如果您想了解更多楼盘详情,欢迎提前预约拨打兰香湖贰号售楼处电话☎400_8800_703✔✔✔
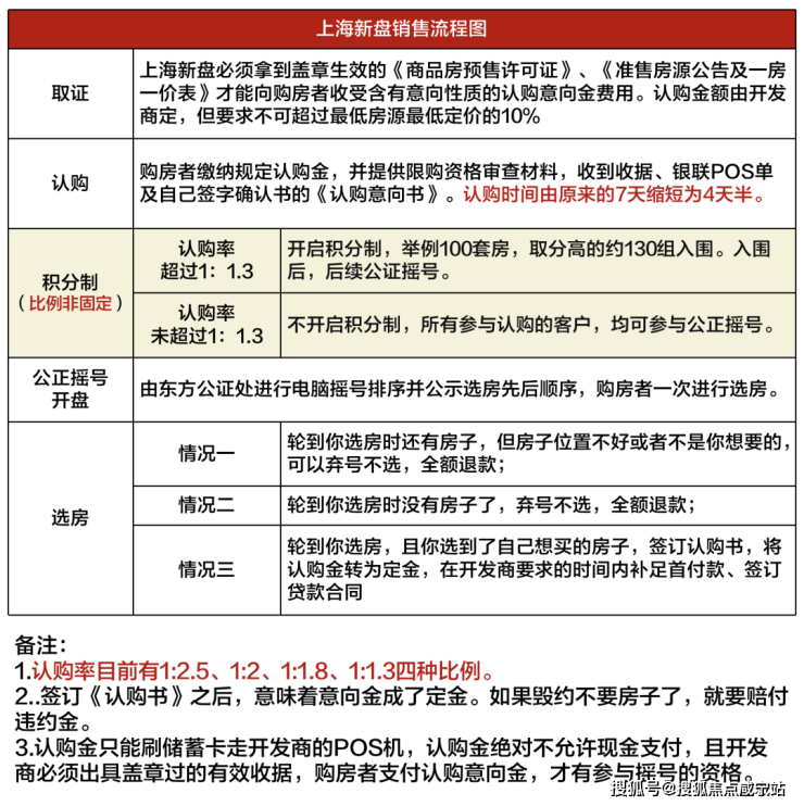
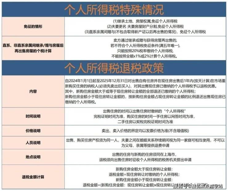
2025上海购房政策全系列:限购、贷款、交易等政策大汇总

1。上海购买限制政策
2。上海住房购买贷款政策(商业贷款,公积金贷款)
3.上海第一/第二次手动住房交易流程
4。上海税款和费用
5。上海XinfangTU数字指向系统
6。上海新房屋储物柜的常见问题
7.上海直接,重命名和礼物继承政策
8。上海公司的名义房屋购买政策和交易税和费用
9。上海信贷中心的电话和地址摘要
2024上海房地产新交易时间表参考
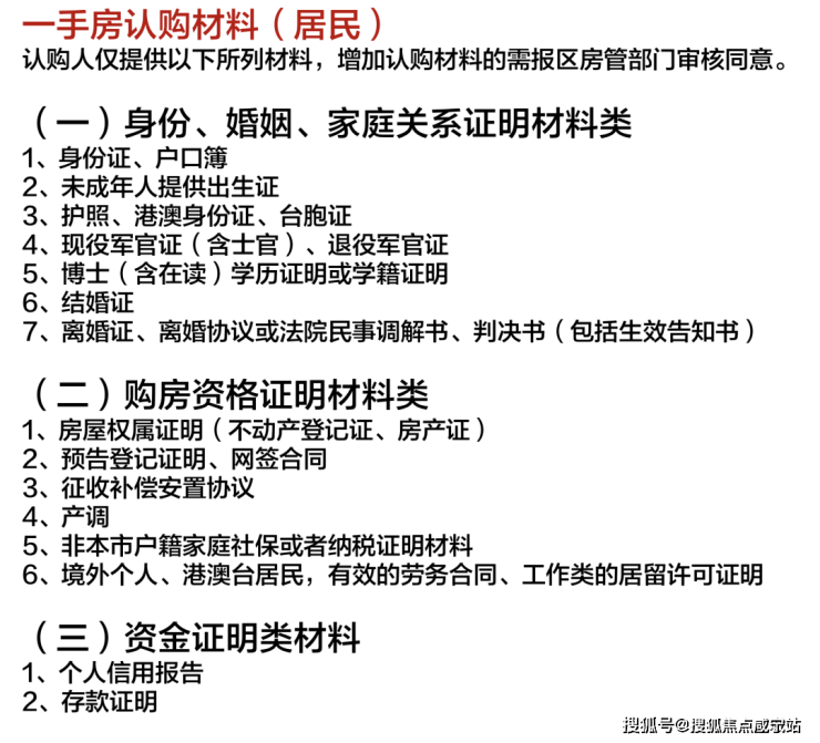
01上海购买限制政策
02
上海房屋购买贷款政策
商业贷款政策
商业贷款房屋购买过程:
01收集意向存款或付款存款(签署销售和出售合同的转让)
02签署了房地产交易合同,贷款合同
03买家申请贷款
04接收贷款合同
05房地产注册前-接受(核价格,姓氏中的住房查询,税收和费用审查,注册审查)
06纳税和费用
07收到新的非移动财产证书(房地产注册证书)
08银行贷款
09财产交付
谁可以进行商业贷款?
主要贷款人条件:
18-70年的历史具有完全的民事行为能力(根据当时的银行政策,不同的银行政策不同);
收入稳定,借款人家庭的收入是家庭负债的相应银行流量的两倍;
信用信用额更好。不要“甚至三个疲倦和六个”逾期。逾期较早,信用收集越多,拒绝贷款的可能性就越大;首付款的来源很明确(可以获得借贷,信贷贷款和商业贷款等第三方方法);
家庭负债的决定:通过家庭成员的信用报告。
抵押条件?
住宅(房屋的性质是公寓)
借款最长的时间不超过30年
商业贷款的寿命已确定
与房间的年龄有关:
通常,需要室内的最高贷款时间才能计算:贷款年+房间年龄
它与借款人的年龄有关:
通常,男性年龄65岁,女性60岁-最大贷款期计算:贷款期+借款人年龄≤70岁(不同的银行)
不超过30年(住宅)::
非住宅的最长贷款期是10年
同时满足以上三点,贷款期很短。
商业贷款的认证
第一组:
借款人在城市没有住房。
(在对购买限制的限制时,可以在生产证书上删除两组配偶和他们的配偶及其父母的最大组合)
两套:
该市有一所房子以姓氏为单位。
(在购买限制之前,借款人及其配偶及其父母在要淘汰的生产证书上最多注册了两组淘汰,但是由于主要贷方和还款不能取消)
注意:在线签署合同(新房子和第二次汉德尔),已记录的收件人协议包括在集合数量中。
公积金基金贷款政策
公积金基金贷款流程
01收集意向存款或付款存款(签署销售和出售合同的转让)
02签署了房地产交易合同
03申请公积金贷款
04贷款合同流到房屋所在房屋的注册中心
05房地产注册前-接受(核价格,姓氏中的住房查询,税收和费用审查,注册审查)
06纳税和费用
07收到新的非移动财产证书(房地产注册证书)
08公积金贷款
09财产交付
谁可以申请公积金贷款?
①向该城市支付公众基金的员工(不可能退休和退休)
②在申请贷款之前,住房公积金已在不少于6个月的时间内连续支付,而公积金状态目前显示正常。
③在申请贷款之前,丈夫和妻子均未有住房公积金贷款或还款
④购买的住房必须是公寓,新的研讨会和其他住宅物业,非住宅住房不能使用公众基金贷款
限制公积金贷款的情况
①在姓氏中,这个城市已经有一所房子,人均住房建筑区域大于37.4㎡
②姓氏中有2个(包括)住房。
③在姓氏中,这个城市有一个公积金贷款或超过2个(包含)公积金的贷款记录
④信用报告报告显示了6种疲倦和12个(在逾期逾期超过12年的五年内逾期12年)
03
上海第一/第二次-手动住房交易流程




04
上海购买房屋税和费用
05上海Xinfangtu数量积分政策







06上海Xinfang的常见问题






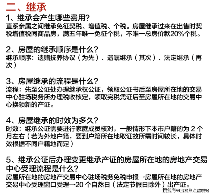
07
上海直接,重命名和礼物继承政策




08上海公司的名义房屋购买政策和交易税和费用
购买房屋后购买房屋后出售税款和费用
1。vat和其他:(不包括税收收入税收购买原价)x5.35%征税
2。土地的价值税收税:
(1)价值的价值不超过扣除额的50%,税率为30%。
(2)扣除额值的价值值为50%,不超过扣除额的数量为100%,税率为40%
(3)价值的价值超过项目金额的100%,扣除项目的200%的数量为50%。
(4)值的价值超过扣除项目的200%,税率为60%
3。印刷税:以交易价格征收x0.05%的征收。
企业所得税:
目前,通过房地产转让获得的净利润已收集x25%。
企业所得税通常以每季度支付,并确定年底交易所。