均价约6.35万

了解,华润·观宸润府将采用全精装交付,保守预计2026年4月30日之前交房,网传交付标准如下,仅供参考,最终以预售合同为准!

项目信息
2023年8月1日,华润置地以总价298422万元竞得浦东新区川沙新市镇城南社区C05-20地块,楼板价38676元/㎡,溢价率10%,房地联动价64000元/㎡!
地块详情:
该地块东至华贵路,南至平川路,西至C05-19地块,北至绣川路,整体位于陆家嘴锦绣云澜的北侧,距离2号线川沙站步行约600米左右!
观宸润府是华润置地旗下的润系海派3.0产品。

是浦东继前滩润璟之后第二个力作,也是上海继苏河湾中心润府之后的第二个润府。而纵观润系产品的整个发展脉络,我们发现了两点:
第一,所有润系海派住宅的落地,总是在上海的重磅节点上,这是华润置地对于这个产品系列重视程度的体现。
第二,润系的海派社区,不管是新房时热度、还是二手房时期的成交价,都总能赢得更高的喝彩,这是产品力的体现。
而本次,观宸润府虽然是润系产品中均价最低的一个,但整个海派风格的营造、用料的扎实,却一点也不逊色以往,具体来看:
建筑外立面采用铝板线条+大面积玻璃幕墙,构筑国际前沿流体建筑!首先,整个项目地力邀一线大师团队,匠心缔造润系海派人居。
光是从外立面的颜值上,就已经有着领先同级别新房的底气。项目铝板线条+大面积玻璃板的运用,与空中塔冠彼此呼应。值得一提的是,玻璃塔冠在上海一般只有地标性的建筑才会使用,比如华润中心和苏河湾中心,还有一些约200m的商业写字楼。

而这种在住宅设计难得一见的原因,还是因为塔冠采用玻璃造型巨大的成本投入。但就是这种对设计的执着,让浦东城市副中心内多了一座国际前沿审美流体的建筑,这是新的城市天际线,也是未来业主身份的象征。五重归家礼序,奢华之余更将海派生活融入场景,归家即度假!
首先,是与东京安曼、曼谷四季奢华酒店的同款星级酒店式落客区,让你进家门时就已经彻底放松,拾得怡然从容。而你前所未见的仪式感,从这里才刚刚开始!
随后穿过车马院、风雅会客厅、川海镜庭、繁花归邸等归家礼序,演绎海派尊崇。让海派生活场景融入生活,让居者回归自我、对话内心。
最难得的是,在社区的打造细节上,项目运用到了与千万级豪宅前滩润璟同样的石材、奢石等材料,甚至还有玉石。
这个奢华感别说是约600万级的新房,就算是市区千万级豪宅,也是少见的。而这,就是华润置地的匠心、是润系海派产品的产品力。
内部格局上,架空层赋予生活更多的可能!
在上海,约600万级的市场中,会所、架空层永远是奢侈和少有的,所有的空间都用来打造可售房源,才是这个总价段新房的常规操作。但总有开发商愿意为了购房者的生活舒适度,做更多的努力。
华润置地就是这样一家品牌产品营造能力超强的房企,项目在大部分楼栋中,打造架空层润+生活聚场,例如:会客厅、休闲阅读、健身瑜伽教室、积木乐高、儿童剧场、无人超市、快递收纳等。
这是同级别新房所没有的配套,将赋予生活更多的可能!
整个社区的海派风格之浓郁,用料之奢侈,在整个浦东豪宅圈都算得上出类拔萃,何况是约600万级的新房市场呢?
这正是现在改善人群愈发追求的一步到位,也是市场非常稀缺的居住境界。
产品方面,建面约98-146㎡3-4房,整体的户型设计颇为亮眼:
官方户型图如下:约98㎡3房2卫,非常标准的微改善户型。

户型三开间朝南、室内“4飘窗+1阳台”、再加上“2卫”的设计,不管是采光、视野、通风、私密性还是实用性,这个户型都十分出色。对于首套、首改客户而言,这个户型能保证接下来数十年的生活所需,真正的一步到位。关于约146㎡的户型,有几个前提跟大家分享下:


在上海7090政策的影响下,浦东建面约140-160㎡的户型,仅占全区供应的约6.5%。
另外,如今张江辐射区内,所有4房起码都是约160㎡以上,总价段非常高。
换句话说,观宸润府的约146㎡4房对于改善客户而言,或许错过不在的。
户型设计上,整个4房三开间朝南+南北通透+全卧室带飘窗,不管是视野、采光还是通风,这个户型都无懈可击。
LDKB餐厨客厅一体的大客厅+阳台,更是做到了约5.3M的朝南大面宽。这个户型非常适合一步到位追求终极改善的家庭。

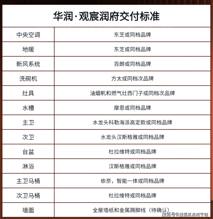
当然,关于户型部分更让我们惊讶的,还是项目这匠心十足的一线品牌精装:项目户型全精装修,甄选久经考验的国际、国内一线品牌,确保业主使用体验感。
比如,次卫水龙头、主卫/次卫淋浴花洒用的汉斯格雅,台盆以及次卫马桶用的杜拉维特,主卫采用的是伊奈智能化一体马桶或同档品牌。
厨房配置西门子吸油烟机,方太的洗碗机,还有摩恩的单水槽。
东芝或同档品牌中央空调、地暖以及百朗或同等品牌的新风,三大件配齐。
除硬件之外,很多细节的呈现让人倍感暖心!
比如与千万豪宅前滩润璟同系列的奢石。精装一体化交付,配色协调整体呈现海派风格。


板块信息
华润·川沙项目 位于川沙核心区域,东至华贵路,西至川沙C05-19地块,北至绣川路,南至平川路,距离2号线川沙站约0.6公里!
川沙是上海2035规划中9个城市副中心之一,东邻浦东国际机场,南邻上海国际旅游度假区和张江科学城,地处三大战略引擎 15 分钟圈层,承接三方势能驱动,是浦东中部地区活力高地。而项目正位于川沙核心位置,浦东再一次飞跃恢弘蓝图之上新支点,必将以划时代之姿,引领未来。

地块旁川沙企业中心一期、二期项目和川沙九六广场建设正如火如荼推进,一个总建筑面积52万平方米,宜居、宜业、宜乐的全新城市副中心核心区域已雏形初现!



交通方面:项目距离2号线川沙站直线距离约600米,向西3站可达唐镇,6站可达张江高科,10站可达世纪大道;向东3站即达浦东国际机场。自驾出行,往南约3分钟上迎宾高速,可转外环高速,到达上海各个区域;往东约20分钟可达浦东机场,往北可上华夏高架路,直通中环路,四通八达!教育资源:项目周边有中市街幼儿园,浦东西元、南门幼儿园,观澜小学、实验小学,五三中学、川沙中学、市侨光中学等;项目附近阳光城愉景湾目前对口南门幼儿园,浦东新区实验小学以及侨光中学,参考!商业方面:项目约1公里范围内辐射川沙核心商业,百联川沙购物中心、绿地东海岸国际广场、东方商厦、玛雅现代生活广场&浦东现代商业广场、金汇商业广场等商业配套。






医疗方面:项目约1.5公里范围内有浦东新区人民医院、浦东新区中医医院,可以满足日常就医需求。

整体来看,该项目还是比较优质的,位于川沙核心区域,周边配套成熟,城市界面也比较新,非常适合自住;
如果说你积分不高,预算在600万左右,考虑23年底或24年上半年置业浦东,我觉得此项目还是值得关注的,参考锦绣云澜,大概率积分友好!
均价约6.35万