南山璞缦首页网站-南山璞缦售楼处电话-南山璞缦楼盘详情-交房时间-地址-最新房价户型图-小区环境-楼盘详情-交房时间-周边配套-南山璞缦售楼处电话

咸宁楼市发布

2025-11-09 12:49:00

购房群

买房如何避坑,加入购房群,看看他们怎么说

立即进群

南山·璞缦|传藏一席,建面约198㎡实体板间 盛境开放!

预约咨询热线:400-960-1656☎, 加微咨询:139 1616 5691(加微,不要来电,备注楼盘名字)

点击输入图片描述(最多30字)

点击输入图片描述(最多30字)

点击输入图片描述(最多30字)

城市藏品

开启嘉定主城难得的居住革命

过去十年,嘉定新城这片热土上,成千上万套新房面市,但真正能称得上“纯粹大平层”的200平左右户型,平均每1000套新房里,能达到这个尺度与纯粹度的不足3套!

11月8日,南山璞缦就带着嘉定城芯楼市里的“稀有物种”——建面约198㎡的超级大平层来了!以约19米四开间朝南面宽+LDKB一体化纵深+南向双套房+单厅约6.6米宽厅+约6.1米洄游式厨房实现稀缺升级。(*克而瑞数据报告显示,嘉定新城近十年内,每一千套供应新房中仅3套200平左右的户型)

点击输入图片描述(最多30字)

点击输入图片描述(最多30字)

点击输入图片描述(最多30字)

点击输入图片描述(最多30字)

点击输入图片描述(最多30字)

点击输入图片描述(最多30字)

当土地狂潮撞上“十年断供”,南山璞缦「藏品198」大平层户型,一件堪称“可收藏的居住品”正在绝版!南山璞缦建面约198㎡实体样板间盛境迭新,敬邀品鉴!

点击输入图片描述(最多30字)

点击输入图片描述(最多30字)

已关注

关注

重播 分享 赞

关闭

观看更多

更多

退出全屏

切换到竖屏全屏退出全屏

第一地产已关注

分享视频

,时长00:53

0/0

00:00/00:53

切换到横屏模式

继续播放

进度条,百分之0

播放

/

00:00

00:53

00:53

倍速

全屏

倍速播放中

0.5倍 0.75倍 1.0倍 1.5倍 2.0倍

超清 流畅

您的浏览器不支持 video 标签

继续观看

南山·璞缦|传藏一席,建面约198㎡实体板间 盛境开放!

观看更多

转载

,

南山·璞缦|传藏一席,建面约198㎡实体板间 盛境开放!

第一地产已关注

分享点赞在看

已同步到看一看写下你的评论

视频详情

更有建筑面积约143㎡四房三卫、建筑面积约172㎡四房三卫、建筑面积约123m²三+1房二卫生、建筑面积约105m²三房二卫!南山璞缦产品品质一直被大众认可,展示的实景示范区也是细节满满。

不仅如此,从约105㎡到约198㎡,采用统一精装标准:日立中央空调(或同档次品牌)、博世地暖(或同档次品牌)、高仪(卫生间龙头花洒)、弗兰卡(厨房龙头)、厨房西门子三件套、怡口(净水器),更有玄关柜及除臭机、客厅及主卧圆弧吊顶、厨房操作台折叠净水龙头等贴心细节……一切都在无声中诠释着塔尖生活的质感。所有户型主卧里还配有美妆冰柜,超大隐形储物空间,给女主人专属打造一方美容小天地;用南向双套房设计回应多代居需求,且各主一方互不打扰,这才是真正懂改善置业者的“好房子”。

点击输入图片描述(最多30字)

点击输入图片描述(最多30字)

点击输入图片描述(最多30字)

已关注

关注

重播 分享 赞

关闭

观看更多

更多

退出全屏

切换到竖屏全屏退出全屏

第一地产已关注

分享视频

,时长00:48

0/0

00:00/00:48

切换到横屏模式

继续播放

进度条,百分之0

播放

/

00:00

00:48

00:48

倍速

全屏

倍速播放中

0.5倍 0.75倍 1.0倍 1.5倍 2.0倍

超清 流畅

您的浏览器不支持 video 标签

继续观看

南山·璞缦|传藏一席,建面约198㎡实体板间 盛境开放!

观看更多

转载

,

南山·璞缦|传藏一席,建面约198㎡实体板间 盛境开放!

第一地产已关注

分享点赞在看

已同步到看一看写下你的评论

视频详情

点击输入图片描述(最多30字)

点击输入图片描述(最多30字)

空间革新:重构主城芯的人居尺度认知

当传统百平户型还在为三开间挣扎,南山璞缦建面约198㎡以约19米四开间朝南面宽+LDKB一体化纵深实现稀缺升级。主卧折角飘窗延展宽阔视野,HWCD团队更将海派摩登融入奢装细节,让室内每一寸空间成为艺术展场。

圈层纯度:纯粹改善型大宅藏品

作为嘉定主城率先突破“7090政策”的纯粹大宅,南山璞缦建面约105-198㎡户型,成为改善置业的不二之选,其中建面约198㎡更是难得的藏品级,全嘉定仅32席业主有机会与城市塔尖人群毗邻。

十年一遇:席位难得的平层大户型

在城心这片不断生长的热土上,能真正称得上“收藏级”的大平层空间,向来是凤毛麟角。南山璞缦建面约198㎡的超级大平层,正是这种十年难求的稀缺之作。项目规划的建面约143-198㎡面积段,代表的不仅仅是大空间,更是一种不可复制的居住高度和纯粹尺度。

点击输入图片描述(最多30字)

眼见为实:实景开放,热势席卷嘉定

5月,南山璞缦最新公区实景已盛大开放——融合艺术格调与归家仪式感的「海派超感地库」、精心打造充满童趣与活力的南小蜂IP「花谷蜜探」全龄儿童景观活动区,吸引了全城改善家庭的火热到访!户型样板间更是人头攒动,这份用脚步投票的热情,正是市场对南山璞缦产品力与兑现力的最强认可。

点击输入图片描述(最多30字)

点击输入图片描述(最多30字)

点击输入图片描述(最多30字)

点击输入图片描述(最多30字)

点击输入图片描述(最多30字)

点击输入图片描述(最多30字)

<< 滑动查看下一张图片 >

恒温泳池会所——板块难得的奢享品位

嘉定主城稀缺约1500㎡恒温泳池会所新房,对标星级酒店的标准,将艺术品位、生活意趣、空间意境与休闲体验完美融合,会所外的下沉星光悬瀑水景庭院同样是区域内仅有的奢华配套。想象一下,当你在健身房挥汗如雨或在泳池里尽情畅游时,落地窗外就是琉璃水光和自然景观的诗意碰撞。

点击输入图片描述(最多30字)

点击输入图片描述(最多30字)

全球大师天团合著——国际级审美革新

HZS滙张思以高端弧形立面为嘉定开创独一无二的海派豪奢感立面风格;奥雅景观设计为南山璞缦匠心打造主城最大中央景观——“双轴六景”,礼序归家轴+景观漫步轴纵横交织,融合嘉定在地六大人文胜景;以及HWCD、壹方设计等共四大享誉全球的豪宅御用大师团队,将各自的专长与创意毫无保留地融入到南山璞缦的设计之中,联袂执笔嘉定标杆。

点击输入图片描述(最多30字)

点击输入图片描述(最多30字)

纯粹改善大宅——进阶人居的深度思考

南山璞缦的户型面积段规划为建面约105-198㎡,以大平层的尺度突破市场小户型供应格局,恒温泳池会所、综合健身房、海派超感地库、一栋一主题架空层等配套则是为未来的日常生活全维度叠加「超配」式奢享体验。

点击输入图片描述(最多30字)

点击输入图片描述(最多30字)

点击输入图片描述(最多30字)

点击输入图片描述(最多30字)

点击输入图片描述(最多30字)

点击输入图片描述(最多30字)

难得的是,南山璞缦规划约300米的景观纵深,打破传统楼栋的视野壁垒,栋栋同享平权视野。

点击输入图片描述(最多30字)

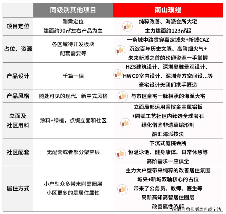
南山璞缦的占位,可以用四个字来概括:城市中轴!每一个伟大的板块,都有一条黄金主轴! 无论是巴黎的香榭丽舍大街,纽约中央公园,还是北京长安街、浦东的世纪大道...这些黄金主轴无一例外地集中了这座城市最顶配的产业资源、文化资源和交通资源,同时,也是这些世界名城的豪宅最为集中的地段!而在嘉定,主轴只有一条:城中路-沪宜公路-嘉闵高架组成的烫金主轴。

点击输入图片描述(最多30字)

这条主轴贯穿了嘉定城央、嘉定新城CAZ,直上嘉闵高架!这条路所汇聚的资源,其完善程度、其能级,堪称非市区之最!首先,从南山璞缦出发,沿着城中路往北走,两侧是绵延不绝的商店;在这里,就算是冬天的半夜12点,街上依旧会有不少还在营业的小餐厅,这是只有市区才能享受到的高阶烟火气。当然,也有罗宾森广场、东方商厦等大型商城;也有上海大学、嘉定区中心医院等教育、医疗资源;还有嘉定博物馆、孔庙、法华塔、汇龙潭、秋霞圃、州桥老街等历史建筑和园林景观。沉淀百年的历史文脉、高阶烟火气、高能级教育、医疗配套,就在业主的家门口。其次,从南山璞缦出发,沿着城中路往南走,就是嘉定新城的CAZ!

点击输入图片描述(最多30字)

远香湖CAZ是五个新城中目前仅有的官宣的中央活动区,定位为嘉定新城中的综合功能中心与城市形象集中展示区,集聚国际住区、大型商业集群、摩天地标集群、科创科研企业集群、国际教育文化等功能为一体。(规划内容来自上海嘉定微信公众号)规划能级之高,配套之丰富,产业之强盛,遥遥领先其他刚需板块!而这些,全部都位于南山璞缦周边的1英里范围内!一方面,这意味着南山璞缦未来的生活便捷度。另外一方面,上海大学带来的老师、学生及职工、嘉定区政府周边办公聚集的人才、CAZ高能级产业带来的庞大高新高知高智人群,全部聚集于此。南山璞缦这个超高品质封面住宅的出现,势必将吸引这些人群的偏爱,未来整个小区的居住圈层、居住氛围可以想象。

点击输入图片描述(最多30字)

点击输入图片描述(最多30字)

南山璞缦约198㎡大平层,不仅是栖身的空间,更是一件需要被亲身感知的城市藏品。它的尺度、它的圈层、它所占据的城脉,共同构成了一个时代关于居住的更高向往。

南山璞缦建面约198㎡实体样板间

盛境迭新,敬邀品鉴预约咨询热线:400-960-1656☎, 加微咨询:139 1616 5691(加微,不要来电,备注楼盘名字)

全部

相关资讯

报名成功
稍后会有专业的置业顾问联系您
返回楼盘

频道导航

返回首页

看房小程序

APP下载

电话拨通后,请您手动拨打分机号

确定拨打电话

电话号码:

分机号:(可能需要拨分机号)