重新定义100㎡空间法则,绿城黑科技“长”出约16m³额外收纳!【绿城春晓园】史诗级新政利好下,总价约550万级外环外置业必选!
纯正绿城血统,断层级别领先的产品品质!
01丨当下是买房的好时机吗?
答案是毫无疑问的!上海楼市的置业窗口期就是现在!
929沪七条发布,市场向上势不可挡。尤其对于外环外购房者来说,迎来史诗级政策利好!
首先,限购松绑,非沪籍居民家庭以及单身人士买外环外,社保要求3年变1年!大量新增需求将涌向外环外新房!
其次,首付比例降至1.5成,如果买550万的外环新房,首套房首付仅约80万左右!大大降低了刚需及首改客户上车外环外的门槛!
最后,增值税和普宅标准的改变,将进一步打通置换链,利好改善需求。位于置换链上游的高品质住宅将更受欢迎!
综合来看,外环外的高品质新房将迎来一波大行情,有计划上车的购房小伙伴下手一定要快!
02丨那么外环外哪个板块更值得买?
如果说外环内的城市中心是以人广-陆家嘴为核心的传统商务区,那么外环外的城市中心无疑就是大虹桥商务区!
甚至上海的中心地位,正在从传统市区往虹桥转移。原因有两点:
第一,虹桥的枢纽职能。
据官方统计预测,2024年春运期间:虹桥枢纽到发总量2200万人次,占上海全市对外交通总量的52%。日均到发客流55万人次,同比2023年同期增长40%。
如今不少人对于上海的初印象,就是虹桥以及周边的商业。虹桥已经成为了上海的一张新名片。而这,就是虹桥作为长三角一体化中心的地位体现。
第二,虹桥的产业职能。
虹桥国际中央商务区建设三周年来,税收实现三年复合增长率20%以上,主要经济指标高于全市平均水平。截止目前,大虹桥已经有约24000+家企业入驻,各类型总部企业约500家,还有约700万方的展览面积!可以说大虹桥已经成为西上海发展的引擎!
而大虹桥商务区的核心载体,毫无疑问是西虹桥徐泾!
不仅是因为的大虹桥的地标国家会展中心属于徐泾,更是因为大虹桥百万方级别的商办也集中在西虹桥徐泾,这里是大虹桥发展成果的体现,也是未来大虹桥成长为新城市中心的源动力

大虹桥实景图,图片来源于网络
03丨大虹桥徐泾哪个项目更值得买?
我的答案始终如一,那就是大虹桥品质标杆——绿城春晓园!
三大原因支撑:
第一、项目地段上既有现在,又有未来!
绿城春晓园不仅位于大虹桥徐泾,更占位发展醇熟的徐盈国际住区,意味着入住即能享受成熟配套,未来更有大虹桥海量产业能量作为价值腾飞的保障!
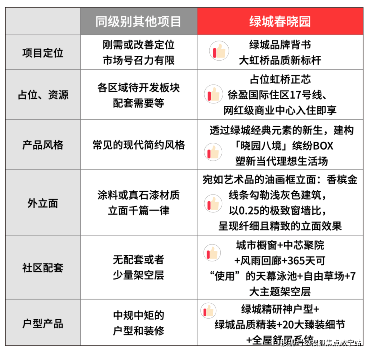
第二、项目不仅是大虹桥新标杆,也是同价位里断层领先的高品质住宅!
无数案例证明,无论是哪个板块,但凡有绿城进驻,必然剑指板块品质标杆!
绿城春晓园具备纯正的绿城血统,油画框立面+天幕泳池+风雨回廊+7大泛会所空间+地上地下双大堂+硬核精装等配置堪称豪华,一经面世便彻底征服了虹桥置业者!
当然,即使跳出虹桥,项目也是足以凌驾于外环外同级别新房的城市品质封面之作!

第三、项目单价劲爆,总价更劲爆!
先看单价:
新房方面,徐泾华润项目联动价6.95万,同济项目联动价6.5万,而绿城春晓园作为高品质代表,联动价仅约6.2万/㎡,性价比不言而喻!
二手房方面,与项目为邻的仁恒西郊花园挂牌价在8.3万/㎡左右、蟠龙天地8.5万/㎡左右、万科天空之城8.5万/㎡左右;比他们更新品质更高的绿城春晓园,6万出头的均价简直劲爆!

以上新房价格来自网上房地产,二手挂牌价格来自链家网
再看总价:
绿城春晓园目前在售建面约100㎡3房,主力总价仅约550万级!
通常,550万级的总价预算只能买到南翔、赵巷、松江新城、颛桥等大虹桥下游板块,承接虹桥价值外溢辐射。
而无论是规划能级、配套能级还是产业能级,徐泾对下游板块都是碾压态势,同样的总价预算做抉择,徐泾没有不选的道理!

以上新房价格来自网上房地产
综上所述,大鹏一日同风起,上海外环外房地产市场的牛市已经在路上,而550万级赛道,绿城春晓园没有对手!不想被时代远远甩在后面,下手一定要快!
大虹桥17号线地铁房
徐盈国际住区
绿城春晓园火热在售中!
实景示范区+样板展示间已开放
下面来看项目详情:

绿城黑科技“长”出约16㎡额外收纳,重新定义100㎡空间法则!
不得不承认,绿城就是高品质的代名词!
而绿城春晓园不仅继承了绿城的纯正血统,还捕捉了时代与生活的变化,并将其融入日益精进的产品迭代。带来了更符合现代人居的理想生活场!
比如项目目前在售建面约100㎡3房,户型设计已然是市场标杆。
· 功能性做到3房2卫,适配市场主流需求,主卧套房设计私密性舒适度兼具;
· 格局上做到了三开间朝南,开阔采光面带来充足日照;
· LDK一体化设计,消灭过道,而且视野开阔,自由度更高;
· 入户设计玄关,出入更具仪式感;
· 三个卧室均附带飘窗,采光面更大视野也更开阔。
针对100㎡户型痛点——收纳,绿城春晓园也量身定制了一站式家庭空间解决方案(定制化装修展示,非交付标准),利用垂直空间把收纳做到了极致,总收纳空间高达约16m³!很多智慧的解决方案,使得房间内井井有条,简约舒服!
项目针对收纳的生活样板间已开放,今天小胖君就通过实景生活样板间的参观动线,来跟大家分享下绿城春晓园的收纳黑科技:
①玄关收纳
进门之后左手边就是玄关柜,除了台面上可以摆放悦己的摆件、钥匙以及手机充电装置。
下面还有3层抽屉,每一层抽屉都分门别类,随手进出门的东西都有了特定的摆放空间,让业主出入更加从容不迫。
鞋柜方面突出人性化设计,根据鞋的大小设置了不同高度的摆放空间,无论是女主人的长筒靴还是男主人的篮球鞋都有了更匹配的去处。

项目生活样板间实景图(空间展示效果,非交付标准)
②厨房收纳
进门的后手边是厨房,从高到低,从天到地五重收纳,包括:
吊柜收纳:放五谷干货及厨房纸巾类囤货
立面收纳:放常用调料罐及工具,方便取用
台面收纳:放刀具、电饭煲、空气炸锅等
抽屉收纳:厨房轻松抽,容量大升级,而且所有的碗碟都能100%展现在你面前,方便取放
地柜收纳:可放清洁用具,锅具、米面等比较重的囤货

项目生活样板间实景图(空间展示效果,非交付标准)
③客餐厅收纳
大家注意客厅左边的三面墙,软木墙可以贴上回忆照片或者每日备忘录。洞洞板的护杆可以根据高低不同随意调节,自由组合一个展示空间。酒柜则可以摆放微醺的饮料或者高雅的红酒,随时品尝。
客厅用投影替代了电视,升降幕布秒变家庭影院,而平时层板收纳可放置书本、多媒体设备或杂志等。抽屉收纳则可以放置生活小杂物或遥控器等小物件!
项目生活样板间实景图(空间展示效果,非交付标准)
餐厅也做了创新设计,为了满足多人用餐需求,做了一个靠墙的沙发。
沙发下面设计有2个拉篮,进一步增加收纳空间。如果养了小猫咪,还可以做成一个猫窝,一边吃饭一边撸猫。

项目生活样板间实景图(空间展示效果,非交付标准)
④阳台收纳:
阳台的收纳也充分利用了垂直空间,高区的层板收纳可以存放时间较长的囤物比如纸巾。中低区的家政柜则可以放置常用的清洁工具,最下面的地方还预留了扫地机器人的位置。
在收纳柜的中部还做了一个隐藏式抽拉书桌,既可办公又可储物!

项目生活样板间实景图(空间展示效果,非交付标准)
⑤主卧收纳:
主卧飘窗的设计堪称惊艳!项目在飘窗侧面做了一个抽拉薄柜,平时不影响采光,需要的时候拉出来可以设计成一整面的珠宝墙。还同步配置了抽拉书桌,可以成为女主人的化妆台,也可以成为临时办公用地。
主卧衣帽间设计的收纳也很人性化,上方层板区可放置换季衣服或被褥,悬挂区可悬挂200件衣服左右,下方的层板区则放置常用四件套,还有斗柜多层细分放置小件衣物。如此细致化的收纳,让生活井井有条!

项目生活样板间实景图(空间展示效果,非交付标准)
⑥儿童房收纳:
次卧和主卧类似,都采用了更细致化的垂直收纳柜。
我想重点聊聊更具创新思维的儿童房。
除了垂直的衣柜收纳,项目儿童房还把床整体抬高,下面做了2层抽屉,上层高度较高,可放置儿童玩具,下层较扁,可放置小朋友的内衣袜子或书本。

项目生活样板间实景图(空间展示效果,非交付标准)
综合来看,我认为绿城春晓园的收纳有3大特点:
第一是充分利用垂直空间;
第二是根据物品类型人性化设计收纳尺寸;
第三是藏而不露,平时不影响开阔的视野,需要时则是满满的惊喜!
当然,除了收纳上的黑科技,项目的装修配置也堪称豪华,项目厨房选用德系精工品牌西门子的抽油烟机和灶具,洗碗机为方太高端系列。
项目主卫、客卫则均配备一体化智能马桶,轻松如厕的同时还能精心守护全家健康。
项目引入滨特尔全屋净水,从前置过滤到末端净水,提供一体化饮水健康解决方案。
更惊艳的是项目的智能家装,一面“智能大脑屏”将生活智能联控,可视访客、电梯灯光、电动窗帘等实现远程操控与家居中控。

除了惊艳的室内空间,项目的公区也将绿城的高端品质展露无遗!
项目示范区实景图
来看项目社区的具体配置:
①油画框立面,极具辨识度的城市天际线!
项目建筑立面汲取国际superflat超平美学理念,以深灰色型材、香槟金线条与大面玻璃搭配,且沿主次干路住宅采用全封闭阳台,整齐划一的立面效果从远处看质感轻盈,时尚典雅!这是大虹桥新的城市天际线,也是未来业主身份的象征。
项目效果示意图,仅供参考非交付标准
②中芯聚院,前庭后院的生活哲学!
这是一方兼得生活感与烟火气的归家中转站,由真实生活场景构建的归家前庭,让业主可以在归家路上随手取拿快递外卖,并经由游廊步入水院,在揽境客厅坐下来喝杯咖啡,让业主不仅是空间的观赏者,更是参与者与创造者
项目示范区实景图
③不止是天幕泳池,更是一路连缀的水景盛景!
泳池对绿城来说,是标配也是传统,更是绿城物业实力的体现,20年前的绿城项目能做到,现在的春晓园只会更好!
而且在春晓园,室外天幕泳池将不止是夏季游泳专属,1年四季都会成为水景的一部分。从小区大门水景,到小区中央主水景,再到层次水景,最后是天幕泳池,四大水景一路连缀,将“依水而居”的诗意生活做到极致!
另外,夏季的时候项目泳池会承载“海豚计划”,免费教小业主学游泳。
左图为绿城春晓园泳池实景图,右图为交付于2004年的上海绿城项目露天泳池实景图
④10万+豪宅都难得一见的风雨回廊!
沿中央泳池四周而建,春晓园规制了一条长约500多米的风雨回廊。将超级入口、架空层、宅间花园等节点串联,无论什么天气,业主归家都从容无比,遛娃散步都风雨无阻!
项目示范区实景图
⑤7大泛会所空间,尊重每一位业主的兴趣!
小区设有7大主题架空层,涵盖健身房,桌游室,儿童游艺区,阅读书吧等内容,让各年龄段业主都能找到独属的乐趣!
项目示范区实景图
⑥地上地下精装双大堂!
春晓园的车库,在绿城地下光厅基础上,加入采光天井的设计,采光穿透玻璃,形成地下天幕光厅。
项目设置了地上地下双精装大堂,融合无感归家系统,尊崇备至,仪式感满满!大虹桥产业底盘之上,徐盈国际住区配套已臻成熟!

大虹桥徐泾的产业能级和未来前景已无需多言,这是板块的价值底盘!
但绿城春晓园强就强在,它占位徐泾产业底盘之上的徐盈国际住区,各项生活配套对于同价位板块也是降维打击!
位置示意图,仅供参考
交通方面,绿城春晓园步行约1.4公里可达17号线徐盈路站,3站可达虹桥火车站然后换乘2/10号线通达浦西浦东市中心。而且徐盈路站是标准的“小而美”站点,从地面入口到上地铁几乎不用走太多路。
地铁站实景图,图片来源于网络
商业方面,17号线徐盈路站上盖约10万方商业中心天空万科广场,1站之隔还有新晋网红地标蟠龙天地。
天空之城是大体量丰富业态的综合商业体,蟠龙天地则是媲美黄浦新天地的精致商业街区,既有江南古镇的悠然自得,又有接轨国际的潮流风范!快慢之间,1站切换,理想人生,就此开启!
天空广场实景图,图片来源于网络
蟠龙天地实景图,图片来源于网络
教育方面,项目周边有青浦世界外国语学校、徐泾第一小学、徐泾中学、尚鸿小学、青浦实验中学等。另外还规划了多宗教育用地,非常令人期待。
免责声明:对学校列举仅作描述使用,不代表或隐含开发商学区保证,具体请以政府规划为准

位置示意图,仅供参考