10月18日下午,西安市轨道交通公司发布消息称,西安地铁5号线一期、6号线、9号线车站和车辆基地命名方案已经市政府第20次常务会议审议通过,现予以公布。至此,地铁5、6、9号线68个车站名、5个场段名称正式揭晓。

西安地铁5号线一期

西安地铁5号线是西安市轨道交通线网中第二条东西向的骨干线。一期工程西起西郊和平村,东至高铁西安东站,长约25.4km,共设站21座,车辆段、停车场各一处。
线路自和平村站出发沿昆明路向东布设,行至西二环,之后线路转向南,下穿丰庆公园进入南二环,后沿友谊路东行,至兴庆路向南沿雁翔路敷设,在黄渠头村附近沿规划七路布设,在规划七路与草滩路交叉口设月登阁站,出站后线路出地面上跨雁鸣湖、浐河,进入规划道路路中布设,跨过东三环后,线路转入地下下穿半引路、绕城高速公路至终点西安东站。
西安地铁5号线一期车站、车辆段、停车场命名方案


注:因国铁西安东站尚未正式命名,序号第21站“西安东站”为暂定名称,待国铁站名正式命名后,用国铁正式站名命名。
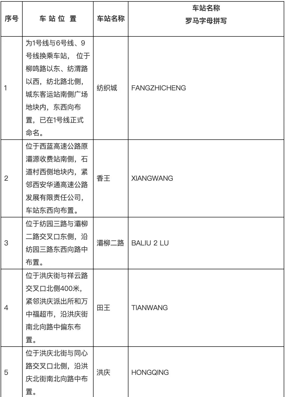
西安地铁6号线

西安地铁6号线为西安市轨道交通线网中的骨干线,整体呈西南~东北走向,共设站32座,车辆段和停车场各一处。6号线以劳动路为节点,向西南为一期,往北经西大街、东大街到纺织城为二期工程。
西安地铁6号线
车站、车辆段、停车场命名方案



注:因国铁西安南站尚未正式命名,序号第1站“西安南站”为暂定名称,待国铁站名正式命名后,用国铁正式站名命名。
西安地铁9号线

西安地铁9号线西起纺织城,东至临潼区秦汉大道,是一条兼顾通勤和旅游的城市外围轨道交通线路,9号线线路全长25.162km,共设车站15座,全为地下站,平均站间距1.746km,其中设换乘站4座,车辆段一处。
西安地铁9号线
车站、车辆段命名方案



本次公布的站名,是否满足你的期待呢?

沣西新城马王街道沙河村将要征地啦,目前正在办理报批手续
沙河村隶属沣西新城马王街办管辖,位于高桥街道和马王街道交汇处,史上属西周丰京区域。西宝公路南线(现108国道)从村南通过,沣高公路从村中纵贯南北。村东距沣河不足1公里,村南与张海坡、客省庄毗邻;西邻大、小泥河村;北接高桥街道马务村和韩南村。2019年10月17日上午,沣西新城能源金贸区土地部对接马王街办,协调沙河村两委会,完成了沙河村集体土地报批组件中涉及村组签字盖章和公告公示工作。



来源:西安市轨道交通集团有限公司、才华有限姑娘