华润映江润府-售楼处首页-华润映江润府-售楼处电话-开盘时间-房价-户型-楼盘详情-周边环境-户型-价格-地址-楼盘详情-售楼处电话-交房时间

搜狐焦点孝感站

2025-07-31 19:08:00

购房群

买房如何避坑,加入购房群,看看他们怎么说

立即进群

华润映江润府售楼处热线:400-9955-415☎️☎️✅✅《官方认证》现象级红盘二次加推!500万级赛道没有对手的年度爆款!自上海527沪九条重磅新政发布之后,购房者的热情一下就被点燃了!各大新房售楼处来访客户络绎不绝,二手网签成交更是屡破新高,上海楼市全面回暖势不可挡!值得注意的是,在住宅市场一路狂奔期间,土地市场又传来重磅消息!

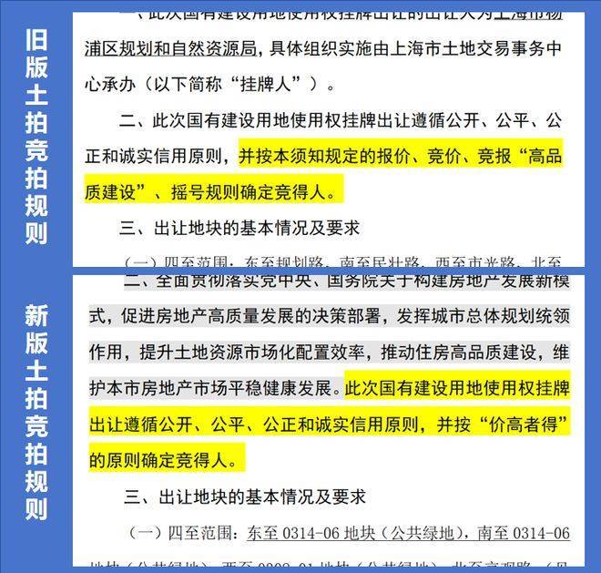
据2024年6月7日上海3批次土拍公告显示,后续土拍将取消土地限价!此前配合公示的房地联动价也没有出现!华润映江润府售楼处热线:400-9955-415☎️☎️✅✅《官方认证》

华润映江润府售楼处热线:400-9955-415☎️☎️✅✅《官方认证》华润映江润府售楼处热线:400-9955-415☎️☎️✅✅《官方认证》

华润映江润府售楼处热线:400-9955-415☎️☎️✅✅《官方认证》华润映江润府售楼处热线:400-9955-415☎️☎️✅✅《官方认证》

华润映江润府售楼处热线:400-9955-415☎️☎️✅✅《官方认证》华润映江润府售楼处热线:400-9955-415☎️☎️✅✅《官方认证》

华润映江润府售楼处热线:400-9955-415☎️☎️✅✅《官方认证》华润映江润府售楼处热线:400-9955-415☎️☎️✅✅《官方认证》

华润映江润府售楼处热线:400-9955-415☎️☎️✅✅《官方认证》华润映江润府售楼处热线:400-9955-415☎️☎️✅✅《官方认证》

华润映江润府售楼处热线:400-9955-415☎️☎️✅✅《官方认证》华润映江润府售楼处热线:400-9955-415☎️☎️✅✅《官方认证》

虽然最终结果要等到土地成功出让。

华润映江润府售楼处热线:400-9955-415☎️☎️✅✅《官方认证》华润映江润府售楼处热线:400-9955-415☎️☎️✅✅《官方认证》

但土地限价取消的目的很明显就是让地价更多的回归自由市场,优质地块的溢价率是一定会提升的!而为了保证足够的利润空间,最终住宅的价格很可能也会偏向自由市场!(观点仅供参考,以官网最终公示为准)

这就意味着,在还有房地联动价限制的当下短期内,那些热销的、优质的、具备稀缺性的新房项目一定要尽快入手!

那么问题来了,当下500万级新房赛道谁是大热门?

我认为非占位闵行滨江大零号湾C位,步行进站5号线的映江润府莫属!

5月28日,映江润府首批房源盛大开盘,吸引全城目光,当日去化近9成!成为今年闵行甚至整个南上海毫无争议的新晋顶流!

注意项目的首开时间,5月28日是新政实施首日,这意味着项目首开蓄客基本都是在新政前完成。没有新政利好加持都能如此热销,映江润府的硬实力不言而喻!

一期没抢到的朋友注意了,据最新消息!

映江润府二期已取证,今日正式开启认购,加推154套建面约89-104㎡3房!

要知道,从项目一期开盘到二期认购,仅隔25天,售楼处几乎每天都是高朋满座,人气如炙。在如此短的蓄客时间,项目的意向客户仍然达到了一个极为惊人的量,二期势必又会带来一次现象级的热销盛宴!在整个外环外首当其冲,年度爆款之名当之无愧!华润映江润府售楼处热线:400-9955-415☎️☎️✅✅《官方认证》华润映江润府售楼处热线:400-9955-415☎️☎️✅✅《官方认证》

华润映江润府售楼处热线:400-9955-415☎️☎️✅✅《官方认证》华润映江润府售楼处热线:400-9955-415☎️☎️✅✅《官方认证》

华润映江润府售楼处热线:400-9955-415☎️☎️✅✅《官方认证》华润映江润府售楼处热线:400-9955-415☎️☎️✅✅《官方认证》

项目售楼处实景图

除了延续一期的超高品质,项目二期的价格同样充满诚意,备案均价57491元/㎡仍低于项目5.8万/㎡的联动价!

更难得的是,项目二期推出的可是头排滨江+景观无敌的楼王房源!华润映江润府售楼处热线:400-9955-415☎️☎️✅✅《官方认证》华润映江润府售楼处热线:400-9955-415☎️☎️✅✅《官方认证》

项目效果示意图,仅供参考非交付标准

①先看头排迎江的1号楼:

众所周知,映江润府距离江面仅约350米,二期加推的1号楼更是迎江头排楼栋,占据一线滨江资源,那种把“母亲河”拥入日常生活的尊贵感和身份感,想想就令人神往!

而纵观目前滨江一线豪宅的价格,动辄16、17万/㎡,就连项目隔壁的吴泾新房单价也超过8万/㎡,相比之下总价500万级的的映江润府无疑是收藏滨江住宅的难得机遇!华润映江润府售楼处热线:400-9955-415☎️☎️✅✅《官方认证》华润映江润府售楼处热线:400-9955-415☎️☎️✅✅《官方认证》

项目效果示意图,仅供参考非交付标准

位置信息来自百度地图,价格信息来自网上房地产

②再看景观无敌,仪式感拉满的10号楼:

10号楼紧邻小区大门,可以“零距离”感受五重归家礼序,近享约650㎡无界水院。华润映江润府售楼处热线:400-9955-415☎️☎️✅✅《官方认证》华润映江润府售楼处热线:400-9955-415☎️☎️✅✅《官方认证》

而且10号楼楼下就是架空层泛会所,规划休闲会客、复合健身、多功能空间,尊享五星级酒店般仪式感的同时,也为家庭解锁更丰富的社交场景!

项目效果示意图,仅供参考非交付标准

项目架空层效果示意图,仅供参考非交付标准

综上所述,市场全面回暖,土拍规则改变,抢住顶流红盘刻不容缓!

映江润府二期高品质一如既往,楼王级产品重磅加推,仍然是低于联动价的诚意价!这样的年度爆款,没有错过的理由啊!

闵行滨江科创芯,大零号湾正C位

5号线地铁房

海派精奢高知住区

映江润府二期今日认购

加推建面约89-103㎡精奢3房

均价57491元/㎡!

对项目有兴趣的朋友

华润映江润府售楼处热线:400-9955-415☎️☎️✅✅《官方认证》

华润映江润府售楼处热线:400-9955-415☎️☎️✅✅《官方认证》

地段稀缺:

占位大零号湾全球创新创业集聚区,全市少有的高知住区!

谁都知道买房要跟着产业走,但市面上外环外绝大多数楼盘周边都没有太强的产业支撑,更多的是靠市区辐射,价格自然也只能处于下游,成为一个跟随者。

映江润府的稀缺之处就在于打破这种桎梏,甚至做到地位互换,因为项目占位的是大零号湾全球创新创业集聚区!

如果你关注过闵行,一定听过大零号湾的宏图伟业!

根据规划,大零号湾将打造成为上海科创中心的重要策源地和区域经济社会发展增长极,是并肩张江,对标硅谷的世界级科创湾区之一!2025年区域产值规模达千亿元级,2035年形成万亿市值高技术企业集群!

华润映江润府售楼处热线:400-9955-415☎️☎️✅✅《官方认证》华润映江润府售楼处热线:400-9955-415☎️☎️✅✅《官方认证》

是的,一东一西大零号湾与张江一样都是上海科创的策源地。

位置信息仅供示意,价格信息来自网上房地产

不一样的是,比起张江,起步较晚的大零号湾目前正处于价值迸发期!

而张江产业的造富神话还历历在目!

小胖君统计过一份2007年的房价数据,其中张江科学城核心位置的品质小区汤臣豪园新房成交均价仅9.4千/㎡,如今该小区二手房挂牌价中位数超过13万/㎡,涨幅接近14倍,远超大盘平均涨幅!

事实证明,高新产业蕴含的巨大能量,对高净值人才的泵吸能力,对住宅价值的提升是指数级的!华润映江润府售楼处热线:400-9955-415☎️☎️✅✅《官方认证》华润映江润府售楼处热线:400-9955-415☎️☎️✅✅《官方认证》

特别提示:价格信息来自链家网仅供参考,不作为资产配置依据

而作为与张江同级的大零号湾,利用后发优势,站在巨人的肩膀上再超越,发展速度一定会更快,政府的关注度也会更高。

就在6月11日,市政府就再次要求,大零号湾的建设要提速!

截图来自上海发布微信公众号

而你知道吗?

映江润府正是大零号湾全球创新创业集聚区仅有在售的高品质新房,距离5号线步行可达,未来价值不可估量,抢住正当时!华润映江润府售楼处热线:400-9955-415☎️☎️✅✅《官方认证》华润映江润府售楼处热线:400-9955-415☎️☎️✅✅《官方认证》

更难得的是,项目所处的大零号湾全球创新创业集聚区不仅是媲美张江的产业中心,还紧邻上海交通大学、华东师范大学两所“双一流”高校,是典型的环高校创新创业生态圈,高知高素质高净值人士汇聚!

根据公开的资料显示,映江润府业主,约83%为本科及以上学历,硕士、博士及以上学历高达46%!华润映江润府售楼处热线:400-9955-415☎️☎️✅✅《官方认证》华润映江润府售楼处热线:400-9955-415☎️☎️✅✅《官方认证》

千金买房,万金买邻,像映江润府这样高比例的高知住区全市少有,而对于年轻的城市菁英们来说,无形的圈层代表着对社会资源的占有,决定着人生的高度。

数据来自映江润府一期业主调研统计

品质稀缺:

华润置地出品,南上海新一代品质标杆!

华润映江润府售楼处热线:400-9955-415☎️☎️✅✅《官方认证》华润映江润府售楼处热线:400-9955-415☎️☎️✅✅《官方认证》

业内有句名言:地段决定下限,产品决定上限。

而华润置地凭借一以贯之的高品质,几乎每一次落子都能重塑当地板块的人居品质上限!标杆则能手握板块二手定价权,成为板块价格引领的风向标!

比如黄浦滨江的外滩九里、大宁的静安府、苏河湾的苏河湾中心润府,比同板块次新房挂牌价基本要高出20-30%!

这就是华润置地品牌的号召力,也是华润置地超高品质的溢价!

数据来自链家网10年内次新房挂牌价

从以上二手项目大家也能一窥端倪,华润置地在豪宅市场都能游刃有余,品质领先。现在下沉到500万级赛道,无疑是对其他同级项目的降维打击!

事实也是如此,映江润府在闵行甚至全市500万级赛道,品质感都是断层领先。

社区方面,项目对标滨江顶豪,打造了极具尊崇感的5重归家体系。几乎每一位参观完项目实景示范区的客户,都深受震撼,其他项目再也入不了法眼!

项目示范区实景图,仅供参考具体以实际交付为准华润映江润府售楼处热线:400-9955-415☎️☎️✅✅《官方认证》华润映江润府售楼处热线:400-9955-415☎️☎️✅✅《官方认证》

项目示范区实景图,仅供参考具体以实际交付为准

项目示范区实景图,仅供参考具体以实际交付为准

项目示范区实景图,仅供参考具体以实际交付为准

项目示范区效果示意图,仅供参考具体以实际交付为准

另外,据最新消息项目的架空层泛会所将在近期首次呈现!

泛会所作为业主居家生活的延伸,场景的丰富性至关重要,针对这一痛点,映江润府在架空层泛会所设计的过程中,充分考虑了景观节点与架空层泛会所的互动,通过场景的无界共生,为业主提供了更丰富可享的休闲时光。

比如在项目10号楼的架空层就以主理人空间、运动健身、休闲会客为主,实现了是一个兼容外向社交,与内向自我提升为一体的多元场景

主理人空间规划了蒸烤一体机和简单的料理操作空间,未来业主可以约上亲朋或邻居,进行简单的聚餐,或者是带上小朋友一起手工做些冷餐、披萨、蛋糕甜品,小朋友既享受到了动手的快乐,又不用担心家庭空间不够使用,非常方便贴心。

活力中心则达到了小型健身工作室的标准,集有氧、无氧、力量、健康体测多功能于一体。重点看看项目的跑步机区域,跟以往封闭对着枯燥墙壁不同,项目用可开阖折叠门,引入社区繁花美景,点燃运动热情!

休闲会客区则定位是家的第二客厅,如果不方便约到家里,业主可以在这里跟朋友见面,甚至可以是一个小型商务会谈的场地,让业主更高效的处理工作。

华润映江润府售楼处热线:400-9955-415☎️☎️✅✅《官方认证》华润映江润府售楼处热线:400-9955-415☎️☎️✅✅《官方认证》

华润映江润府售楼处热线:400-9955-415☎️☎️✅✅《官方认证》华润映江润府售楼处热线:400-9955-415☎️☎️✅✅《官方认证》

项目架空层效果示意图,仅供参考具体以实际交付为准

产品稀缺:

神户型+硬核精装=500万级赛道断层领先的品质!

映江润府一期备受客户认可的正是项目的神户型,每一个看过样板间的客户都直呼遇见了梦中情房。

项目二期加推户型和一期一致,都是建面约89-103㎡全系3房,符合市场的主流需求,无需摇号拼运气,全部都在“射程”范围内!

来看具体户型分析:

①建面约103㎡的中间套户型:

功能性上实现3房2卫配置,适配首改客户一步到位。

三开间朝南+客餐厅一体化+主卧套房,格局上无可挑剔。这种级别的百米3房户型放到市面上大多数项目都会是王牌产品,明星户型。但却是映江润府定价相对较低的一个,当之无愧的高性价比实惠之选!

华润映江润府售楼处热线:400-9955-415☎️☎️✅✅《官方认证》华润映江润府售楼处热线:400-9955-415☎️☎️✅✅《官方认证》

②建面约103㎡3房2卫边套户型:

几乎延续了前者所有的亮点,并且引入了千万级以上豪宅之中才能够拥有的270°环幕飘窗设计,实现了极致的采光和观景体验。

如果对居住品质有更高要求,对窗外景色情有独钟,那拥有270°飘窗的边套户型一定是你的梦中情房!

项目样板间展示效果图,仅供参考

③建面约89㎡3房户型:

格局上做到了三开间朝南,客厅+主次卧皆能享受充足光照。S墙收纳扩容+U型厨房+南向双联阳台+多飘窗,细节上更是诚意满满!

更难得的是,该户型不足建面约90㎡就能有3房,虽然只有1卫,但通过三分离的方式避免了早高峰抢厕所的尴尬,比常规的1卫户型使用效率更高。

总体来说,该户型很好的兼顾了功能性与总价门槛,如果你的预算在500万左右,这是上车闵行主城区华润置地品质住宅的好机会!

看完户型,我们来看项目的装修配置,

项目新风、地暖、中央空调三大件一应俱全,家电更是甄选国内外知名品牌,还为业主贴心配备了厨房凉霸、方太洗碗机和智能门锁。

特别提示:装修品牌仅供参考,可能采取同档次品牌,实际以交付为准。

细节方面,映江润府也是做到尽善尽美,比如建面约89㎡户型厨房岛台带可升降插座交付,支持无线充电,升起后可适配不同充电口,卫生间交付智能马桶。建面约103㎡户型,厨房岛台带轨道插座交付,主卫和客卫均交付智能马桶!

特别提示:以上为项目样板间展示效果。装修品牌仅供参考,可能采取同档次品牌,实际以交付为准。

特别提示:以上为项目样板间展示效果。装修品牌仅供参考,可能采取同档次品牌,实际以交付为准。

除了摆在明面上的诚意,项目海派高技带来的超高颜值也让人眼前一亮!

项目在承袭海派曲线、海派雕花、海派拼接三大海派高技的基础上,进阶六大奢享体系。以奢玉、奢石、奢镜、奢板、奢玻、奢皮,构筑海派的场景质感。严苛的选品,藏质感于微,让业主的日常生活温润有礼。

华润映江润府售楼处热线:400-9955-415☎️☎️✅✅《官方认证》华润映江润府售楼处热线:400-9955-415☎️☎️✅✅《官方认证》

以上均为示意图,仅供参考

综上所述,无论是地段还是潜力,无论是面子还是里子,映江润府在500万级赛道都是断层领先!

更关键的是,项目二期推的是2幢质量超高的楼栋:滨江头排+景观楼王!价格却仍然低于联动价,诚意拉满!这样的年度红盘,闭眼冲没问题!

闵行滨江科创芯,大零号湾正C位

5号线地铁房

海派精奢高知住区

映江润府二期今日认购

加推建面约89-103㎡精奢3房

均价57491元/㎡!

对项目有兴趣的朋友

华润映江润府售楼处热线:400-9955-415☎️☎️✅✅《官方认证》

全部

相关资讯

报名成功
稍后会有专业的置业顾问联系您
返回楼盘

频道导航

返回首页

看房小程序

APP下载

电话拨通后,请您手动拨打分机号

确定拨打电话

电话号码:

分机号:(可能需要拨分机号)