上实听海(上海)售楼处电话_预约看房_楼盘详情-最新房价-户型图(2026年)上实听海售楼处电话_预约看房

搜狐焦点孝感站

2025-12-22 17:10:00

购房群

买房如何避坑,加入购房群,看看他们怎么说

立即进群

👑【上实听海·2025巅峰钜献】👑

━━━━━━━━━━━━━━━━━━

♊💫💫💫【🌈🌈 上实听海售楼处电话:☞400-8787-740☜【☎☎售楼处电话已认证】🌈🌈】💫💫💫

♋💫💫💫 【🌈🌈 上实听海营销中心电话:☞400-8787-740☜【☎☎营销中心电话已认证】🌈🌈】💫💫💫

♌💫💫💫 【🌈🌈上实听海开发商电话:☞400-8787-740☜【☎☎开发商电话已认证】🌈🌈】💫💫💫

♎本项目暂不接受临时到访,过来参观样板房请记得提前来电预约!

♏为您安排楼盘现场销售全程接待并讲解,给您更贴心的看房体验!

温馨提醒:我们楼盘售楼部400电话没有设置任何所谓的“分机号”,拨打前请仔细甄别,注意保护个人隐私!谨防上当!

编辑

编辑

上海临港上实听海售楼处电话:400-8787-740 【预约看房热线】上实听海售楼处电话:400-8787-740 【售楼处电话/地址】上实听海售楼处电话:400-8787-740 【开发商认证】

【基础信息】

•所属区位:临港自贸区核心区--103板块

•项目地址:美人蕉路近南港大道

•开发商:上实城开

•物业类型:高层

•占地面积:119544.7㎡

•总建面积:438533㎡

•绿化率:35%

•集中绿化:10%

•容积率:2.4

•可售住宅:2448户

•车位配比:1:1.3

•装修配置:装修交付

•建筑风格:现代

上海临港上实听海

售楼处电话:400-8787-740 (预约看房热线)

上海上实听海官方售楼处电话:拨打400-8787-740 即可咨询楼盘详情_房价、户型、周边配套及交通、地址

Shanghai Lingang Shihua Tinghai

Sales Office Phone: 400-8787-740 (House Viewing Hotline)

Shanghai Shihua Tinghai Official Sales Office Phone: Call 400-8787-740 for inquiries about property details, pricing, unit types, surrounding amenities, transportation, and address.

上实·听海二期火热认购中!

共124套建面约100/125㎡3房!左手顶科社区高知人群、高质量配套,右手上海臻稀的海滨大城生活.

一房一价表如下:

编辑

上海临港上实听海售楼处电话:400-8787-740 【预约看房热线】上实听海售楼处电话:400-8787-740 【售楼处电话/地址】上实听海售楼处电话:400-8787-740 【开发商认证】

编辑

编辑

超级规划+超强兑现力

103拥有更有确定性的远大未来

首先,在临港买房有一条大原则要遵守,就像高净值人群追寻上海内环一样,临港优质的商业、教育、医疗等资源也都集中在滴水湖核心区,即临港主城区,上实·听海就位于这片区域.

编辑

其次,买临港是买未来,但是要更有确定性的未来.

论未来成长及确定性,上实·听海所在的103片区拥有临港更高的定位,投入,产业能级和兑现速度.

1、临港更高的定位

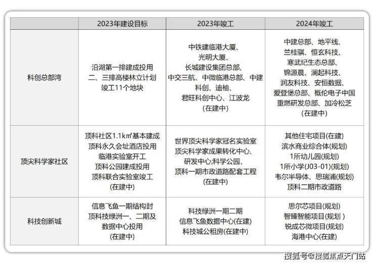
这个区域一共有由3个板块构成:科创总部湾+顶尖科学家社区+科技创新城,总规划居住人口:约5.1万人.

这里拥有全国首个顶尖科学家社区、信息飞鱼全球数字经济创新岛,前沿产业集群、科创总部等……非常超前的规划、资源及产业集合.

103片区规划示意图

编辑

上海临港上实听海售楼处电话:400-8787-740 【预约看房热线】上实听海售楼处电话:400-8787-740 【售楼处电话/地址】上实听海售楼处电话:400-8787-740 【开发商认证】科创作为上海如今的五大城市发展定位之一,代表上海未来发展趋势,且聚焦的是国家“卡脖子”关键技术芯片设计研发,因此103国际创新协同区的能级和定位站在了临港的“制高点”.

根据规划,这里将聚集20多家跨国公司研发中心、1000家高技术企业、研究机构、创新型企业总部……规划2.1万就业人口.

这让103片区拥有庞大的科技型的高薪就业人群.而庞大的产业人口,决定了区域楼市强劲的发展势能.

2、临港更大的投入

从资金的流向,也可窥见103板块成为临港重点区域.临港政府在103片区的总投入达约665亿元,远高于其他板块(数据来源:上海临港、临港科技城等综合网络整合,或存在数据统计不完整,仅供参考,一切以官方公示为准).

临港1号工程临港中心、莫比乌斯公园(在建)、临港首个万象汇商业(在建)(信息来源:港城集团)等高配资源高度聚集103板块.

编辑

临港中心实景图,来源临港控股集团

3、临港的产业高地

103片区是一座典型的产城融合新区,政府在全面开发前期即已签约大量央企、头部企业总部等,旨在打造一处高精尖产城融合示范区.

103国际创新协同区总体规划,信息来源浦东发布公众微信号

编辑

上海临港上实听海售楼处电话:400-8787-740 【预约看房热线】上实听海售楼处电话:400-8787-740 【售楼处电话/地址】上实听海售楼处电话:400-8787-740 【开发商认证】比如环湖总部湾规划中建总部基地、中建科创中心、中铁建总部、中铁建科创中心等20多家独角兽/央企总部阵容;更有地平线、寒武纪、澜起科技、江波龙、恒玄科技等尖端智能/芯片研发中心基地(信息来源:临港投控集团)

另据最新的胡润研究院《2023全球独角兽榜》显示,上海约21%的独角兽企业落户临港,而103片区科创浓度与日俱增,这里即将成为科技人员最为密集、活跃的区域之一.

4、临港更高的圈层

根据临港十四五规划,顶尖科学家社区到2025年建成10个以上的联合实验室,吸引100+世界顶尖科学家,培养1000+青年科学家领袖.

要知道,买房买的从来都不是钢筋和水泥,这些高精尖人才为区域带来的国际化居住氛围、这些产业为区域带来的推动力,才会对买房人产生更直接的利益.

5、不仅有超级规划,顶科国际配套兑现速度更是势若雷霆!

先产业后人口是103片区发展的脉络,即有大量头部企业的入驻,势必带来大量的高精尖人才,而其生活配套必然也是高端而优质的.

关键这些优质配套集中在2024、2025年兑现,兑现度领跑临港!当下置业,入手正当时,买得更安心.

据上海临港官微显示,103板块预计将于2025年率先全面建成(信息来源:上海临港公众微信号).

产业刚才说过,环湖总部湾基本建成.

编辑

配套层面,公园、商业、娱乐、体育馆、学校等一应俱全,并在快速落地.

多维路网纵横:自驾有S2沪芦高速、G228滨海国道、东海大道、两港大道;还有16号线、T2中运量及27号线研究中.

丰富商业:大型商业中心海港中心在建,日前远洋建管宣布中标上海临港顶科商业项目,科创总部湾光明大厦、长城建设集团总部、中交三航等均配备了底部商业.整个临港还有港城新天地、金辉商业广场、百联临港生活中心等丰富商配.

编辑

海港中心效果图

上海临港上实听海售楼处电话:400-8787-740 【预约看房热线】上实听海售楼处电话:400-8787-740 【售楼处电话/地址】上实听海售楼处电话:400-8787-740 【开发商认证】10所教育资源:教育是风向标,顶科规划10所学校,足见政府对于板块的重视.目前8所学校已竣工或即将竣工,其中上实·听海旁边的幼儿园已竣工,小学、中学即将竣工,覆盖12年一贯制教育资源.

六大公园毗邻:项目东邻赤风港湿地中心,南面朝向大海;周边南汇新城城市公园、国家风景区滴水湖公园,春花秋色公园,约14.3公顷莫比乌斯科学公园(预计今年开放)等公园环伺.

文化地标林立:临港中心内的演艺中心和数字图书馆已投运,已成为临港文化地标.片区内总建面约3.44万方的体育场馆也已投入使用,是临港首个大型综合性体育场馆.

编辑

此外,上海天文馆、耀雪冰雪世界等都在临港,已成为周末打卡胜地,世界级文化艺术岛、荣耀之环核心地标、300m塔尖地标也在建中.

医疗则有第六人民医院东院(三甲)护航.

值得一提,顶科的人口密度、人均占有绿化率、整体居住人口素质,都是全市拔尖的存在,很有国际社区的感觉.

编辑

上海临港上实听海售楼处电话:400-8787-740 【预约看房热线】上实听海售楼处电话:400-8787-740 【售楼处电话/地址】上实听海售楼处电话:400-8787-740 【开发商认证】

来源:《上海市临港新片区PDC1-0401单元顶尖科学家社区控制性详细规划》

总的来说,顶科社区的美好蓝图,正在以惊人的速度蜕变成为现实.

而于上实•听海的业主,交房时片区已基本建成,项目周边公园、商业、剧场、体育馆、学校等一应俱全,入住即可享受醇熟配套!

编辑

项目航拍图

编辑

上海臻稀的滨海大城生活方式

高品质大面宽三房

外部高规格配套环绕,而上实·听海本身开启了两大独特生活方式,区隔了临港其他楼盘,具备独家竞争力.

其一,一线瞰海+公园首排

上海临港上实听海售楼处电话:400-8787-740 【预约看房热线】上实听海售楼处电话:400-8787-740 【售楼处电话/地址】上实听海售楼处电话:400-8787-740 【开发商认证】除了尚未开发的104片区,上实·听海是目前临港距离东海最近的项目,凭借一线观海,毗邻南汇沙滩、滨海公园环绕的独特占位优势,能够做到足不出户,面朝大海,春暖花开.

编辑

其实临港不缺高楼大厦,缺的是于繁华之处享一隅宁静的惬意,这种出门就是公园、就是海滨的生活整个上海都非常臻稀,相当于住在“度假区”.

如果你向往这种惬意的滨海生活,上实·听海是不二选择.

项目的背后凝聚了上实城开29年的海派基因,开发商脱离整个临港板块的产品逻辑,以“海边的好房子”全新理念,为临港“世界一流滨海城市”代言,也回应了临港“滨海城市”的定位.

编辑

上海临港上实听海售楼处电话:400-8787-740 【预约看房热线】上实听海售楼处电话:400-8787-740 【售楼处电话/地址】上实听海售楼处电话:400-8787-740 【开发商认证】

其二,5+1全维生活大城,城邦式住区

上实·听海本身是总建面约44万方的大城.

5大社区地块与商业地块有机链接,双核社区商业、教育、康养等丰盛全龄配套,打造家门口的全天候繁华场.

项目相当于一个“微缩城市”,居者不用走远,下楼就能开启家门口24小时生活圈.

再看产品,上实·听海从外立面风格到装修再到户型格局,设计都颇具前瞻性,能够从容应对未来居住需求的变化.难得是在硬件基础上,相比之前的新房,项目审美和艺术范有显著提升.

编辑

艺术美学立面,绿建三星建筑:

建筑立面犹如风帆造型,叠加海弧线元素,灵动又符合年轻人的审美.

编辑

项目已是实景准现房,预计年底交付,立面质感能清晰感受到.

项目外立面实拍图

编辑

同时,依据临港新片区高品质住宅设计导则要求,项目符合绿建三星标准,并采用海绵城市设计体系,打造可持续绿色社区.

兼具美学与社交的园林设计:

项目以海浪、礁石、沙滩、绿洲、彩林为主题打造五大园林场景.

并在营造绿意盎然生活场景的同时还创造更多志趣空间,点缀核心会客厅、童趣乐园、约350m环跑道、自然课堂、私语花园等社交场景,触发更多停留和遇见的可能性,让社交在自然而然中发生.

编辑

上海临港上实听海售楼处电话:400-8787-740 【预约看房热线】上实听海售楼处电话:400-8787-740 【售楼处电话/地址】上实听海售楼处电话:400-8787-740 【开发商认证】

项目景观实拍图

一梯两户,无层层连廊:

项目采用一梯两户,在更好地保证住户私密性的同时,也打破了北向层层连廊无法有效采光的弊端.

全龄架空层:

打造架空层空间,涵盖城市会客厅、长者乐园、康体儿童区、健身加油站等全年龄场景.

编辑

全南向方正户型,大面宽三房:

项目二批次推出建面约100/125平3房.

其中,约100平3房南向三开间设计,餐厅客厅阳台一体化设计,放大了社交空间的尺度感,也让空间利用率更高.

主卧为套房,就寝区,衣帽间,卫浴间层层递进.

全屋飘窗进一步放大了室内使用空间.

编辑

样板间视频:上海临港上实听海售楼处电话:400-8787-740 【预约看房热线】上实听海售楼处电话:400-8787-740 【售楼处电话/地址】上实听海售楼处电话:400-8787-740 【开发商认证】

约125平为大三房,每个功能间都非常舒适,能更好满足二胎家庭/三代同堂需求.

独立玄关,增加收纳的同时让进出更具仪式感.

南向3.5开间朝南,最大化采光通风效果.

客餐厅大横厅设计,空间利用率高,可从容放置6-8人桌,大家庭其乐融融,也能承载二胎玩耍或者举办小型party.

外接大面宽阳台,不仅洗衣晾晒,还能满足种植花草,游戏等多元场景.

另外,全屋5飘窗设计,大大提升实际使用空间.

编辑

上海临港上实听海

售楼处电话:400-8787-740 (预约看房热线)

上海上实听海官方售楼处电话:拨打400-8787-740 即可咨询楼盘详情_房价、户型、周边配套及交通、地址

全部

相关资讯

报名成功
稍后会有专业的置业顾问联系您
返回楼盘

频道导航

返回首页

看房小程序

APP下载

电话拨通后,请您手动拨打分机号

确定拨打电话

电话号码:

分机号:(可能需要拨分机号)