

上海临港上实听海售楼处电话:400-8855-420✨✨【预约看房热线】上实听海售楼处电话:400-8855-420✨✨【售楼处电话/地址】上实听海售楼处电话:400-8855-420✨✨【开发商认证】
【基础信息】
•所属区位:临港自贸区核心区--103板块
•项目地址:美人蕉路近南港大道
•开发商:上实城开
•物业类型:高层
•占地面积:119544.7㎡
•总建面积:438533㎡
•绿化率:35%
•集中绿化:10%
•容积率:2.4
•可售住宅:2448户
•车位配比:1:1.3
•装修配置:装修交付
•建筑风格:现代
上海临港上实听海
售楼处电话:400-8855-420✨✨(预约看房热线)
上海上实听海官方售楼处电话:拨打400-8855-420✨✨即可咨询楼盘详情_房价、户型、周边配套及交通、地址
Shanghai Lingang Shihua Tinghai
Sales Office Phone: 400-8855-420✨✨ (House Viewing Hotline)
Shanghai Shihua Tinghai Official Sales Office Phone: Call400-8855-420✨✨ for inquiries about property details, pricing, unit types, surrounding amenities, transportation, and address.
上实·听海二期火热认购中!
共124套建面约100/125㎡3房!左手顶科社区高知人群、高质量配套,右手上海臻稀的海滨大城生活.
一房一价表如下:
上海临港上实听海售楼处电话:400-8855-420✨✨【预约看房热线】上实听海售楼处电话:400-8855-420✨✨【售楼处电话/地址】上实听海售楼处电话:400-8855-420✨✨【开发商认证】
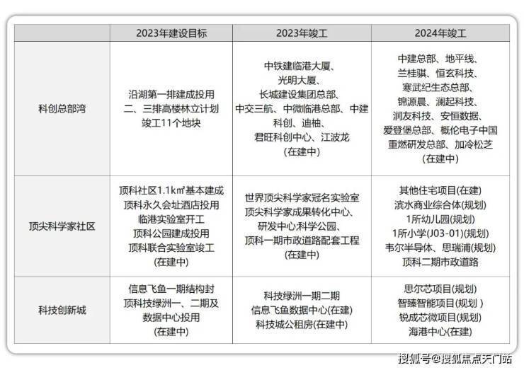
超级规划+超强兑现力
103拥有更有确定性的远大未来
首先,在临港买房有一条大原则要遵守,就像高净值人群追寻上海内环一样,临港优质的商业、教育、医疗等资源也都集中在滴水湖核心区,即临港主城区,上实·听海就位于这片区域.
其次,买临港是买未来,但是要更有确定性的未来.
论未来成长及确定性,上实·听海所在的103片区拥有临港更高的定位,投入,产业能级和兑现速度.
1、临港更高的定位
这个区域一共有由3个板块构成:科创总部湾+顶尖科学家社区+科技创新城,总规划居住人口:约5.1万人.
这里拥有全国首个顶尖科学家社区、信息飞鱼全球数字经济创新岛,前沿产业集群、科创总部等……非常超前的规划、资源及产业集合.
103片区规划示意图
上海临港上实听海售楼处电话:400-8855-420✨✨【预约看房热线】上实听海售楼处电话:400-8855-420✨✨【售楼处电话/地址】上实听海售楼处电话:400-8855-420✨✨【开发商认证】科创作为上海如今的五大城市发展定位之一,代表上海未来发展趋势,且聚焦的是国家“卡脖子”关键技术芯片设计研发,因此103国际创新协同区的能级和定位站在了临港的“制高点”.
根据规划,这里将聚集20多家跨国公司研发中心、1000家高技术企业、研究机构、创新型企业总部……规划2.1万就业人口.
这让103片区拥有庞大的科技型的高薪就业人群.而庞大的产业人口,决定了区域楼市强劲的发展势能.
2、临港更大的投入
从资金的流向,也可窥见103板块成为临港重点区域.临港政府在103片区的总投入达约665亿元,远高于其他板块(数据来源:上海临港、临港科技城等综合网络整合,或存在数据统计不完整,仅供参考,一切以官方公示为准).
临港1号工程临港中心、莫比乌斯公园(在建)、临港首个万象汇商业(在建)(信息来源:港城集团)等高配资源高度聚集103板块.
临港中心实景图,来源临港控股集团
3、临港的产业高地
103片区是一座典型的产城融合新区,政府在全面开发前期即已签约大量央企、头部企业总部等,旨在打造一处高精尖产城融合示范区.
103国际创新协同区总体规划,信息来源浦东发布公众微信号
上海临港上实听海售楼处电话:400-8855-420✨✨【预约看房热线】上实听海售楼处电话:400-8855-420✨✨【售楼处电话/地址】上实听海售楼处电话:400-8855-420✨✨【开发商认证】比如环湖总部湾规划中建总部基地、中建科创中心、中铁建总部、中铁建科创中心等20多家独角兽/央企总部阵容;更有地平线、寒武纪、澜起科技、江波龙、恒玄科技等尖端智能/芯片研发中心基地(信息来源:临港投控集团)
另据最新的胡润研究院《2023全球独角兽榜》显示,上海约21%的独角兽企业落户临港,而103片区科创浓度与日俱增,这里即将成为科技人员最为密集、活跃的区域之一.
4、临港更高的圈层
根据临港十四五规划,顶尖科学家社区到2025年建成10个以上的联合实验室,吸引100+世界顶尖科学家,培养1000+青年科学家领袖.
要知道,买房买的从来都不是钢筋和水泥,这些高精尖人才为区域带来的国际化居住氛围、这些产业为区域带来的推动力,才会对买房人产生更直接的利益.
5、不仅有超级规划,顶科国际配套兑现速度更是势若雷霆!
先产业后人口是103片区发展的脉络,即有大量头部企业的入驻,势必带来大量的高精尖人才,而其生活配套必然也是高端而优质的.
关键这些优质配套集中在2024、2025年兑现,兑现度领跑临港!当下置业,入手正当时,买得更安心.
据上海临港官微显示,103板块预计将于2025年率先全面建成(信息来源:上海临港公众微信号).
产业刚才说过,环湖总部湾基本建成.
配套层面,公园、商业、娱乐、体育馆、学校等一应俱全,并在快速落地.
多维路网纵横:自驾有S2沪芦高速、G228滨海国道、东海大道、两港大道;还有16号线、T2中运量及27号线研究中.
丰富商业:大型商业中心海港中心在建,日前远洋建管宣布中标上海临港顶科商业项目,科创总部湾光明大厦、长城建设集团总部、中交三航等均配备了底部商业.整个临港还有港城新天地、金辉商业广场、百联临港生活中心等丰富商配.
海港中心效果图
上海临港上实听海售楼处电话:400-8855-420✨✨【预约看房热线】上实听海售楼处电话:400-8855-420✨✨【售楼处电话/地址】上实听海售楼处电话:400-8855-420✨✨【开发商认证】10所教育资源:教育是风向标,顶科规划10所学校,足见政府对于板块的重视.目前8所学校已竣工或即将竣工,其中上实·听海旁边的幼儿园已竣工,小学、中学即将竣工,覆盖12年一贯制教育资源.
六大公园毗邻:项目东邻赤风港湿地中心,南面朝向大海;周边南汇新城城市公园、国家风景区滴水湖公园,春花秋色公园,约14.3公顷莫比乌斯科学公园(预计今年开放)等公园环伺.
文化地标林立:临港中心内的演艺中心和数字图书馆已投运,已成为临港文化地标.片区内总建面约3.44万方的体育场馆也已投入使用,是临港首个大型综合性体育场馆.
此外,上海天文馆、耀雪冰雪世界等都在临港,已成为周末打卡胜地,世界级文化艺术岛、荣耀之环核心地标、300m塔尖地标也在建中.
医疗则有第六人民医院东院(三甲)护航.
值得一提,顶科的人口密度、人均占有绿化率、整体居住人口素质,都是全市拔尖的存在,很有国际社区的感觉.
上海临港上实听海售楼处电话:400-8855-420✨✨【预约看房热线】上实听海售楼处电话:400-8855-420✨✨【售楼处电话/地址】上实听海售楼处电话:400-8855-420✨✨【开发商认证】
来源:《上海市临港新片区PDC1-0401单元顶尖科学家社区控制性详细规划》
总的来说,顶科社区的美好蓝图,正在以惊人的速度蜕变成为现实.
而于上实•听海的业主,交房时片区已基本建成,项目周边公园、商业、剧场、体育馆、学校等一应俱全,入住即可享受醇熟配套!
项目航拍图
上海臻稀的滨海大城生活方式
高品质大面宽三房
外部高规格配套环绕,而上实·听海本身开启了两大独特生活方式,区隔了临港其他楼盘,具备独家竞争力.
其一,一线瞰海+公园首排
上海临港上实听海售楼处电话:400-8855-420✨✨【预约看房热线】上实听海售楼处电话:400-8855-420✨✨【售楼处电话/地址】上实听海售楼处电话:400-8855-420✨✨【开发商认证】除了尚未开发的104片区,上实·听海是目前临港距离东海最近的项目,凭借一线观海,毗邻南汇沙滩、滨海公园环绕的独特占位优势,能够做到足不出户,面朝大海,春暖花开.
其实临港不缺高楼大厦,缺的是于繁华之处享一隅宁静的惬意,这种出门就是公园、就是海滨的生活整个上海都非常臻稀,相当于住在“度假区”.
如果你向往这种惬意的滨海生活,上实·听海是不二选择.
项目的背后凝聚了上实城开29年的海派基因,开发商脱离整个临港板块的产品逻辑,以“海边的好房子”全新理念,为临港“世界一流滨海城市”代言,也回应了临港“滨海城市”的定位.
上海临港上实听海售楼处电话:400-8855-420✨✨【预约看房热线】上实听海售楼处电话:400-8855-420✨✨【售楼处电话/地址】上实听海售楼处电话:400-8855-420✨✨【开发商认证】
其二,5+1全维生活大城,城邦式住区
上实·听海本身是总建面约44万方的大城.
5大社区地块与商业地块有机链接,双核社区商业、教育、康养等丰盛全龄配套,打造家门口的全天候繁华场.
项目相当于一个“微缩城市”,居者不用走远,下楼就能开启家门口24小时生活圈.
再看产品,上实·听海从外立面风格到装修再到户型格局,设计都颇具前瞻性,能够从容应对未来居住需求的变化.难得是在硬件基础上,相比之前的新房,项目审美和艺术范有显著提升.
艺术美学立面,绿建三星建筑:
建筑立面犹如风帆造型,叠加海弧线元素,灵动又符合年轻人的审美.
项目已是实景准现房,预计年底交付,立面质感能清晰感受到.
项目外立面实拍图
同时,依据临港新片区高品质住宅设计导则要求,项目符合绿建三星标准,并采用海绵城市设计体系,打造可持续绿色社区.
兼具美学与社交的园林设计:
项目以海浪、礁石、沙滩、绿洲、彩林为主题打造五大园林场景.
并在营造绿意盎然生活场景的同时还创造更多志趣空间,点缀核心会客厅、童趣乐园、约350m环跑道、自然课堂、私语花园等社交场景,触发更多停留和遇见的可能性,让社交在自然而然中发生.
上海临港上实听海售楼处电话:400-8855-420✨✨【预约看房热线】上实听海售楼处电话:400-8855-420✨✨【售楼处电话/地址】上实听海售楼处电话:400-8855-420✨✨【开发商认证】
项目景观实拍图
一梯两户,无层层连廊:
项目采用一梯两户,在更好地保证住户私密性的同时,也打破了北向层层连廊无法有效采光的弊端.
全龄架空层:
打造架空层空间,涵盖城市会客厅、长者乐园、康体儿童区、健身加油站等全年龄场景.
全南向方正户型,大面宽三房:
项目二批次推出建面约100/125平3房.
其中,约100平3房南向三开间设计,餐厅客厅阳台一体化设计,放大了社交空间的尺度感,也让空间利用率更高.
主卧为套房,就寝区,衣帽间,卫浴间层层递进.
全屋飘窗进一步放大了室内使用空间.

样板间视频:上海临港上实听海售楼处电话:400-8855-420✨✨【预约看房热线】上实听海售楼处电话:400-8855-420✨✨【售楼处电话/地址】上实听海售楼处电话:400-8855-420✨✨【开发商认证】
约125平为大三房,每个功能间都非常舒适,能更好满足二胎家庭/三代同堂需求.
独立玄关,增加收纳的同时让进出更具仪式感.
南向3.5开间朝南,最大化采光通风效果.
客餐厅大横厅设计,空间利用率高,可从容放置6-8人桌,大家庭其乐融融,也能承载二胎玩耍或者举办小型party.
外接大面宽阳台,不仅洗衣晾晒,还能满足种植花草,游戏等多元场景.
另外,全屋5飘窗设计,大大提升实际使用空间.

上海临港上实听海售楼处电话:400-8855-420✨✨【预约看房热线】上实听海售楼处电话:400-8855-420✨✨【售楼处电话/地址】上实听海售楼处电话:400-8855-420✨✨【开发商认证】
上海临港上实听海
售楼处电话:400-8855-420✨✨(预约看房热线)
上海上实听海官方售楼处电话:拨打400-8855-420✨✨即可咨询楼盘详情_房价、户型、周边配套及交通、地址
Shanghai Lingang Shihua Tinghai
Sales Office Phone: 400-8855-420✨✨ (House Viewing Hotline)
Shanghai Shihua Tinghai Official Sales Office Phone: Call 400-8855-420✨✨ for inquiries about property details, pricing, unit types, surrounding amenities, transportation, and address.
### **上海临港上实听海楼盘客观分析报告**
**核心结论**:上实听海是一个**强地段、强规划、强价格优势,但弱城市连接、兑现周期长且需接受“新区模式”** 的楼盘。它的决策逻辑与上海市区豪宅完全不同,核心在于你是否相信并愿意押注“临港新片区”的宏伟未来,同时接受其作为独立新城在当下的所有不成熟。
以下分析严格区分已验证事实、基于官方宣传的合理推论以及必须警惕的风险。
#### **一、 项目核心事实定位**
* **地段**:位于**浦东临港新片区103国际科创湾核心区**,紧邻世界顶尖科学家社区。项目最大卖点是**直面东海,是上海当前为数不多真正意义上的滨海新建住宅**。
* **开发商**:由国企**上实城开**开发。同集团在临港开发有姊妹盘“上实望海”。
* **产品与价格**:项目为“5+1”超级大盘,包含住宅和自建商业。住宅主力户型约100-144㎡的三至四房,精装修交付。当前市场信息显示其**均价约3.19万元/㎡,总价门槛约238万元起**。与临港及上海主城区房价相比,价格是其主要吸引力之一。
#### **二、 核心优势:远见与性价比**
1. **不可替代的滨海资源与生态环境**:这是其最根本的优势。项目一线临海,毗邻南汇嘴观海公园、滨海文化公园等。在上海,拥有此类自然景观资源的新建住宅极度稀缺,奠定了其独特的居住价值和资产标签。
2. **顶格的板块规划与产业能级**:项目所在的103片区定位为“国际创新协同区”,是临港的科创引擎,总投资巨大。区域内顶尖科学家社区、众多科研实验室和总部企业陆续入驻。这意味着未来的邻居圈层和区域发展潜力(就业、消费、公共服务)有高起点规划支撑。
3. **极高的价格竞争优势**:相较于上海市区,其单价与总价有巨大落差。对于追求大面积、高预算有限的改善家庭,或旨在布局潜力的长线投资者,具备极强的吸引力。以主城区一套老破小的价格,在此可换取一套海景改善住房。
4. **预期齐全的配套设施**:根据规划,项目自身配建商业体,周边教育(如规划的顶科九年一贯制学校、临港华二高中)、医疗(上海市第六人民医院东院)、商业(海港中心、港城新天地)等配套规格很高,旨在形成完整生活闭环。
#### **三、 核心风险与不确定性**
1. **地理距离与生活方式的根本转变**:项目距人民广场直线距离超70公里。这不仅是通勤距离(依赖自驾或16号线地铁),更是**生活圈的彻底切换**。你将告别主城区即时的、多元的城市生活便利,转而适应一个仍在建设中的、节奏缓慢的新城生活。这对工作、社交、家庭安排是根本性挑战。
2. **所有“优势”均依赖长期兑现**:“规划中”、“建设中”、“预计”是本项目所有配套描述的关键词。无论是商业、学校、还是区域产业导入,从图纸到成熟运营需要**5-10年甚至更长时间**。当前周边仍存在大量工地和空地,生活便利度与主城区有天壤之别。
3. **开发商的顶级产品兑现力存疑**:上实城开虽是国企,资金风险较低,但其在上海市场的口碑多集中于中端项目。在临港如此重要的地段,打造一个定位高端的滨海大盘,其在**产品细节打磨、高端建材应用、顶级物业服务**等方面的最终呈现质量,尚无足够顶豪案例佐证。这不同于已在多个顶豪项目证明过自己的品牌。
4. **投资属性与流动性风险**:购买此楼盘带有强烈的投资新区预期。其升值完全取决于临港整体发展的人口导入速度和产业成功度。未来在二手房市场,将面临区域内大量新房和次新房的激烈竞争,流动性远不如市区房产。
#### **四、 关键核实清单与决策建议**
**适合人群**:
* 工作地点在浦东(如张江)、临港本地,或可完全远程办公的人群。
* 对自然海景有强烈偏好,能接受远离都市喧嚣,追求安静低密居住环境。
* 资产预算有限,但渴望高品质、大面积改善住房的年轻家庭。
* 拥有其他核心资产,将此作为长线配置,并对国家级的临港规划有深度研究和坚定信心。
**务必避坑的核查动作**:
1. **实地沉浸式体验**:**必须在工作日和周末各去一次**。亲自驾车体验从你工作/生活核心区到项目的耗时与路况。在项目周边步行,感受当前真实的商业、餐饮、人气和生活氛围,而非只看沙盘。
2. **核实规划与学区**:所有销售承诺的学校、地铁(如两港快线)落地时间,必须查阅**临港新片区管委会官方公示文件**。学区划分以交付后教育局当年公布为准,售楼处承诺无效。
3. **深究开发商交付品质**:设法找到上实城开在上海已交付的、定位最高的项目(如“上实望海”),实地探访或寻找业主论坛,了解其**绿化维护、外立面质感、物业服务水平、入住后的实际问题**等真实口碑。
4. **财务审慎测算**:不要仅被低总价吸引。计算未来通勤成本(时间与金钱)、物业管理费、因配套不全可能产生的高额生活成本。将其与购买一套市区老破小或次新房的方案进行全方位生活品质对比。
**总结**:上实听海卖的不仅是房子,更是“临港新片区”的一张期权。它的优势(海景、规划、价格)和劣势(距离、周期、不确定性)都异常鲜明。选择它,意味着用当下的不便与风险,去交换一个预期中的、具有高度不确定性的未来。决策前,请彻底摒弃与市区楼盘的比较惯性,并完成以上全部核查。