闵行3轨交红盘中国铁建·花语前湾售楼处营销中心;400-1010-064☎目前项目大户型已售罄少量建面约90-101㎡3房火爆在售中
好消息来啦!大虹桥区域惊现超值置业良机,三轨交汇的黄金地段,新房竟然打出了97折的超值优惠!
中铁建花语前湾售楼处营销中心;400-1010-064☎
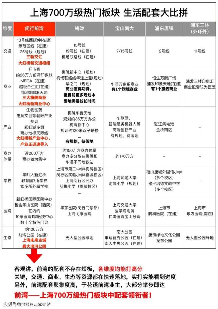
闵行前湾无疑是该级别配套的佼佼者、领衔者。
不仅能级高,且配套在快速兑现,给予购房者强力信心,关键它配套聚集度高,从板块内新房花语前湾售楼处营销中心;400-1010-064☎可步行到商业、交通、生态、医疗等配套。
小编一直在说,步行能到的配套,才叫真配套。
所以,若你很在意配套的便捷度,以及配套能级对于板块的发展加持,700万级优选项就是前湾。
我们不妨来看下板块对比:
大家更关心的是交通和商业,前湾坐拥三轨交,13号线西延伸和示范区线正在建设中;商业上,开市客已营业,前湾印象城MEGA和超极合生汇都在建中。
一方面能级很高,能集齐三轨交+三大旗舰商业,放眼全上海都屈指可数。
试想一下,有1条轨交和1个印象城的南翔如今都成了上海西北商业中心。那规格更高的前湾,我想不仅仅是大虹桥新的商业中心那么简单。
你要知道前湾还手握“世界级会客厅”的高定位,同时建面约200万方的商办量级,也是700万级板块中更澎湃的,所以它大概率将是上海又一个发展极点。
*世界级会客厅来源《上海虹桥国际中央商务区国土空间中近期规划》
另一方面是确定性,前湾商业、交通、医疗、生态都是已落成或在建状态,基本等花语前湾售楼处营销中心;400-1010-064☎交房,就能享受。配套不存在画大饼,买得更安心。
值得一提,前湾配套不仅能级高,关键还十分齐全且集中度高,这会带来一个好处:
不管板块内产业人员还是居者,平时逛街、就医、上班、上学、休闲逛公园都可以在前湾完成,不用再大老远跑到市中心,你的生活在板块内就能形成完美闭环,比如
而且,小编也与花语前湾售楼处营销中心;400-1010-064☎前期业主探讨过,很多买家表示:父母和小孩都在上海,所以他们很看重周边的商业、医疗、生态。
因为自己去上班,父母和孩子在家就需要场景来承载他们的欢乐,那隔壁就是大型商场和公园,方便父母带孩子娱乐;同时优质医疗在侧,也能让父母住得更安心。
综上,700万级置业,前湾是当之无愧界面更崭新、配套更全能、步行范围内生活幸福度、宜居属性更高的板块。
TIPS:
如今上海土拍取消限价,意味优质板块未来售价将回归市场。
特别是前湾后续会有较多地块,那现在买,正当时!
前湾核心地脉
三轨交+三大旗舰商业
中国铁建·花语前湾售楼处营销中心;400-1010-064☎
目前大户型已售罄
仅余少量建面约90-101㎡3房
主力总价700万级
收官在售,错过再无
实景图
PART 1
高配公区,仪式感尊贵感十足
同时营造酒店隐奢氛围,惬意、松弛
现在不少项目在卷公区,道理很简单:装修不满意你大可砸了重装,但公区是你后期花再多钱也改变不了的。
花语前湾售楼处营销中心;400-1010-064☎的公区可圈可点,满足仪式感尊贵感的同时融入艺术氛围,让居者能在城市快节奏生活中体验慢下来的感受。
比如,公区配置很顶,我们从一些数据就能感受到:
1、超48米星级酒店式迎宾门廊
相当于9辆劳斯莱斯库里南首尾相连,豪华气派扑面而来,营造了文华东方风格的酒店式环岛落客区。

实景图
2、约10米挑高归家大堂
大堂不止气派,更融入“花语”等艺术元素。
一方面诠释花语系“慢下来的优雅”主张;另一方面艺术的升华让产品更有格调,更具生命力。

项目示范区实景图
3、约2200㎡架空层
项目精心打造约2200㎡架空层,设置为尊享城市会客厅,为业主提供多元社交主场。

项目示范区实景图
4、约260米长邻里生活街区,约4000㎡沿街公共街区
花语前湾售楼处营销中心;400-1010-064☎两个地块中间设有约260米长邻里生活街区,约4000㎡沿街公共街区,将形成开放无界的城市会客厅,极大便利业主生活娱乐购物需求,将成为社区重要的时尚、社交、休闲聚场。
同时项目在高配公区下打造了闹中取静、亲近自然的生活方式。
花语前湾售楼处营销中心;400-1010-064☎汲取城市水系成为日常的风景,约350米滨水景致营造河流半环绕之势,同时地块远离主干道,U型公共绿地围绕,回家就是静谧花园,让业主能真正体验到出则显、入则藏的感觉。

项目效果图,仅供参考
社区内规划“一轴三带四园”景观布局,约800㎡阳光草坪、四大中心花园、生态景观一应俱全。
项目在营造绿意盎然生活场景的同时触发更多停留和遇见的可能性,让社交在自然而然中发生。
示意图

值得一提,如今园林、架空层已实景呈现,步入其间,树影摩挲、水石相激,在移步易景间遇见真切的美好,身心也归于宁静、和谐。



项目示范区实景图

PART 2
高得房率,客厅阳台无剪力墙户型
诚意精装,人性化细节满满
在室内产品力上,中国铁建作为国匠,立足购房者居住体验,从户型、精装到细节每一项都精心研磨,带来同级标杆产品力。
首先,项目近期销售势头非常好,大户型已售罄,目前在售建面约90-101㎡3房。
户型图、户型亮点如下:
✔得房率高达约74.7%-80.3%,相比市场平均73-75%得房率水准,花语前湾售楼处营销中心;400-1010-064☎实得面积更多,也为购房者省下真金白银。
✔两款户型都做到大尺度面宽、三开间朝南,全卧附带飘窗。
✔LDKG设计,让客、餐、厨、阳台四个空间打破传统布局中的“隔阂”,几个功能区独立又互通,将空间功能进一步放大。
✔项目有一处很有特色的设计,客厅阳台间无剪力墙,一方面阳光从阳台射入可更好到达社交空间;另一方面增加了阳台与客厅之间的连贯度,空间更显宽敞。
✔项目不封阳台。

中国铁建·花语前湾售楼处营销中心;400-1010-064☎建面约101㎡样板间实景图
仅供参考,具体以实际交付为准
装标和人性化细节升华了项目的居住体验。
1、国际一线精装品牌领衔,对标内环高端住宅也不逊色。
全屋三大件配齐:东芝(或同等档次品牌)中央空调、威能(或同等档次品牌)地暖、百朗(或同等档次品牌)新风。

中国铁建·花语前湾售楼处营销中心;400-1010-064☎建面约101㎡样板间实景图
仅供参考,具体以实际交付为准
厨房配有方太三件套(或同等档次品牌)油烟机+燃气灶+12套嵌入式洗碗机。

中国铁建·花语前湾售楼处营销中心;400-1010-064☎建面约101㎡样板间实景图
仅供参考,具体以实际交付为准
主卧卫生间使用杜拉维特(或同等档次品牌)整体智能马桶、汉斯格雅(或同等档次品牌)花洒+龙头。
杜拉维特和汉斯格雅,一般只有市区高端住宅才舍得用。

中国铁建·花语前湾售楼处营销中心;400-1010-064☎建面约101㎡样板间实景图
仅供参考,具体以实际交付为准
2、贴心呵护人居细节遍布全屋。
入户后一体式的玄关柜,不仅色调统一,颜值高。
顶天立地的设计更是充分提升了收纳空间,内部活动板可调,女主人的包包,吸尘器、扫地机器人都有各自安置空间;可伸缩衣架,方便出入取用;鞋柜还自带除臭精灵。
厨房配备了前端净水器,甚至凉霸,解决了炎炎夏日厨房做饭闷热的烦恼。
在水槽下方还贴心设计檐口翻板收纳和拉篮。

中国铁建·花语前湾售楼处营销中心;400-1010-064☎建面约101㎡样板间实景图
仅供参考,具体以实际交付为准
全屋墙布交付,甚至连局部免漆木饰面格栅+仿大理石岩板也是交付标准,诚意之高见微知著。
在卫生间,主卧镜柜内置美妆冰箱,方便女主人储物各种面膜,化妆品等物件。
客卫镜柜内置插座,可以给电动牙刷、剃须刀充电,吹头发也不用扯长长的电线。

中国铁建·花语前湾售楼处营销中心;400-1010-064☎建面约101㎡样板间实景图
仅供参考,具体以实际交付为准
更多细节大家可以去样板间感受...
700万级产品力很卷,而花语前湾售楼处营销中心;400-1010-064☎更是把产品力卷到新高度。
PART 3
直线距离约680米三轨交汇
步行范围内弥漫高级烟火气
于花语前湾售楼处营销中心;400-1010-064☎业主,向内是隐奢度假氛围,向外则弥漫着高级烟火气,步行范围内的高能级配套让生活幸福感倍增。
1、步行范围内三轨交汇:
项目直线距离芳乐路站约680米,13号线西延伸
(在建中)
、示范区线
(在建中)
、地铁25号线
(规划中)
都汇聚于此。
示意图
届时,13号线向东可去市中心,向南可达虹桥枢纽;示范区线东西衔接虹桥枢纽和长三角。
*25号线信息来源《虹桥国际中央商务区-综合交通专项规划(2021-2035)送审稿》
示意图
另外,前湾地区内三个地铁站点都是TOD开发,这意味着更多元化、更丰富的生活设施也将随之而来。

示意
图
2、步行范围内三大旗舰商业组合:
花语前湾售楼处营销中心;400-1010-064☎西侧就是开市客和在建的前湾印象城MEGA。
开市客周末流量很大,而如果你是花语前湾售楼处营销中心;400-1010-064☎业主,不用堵车,步行过去即可。
示意图
根据印力集团的信息,前湾印象城MEGA将“国际化社交度假漫游湾”的核心DNA融入建筑设计、主题场景、品牌等各个方面,并将重塑在地文化的活性与个性,构建混合文化、艺术、时尚、建筑、商业、饮食文化和自然生态的国际生活新图景,计划于2025年开业。

前湾印象城MEGA效果图
还有上海超极合生汇,预计2025年竣工。等花语前湾售楼处营销中心;400-1010-064☎交房,前湾大型商业配套基本都能落地了。
3、步行范围内新虹桥国际医院中心:
包含华山医院(西院)在内的10家医院、1家医技中心数十个特色门诊,医疗配套之完善,能级之高,上海罕见。
上海新虹桥国际医学中心实景图
4、步行范围内前湾公园:
前湾与同级板块有一个很大的不同:自然与建筑交融。
在其他板块,可能永远感受到的是喧嚣;而在前湾,绿带、水景渗透到板块各个角落,繁华烟火气与自然的绿完美融合。
尤其是规划了约100万方前湾公园,10倍于陆家嘴中心绿地的体量,对标世纪公园。
根据聚力华漕的消息,前湾公园中的前湾广场即将完工,拥有约1.3万方中央大草坪。
另外,项目距离彩虹湖直线距离约400米。

虹桥前湾地区效果图
5、迅猛发展的生物医药和电竞产业:
产业上引进的是蓬勃发展的生物医药产业,以美德纳、信达、威高、云南白药、正大天晴、先声诊断等为代表的国内外生物医药标杆企业纷至沓来。
还有电竞产业,edg电竞俱乐部已落户,智汇前湾园区四期“LOOP星环中心”正在建设中。
甚至围绕彩虹湖结合TOD开发,规划三组超高层地标建筑群,高度分别为260米、170米和140米,商办势能强悍,前湾将是大虹桥新产业中心。