「 联仲· 都悦汇」售楼处电话:400-877-8334(营销中心预约热线)
案场限流 看房需提前来电预约登记
售楼处电话:400-877-8334(营销中心预约热线)
请务必致电与销售确认时间,仅预约客户可进入销售现场,感谢您的支持
当下,上海顶豪们两大终极置业之选: 市中心大平层,主城区大别墅 。
不过,市中心的新房供应并不多且入围门槛极高,周边居住氛围大多非常浓郁,烟火气十足。
喜欢静谧环境,更注重居住品质的购房者们,不免更偏向于主城区大别墅。
但高端居住区、低密别墅区的概念早已泛滥,曾经的别墅区“非富即贵”,如今普通叠墅随处可见。
在上海, 旗忠、佘山、西郊别墅区 才是公认的3大老牌富人区, 这其中, 旗忠别墅区底蕴十足却鲜少被人提起。
旗忠别墅区作为上海仅存有 三块综合容积率低于0.18的国际别墅区之一 ,板块内拥有多幅上海 屈指可数 容积率0.18 以下的 超 低密度居住用 地 。
这里高端别墅项目扎推,环境静谧怡人、配套高端大气,是真正“富人区”!

时隔多年,旗忠别墅区再次迎来别墅供应, 新盘一经入市就受到购房者们热捧,触发积分且迅速售罄 ,超半数购房者铩羽而归。
要知道,当下的上海,唯有“顶流”板块新盘方能有如此高的热度。
这足以证明, 旗忠别墅区在上海众多国际别墅区中拥有无可撼动的江湖地位。
所以,天然与“顶豪”为邻的旗忠别墅 区,下一个纯别墅供应一定要重点关注!
最新消息!旗忠别墅区 联仲·都悦汇 火热在售中,主推建面约262-305㎡联排别墅,均价约7.35万/㎡,机会稍纵即逝,错过再无!

旗忠别墅区“新贵”,
沪上臻稀容积率1.0纯墅区!
众所周知, 限墅令之后容积率1.0以下的宅地是不批的 。
要知道, 2021年至今,上海土地市场成功拍出234幅宅地, 容积率1.0及以下的宅地一块都没有。
联仲·都悦汇C地块容积率仅1.0,其天赋再难复刻!

前面提到,上海臻稀 容积率0.18 以下的项目大多位于旗忠别墅区。
所以,周边的别墅总价大都是以“亿”为单位,置业成本高不可攀,令人叹为观止!
联仲·都悦汇 主推建面约262-305㎡联排别墅,主力总价在2000万级,同样享受旗忠别墅区舒适、低密的居住环境。

截图来自链家网,时间2023.9.6
联仲·都悦汇此次推出3.0升级版联排别墅,仅60套沿河大面积别墅,堪称藏品级产品!
容积率低至1.0的纯联排别墅社区,拥有前庭后院的豪华配置, 干挂石材立面+约10.7米巨幅面宽+约6米挑高地下室,臻稀产品,错过不再有。

藏品级沿河大联排,仅60席!
联仲都悦汇总建面约33万方,如此大体量综合体在上海已经非常少见了,在别墅区核心位置的更是凤毛麟角。
项目共分成四个地块,A\B\C地块为商住办综合地块,A、B地块已售罄,此次取证的是C地块,是三个住宅地块中位置更好的一个,与顶级酒店养云安缦一路之隔。
C地块吸收前期的一些经验优势,打造 3.0升级版大联排,品质、材质全方位升级,也是联仲都悦汇住宅部分的收官之作。

建筑延续现代法式风格,外立面 全部采用 干挂石材 ,选用更耐用、更美观的花岗岩,首次配备三玻两腔的门窗,更大程度的提升隔音、保温、隔热的效果。
小区入口前广场增加到580平米,给予业主们更尊崇的归家仪式感。
景观绿化结合艺术的氛围打造了 “U”型游园路径 , 九重秘境花园串联全区 ,游览花园、中心绿化带绿地率均明显提升,品质感翻倍。

项目主推建面约262-305㎡联排别墅,分为南北入户,均为地上三层,地下两层设计,满足业主们“有天有地有花园”的别墅居住体验!
大面积联排的精髓是 亲近自然的庭前绿地,面积可观,延展出大家庭多种居住的可能性, 享真正的别墅生活体验 !

车库入户即为 6米挑高门厅,给予业主们足够的归家仪式感。
约6米挑高地下空间,南入户地下面积约220-270平米左右,北入户地下面积略小一些,可以根据主人喜好定制成如健身房、酒窖、影音室、台球房等任意空间。
南入户边套地下室为三面采光,中间套为双面采光,使得地下室采光更充足,空气更流通。

一层是会客区, 约10.7米的超大面宽 ,阳光、空气可以“肆意”穿过,室内通透明亮。
厨房餐厅间动线简洁流畅, 超大空间还更可以按照居住需求, 在1楼配置老人房,避免老人上下楼不便。


二层 休息区,可以做到 全朝南3房,有一个套房连接建面约8平米露台,南入户户型更是做了双套房设计。
三层是 一整层的主人私享区,由书房、衣帽间、主卧组成,更有建面约13.5平米露台,保证了主人的私密空间。



全套最新户型图如下:





老牌别墅区+上海主城区规划,
享低密居住环境+高能级配套!
大家是否知道,上海主城区的大联排置业成本有多高?
据数据统计,浦西主城(浦西中心七区+闵行)联排别墅的成交套均价在2021年已经突破2000万!2023年的成交套均价更是 超过2500万!
这就是享受核心地段,低密居住体验的成本!

当下,大部分别墅社区都夹杂了洋房或高层,氛围纯粹的纯墅区凤毛麟角!
在这一大背景下, 容积率低至1.0的联仲都悦汇,纯联排别墅社区,无疑更优质之选。
联仲都悦汇占位闵行旗忠别墅区核心位置,与周边亿级别墅共享优美环境&高能配套,出则繁华,入则静谧,是对日常生活精准的注解!
1、占地258亩的昆阳湖:
大型人工湖泊,湖畔环境优美,景色宜人,是畅享自然野趣的好去处。

昆阳湖实景图
2、旗忠高尔夫球场:
球场占地面积1050亩,是一所标准18洞锦标赛级球场。会所、练习场及附属设施的总建筑面积8000多平方米,是上海地区高端的会员专属高尔夫俱乐部。

旗忠高尔夫球场实景图
3、占地约508亩的旗忠网球中心:
比赛区内设主赛场一座、室外网球场18片,主赛场可容纳15000人,自2005年起即承办了上海ATP1000大师赛。

旗忠网球中心实景图
4、养云安缦酒店:
全球知名、中国第四家安缦酒店、历时15年、耗资约33亿落成,目前已正式开业。

养云安缦酒店实景图
5、高能级商业配套:
项目 东北方向 D地块 是自有开发——旗忠别墅区正核心仅有约10万方 大型商业mall 。
项目由联美、仲盛携手打造,仲盛曾一手打造莘庄商业中心仲盛商业广场,未来商业mall业态非常值得期待。

联仲商业广场规划图
6、时代风口:上海主城区+人工智能产业!
在上海2035规划中,联仲都悦汇所在的板块被划进了能级更高的主城区!
更高的城市站位,意味着更大的话语权,也蕴含了更值得期待的未来前景。

图源上海2035规划
2022年,上海马桥人工智能创新试验区正式发布,试验区规划面积约15.7平方公里,重点发展智能运载系统、智能机器人、智能感知系统、智能新硬件系统等“四智”产业,目前已集聚100余家产业链上下游企业,是上海第一批特色产业园。
其中主题公园,上海未来之舟规划已获批复,另外应用实践区还规划了大量商办和产业。

未来之舟示意图,仅供参考
即享受超高能级配套,又与重磅规划一路之隔的联仲都悦汇,将收割第一波发展红利,当下入主正当时!
「联仲都悦汇」售楼热线:400-877-8334【售楼处】
案场限流 看房需提前来电预约登记
400-877-8334
请务必致电与销售确认时间,仅预约客户可进入销售现场,感谢您的支持
2024年上海最新购房政策!房贷、首付比例有调整!
单身、已婚、离异在上海能买几套房?
买房之前,先要看一下是否有“买房资格”,那么上海的限购政策是怎么样的呢?


此外,需要注意的是,按照区域发展和产业导向,针对临港新片区特定人群又制定有同上表不同的购房政策。


▶ 临港新片区购房政策:
1、非本市户籍购房资格由家庭调整为个人;
2、社保年限由原有的5年缩短至3年;
3、外地单身且在临港新片区工作满1年以上,在重点支持单位工作的人才仅需3个月,即有机会在细则划定范围内购房。(需申请购房资格确认函)

10月24日,金山区出台人才安居新政。其中提到,结合城镇布局、产业规划和转型需求,划定重点转型区域人才购房政策实施范围。
经区人才管理部门认定,同时符合单位条件、个人条件以及工作年限条件的非本市户籍人才,按规定在沪缴纳职工社会保险或个人所得税3年及以上、且在本市无住房的,可购买1套住房,同时购房资格由居民家庭调整为个人。

最全积分政策!怎么做到“60分”起步?
在了解是否有买房资格后,我们应该还要算一下自己的积分是多少?毕竟上海那些“品质地铁盘”“重点区域热盘”都会触发积分。
那么上海的积分怎么算呢?


*注:
1、认购对象在2021年1月22日(含)后赠与他人的房产,仍计入认购对象名下;
2、2021年7月24日起,通过赠与转让住房的,自转移登记日起5年内仍计入赠与人拥有住房套数;
3、承租的公有居住房屋计入认购对象名下住房套数;
4、认购比(认购组数/准售房源套数)>入围比(入围组数/准售房源套数),触发积分排序入围;
5、认购比≤1.3:1,不触发积分排序入围,全部纳入公证摇号。
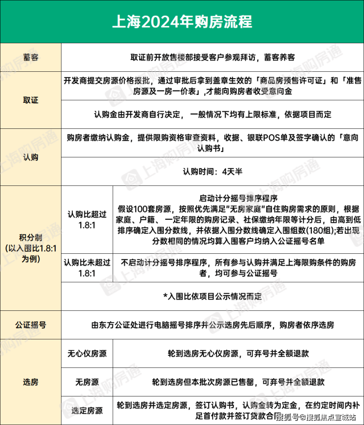
“不一样”的购房流程有哪些注意点?
上海因为有“积分制”的存在,所以购房流程与其他城市有一些小出入。

新房认购所需材料——认购人仅提供以下所列材料,增加认购材料的需报区房管部门审核同意。
(一)身份、婚姻、家庭关系证明材料类
1、身份证、户口簿
2、未成年人提供出生证
3、护照、港澳身份证、台胞证
4、现役军官证(含士官)、退役军官证
5、博士(含在读)学历证明或学籍证明
6、结婚证
7、离婚证、离婚协议或法院民事调解书、判决书(包括生效告知书)
(二)购房资格证明材料类
1、房屋权属证明(不动产登记证、房产证)
2、预告登记证明、网签合同
3、征收补偿安置协议
4、产调
5、非本市户籍家庭社保或者纳税证明材料
6、境外个人、港澳台居民,有效的劳务合同、工作类的居留许可证明
(三)资金证明类材料
1、个人信用报告
2、存款证明
“12.14”新政后上海贷款&首付怎么算?
2023年12月14日,上海突发两条新政,涉及了商贷,所以商贷和公积金贷款不同情况匹配条件也不同,需要根据住宅类型、购房套数认定,可自行匹配下方表格↓↓↓


至于首付比例,新政后各区域的政策如下↓↓↓
全市范围内,首套房最低首付款比例下调为30%;
二套房最低首付比例根据住房所在区域进行调整,临港以及嘉定、青浦、松江、奉贤、宝山、金山6个行政区的住房降至40%;其他区域全部调整为50%。

记住!新房交易只涉及“两税”
新房税费只要涉及到契税和房产税。(房产税需要等年平均销售价,所以2023年仅供参考)



此外,财联社报道:财政部、税务总局、住房城乡建设部发布《关于延续实施支持居民换购住房有关个人所得税政策的公告》。
其中提出,自2024年1月1日至2025年12月31日,对出售自有住房并在现住房出售后1年内在市场重新购买住房的纳税人,对其出售现住房已缴纳的个人所得税予以退税优惠。
其中,新购住房金额大于或等于现住房转让金额的,全部退还已缴纳的个人所得税。
新购住房金额小于现住房转让金额的,按新购住房金额占现住房转让金额的比例退还出售现住房已缴纳的个人所得税。
也就是说,只要你卖房后,名下无房,不只是可以按首套房,三成首付贷款。并且,卖房后1年内买房,都可以给你退税!
至于退税的细节问题,则延续了2022年10月1日起至2023年12月31日1年内置换买房退个税细节。

来源:上海购房通

售楼处电话:400-877-8334(预约热线)
➤➤➤➤Vip贵宾置业网上售楼中心〢欢迎来电咨询〢提前预约可享内部优惠〢1v1销售专业讲解➤➤➤➤
售楼处电话:400-877-8334【售楼热线】营销中心热线400-877-8334售楼处地址400-877-8334,楼盘项目全面介绍,本电话为开发商提供线上售楼电话,楼盘项目全面介绍(包含楼盘简介,房价,价格,楼盘地址,户型图,交通规划,备案价,项目配套,楼盘详情,售楼处电话,最新消息,最新详情,周边配套,最新进展等详情咨询)
免责声明:将文章内容综合来源于网络、只作分享,版权归原作者所有!!如有侵权,请联系我们,我们第一时间处理!