杨浦风貌别墅『桐安里』开售185、235、305㎡展厅可正式预约!预估19万/㎡左右!户型首次曝光!
══✦⫸上海杨浦【桐安里】风貌别墅⫷✦══
桐安里售楼处电话:400_877_8334(最新发布)
上海杨浦桐安里售楼处电话/地址:400-8778_334(售楼中心电话)杨浦桐安里营销中心电话/位置:400_877-8334(看房专线)房价优惠折扣,楼盘测评,交房时间,交付标准,周边配套,学区配套,一房一价表,认筹时间,户型图,平面图,高层洋房大平层合院别墅,样板间,房型多样,地铁口距离,区域板块!
郑重承诺:由开发商旗下销售团队全程营销策划,房源信息真实有效!包含楼盘相关信息如最新房价、配套等都可咨询,提前来电预约看房尊享内部优惠,详情欢迎致电一对一热情服务!
招商平凉项目已定名
杨浦滨江又迎低密风貌
推出约185、235、305㎡风貌别墅
户型过程稿首次曝光
包含联排、叠加产品
仅70套预估均价19万/㎡左右
白玉兰展厅已开放接待
样板房线上预约中
桐安里售楼处电话:400_877_8334(最新发布)
上海杨浦桐安里售楼处电话/地址:400-8778_334(售楼中心电话)
桐安里售楼处电话:400_877_8334(最新发布)
上海杨浦桐安里售楼处电话/地址:400-8778_334(售楼中心电话)杨浦桐安里营销中心电话/位置:400_877-8334(看房专线)

桐安里售楼处电话:400_877_8334(最新发布)
上海杨浦桐安里售楼处电话/地址:400-8778_334(售楼中心电话)杨浦桐安里营销中心电话/位置:400_877-8334(看房专线)
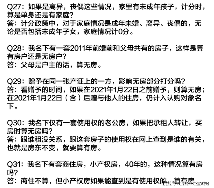
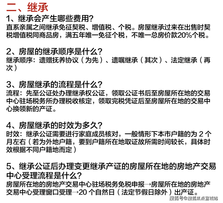
房地产交易税费主要包括哪些
1、契税:普通住宅:90平米以下:1%。90-140平米:1.5%。140平米以上或是非普宅:3%。商业房或公司产权:3%2、城建税.营业税的7%。费附加税。营业税的3%。

桐安里售楼处电话:400_877_8334(最新发布)
上海杨浦桐安里售楼处电话/地址:400-8778_334(售楼中心电话)杨浦桐安里营销中心电话/位置:400_877-8334(看房专线)
一、房地产交易税费包括哪些?
房地产买卖税费在商品房销售过程中,大致涉及到以下几种税费,包括:契税、手续费、印花税、营业税、城市维护建设税、教育费附加、土地增值税、中介服务费、房屋所有权登记费、房产税等。
1、契税
根据国家契税条例的规定,房屋买卖要向国家交纳契税,征收的标准是按房屋买卖成交价的3%~5%收取,全部由买方负担。
2、印花税
对房屋买卖双方要缴纳印花税,印花税要贴在房屋买卖契约正本上,按照房屋买卖成交价的0.3‰交纳。
3、营业税
在中华人民共和国境内,转让土地使用权、销售不动产的单位和个人,为营业税的纳税义务人,应纳税额为转让土地使用权、销售不动产及其他附着物营业额的5%。
4、城市维护建设税
缴纳增值税、营业税的单位和个人,是城市维护建设税的纳税义务人。它以纳税人实际缴纳的增值税、营业税额为计税依据,分别与增值税、营业税同时交纳。纳税人所在地在市区的,税率为营业税税额的7%;纳税人所在地在县城镇的,税率为5%;纳税人所在地不在市区、县城、镇的,税率为1%。
5、教育费附加
这是国家为发展教育事业、筹集教育经费而征收的一种附加费,依营业税额为计费依据,税率为3%。
6、土地增值税
转让国有土地使用权、地上建筑物及其附着物并取得收入的单位和个人,都要缴纳土地增值税,土地增值税实行四级超额累进税率。应纳税额=增值额×适用税率增值额=转让收入-扣除项目金额转让收入包括货币收入、实物收入和其它收入。
二、缴纳房地产交易税费有哪些注意事项?
1、契税有1.5%和3%两种。契税征收税率的多少是由房屋是否为普通住宅来决定的。普通住宅界定标准为:住宅小区建筑容积率在1.0(含)以上,单套建筑面积在140(含)平方米以下,实际成交价低于同级别土地上住房平均交易价格1.2倍以下。这3个条件全部满足的住房为普通住房,普通住宅享受1.5%的优惠税率,非普通住宅则按3%税率征收契税。
2、营业税有征收和不征收两种。如果个人购买的住房不满2年就转让,则业主需支付成交额的5.5%作为营业税;如果已满2年则不需支付该税。
3、营业税有全额营业税和差额营业税两种。如果个人购买的住房不满2年就转让,那么必须支付成交额5.5%的全额营业税;如果个人购买的住房已满2年再转让,普通住宅不用再征收营业税,而非普通住宅(标准同契税优惠中谈到的普通住宅标准)则需付售房收入减去购房价款的差额征收5.5%的营业税。
4、个税有20%和1%两种。根据地税局现行执行的政策,如果不能提供房屋原值的.将按纳税人住房转让收入的1%核定应纳个人所得税额。
综上所述,在房地产买卖过程中,缴纳税费是非常重要的一环,应该在签署合同之后完成。房地产交易税费主要包括契税、印花税、中介服务费、城建税和土地增值税等。并且根据新房交易和二手房交易的不同,涉及到的税费也有所区别。国家也会根据社会经济发展而调整税费政策,这些知识购房者要及时了解。
桐安里售楼处电话:400_877_8334(最新发布)
上海杨浦桐安里售楼处电话/地址:400-8778_334(售楼中心电话)杨浦桐安里营销中心电话/位置:400_877-8334(看房专线)


桐安里售楼处电话:400_877_8334(最新发布)
上海杨浦桐安里售楼处电话/地址:400-8778_334(售楼中心电话)杨浦桐安里营销中心电话/位置:400_877-8334(看房专线)
2023年11月,招商&海门国资委拿下平凉社区01B4-04地块(平凉街道19街坊)历史风貌保护项目。

桐安里售楼处电话:400_877_8334(最新发布)
上海杨浦桐安里售楼处电话/地址:400-8778_334(售楼中心电话)杨浦桐安里营销中心电话/位置:400_877-8334(看房专线)
话不多说让,我们来看看部分过程稿户型图首发!
C-1户型
B-5户型
桐安里售楼处电话:400_877_8334(最新发布)
上海杨浦桐安里售楼处电话/地址:400-8778_334(售楼中心电话)杨浦桐安里营销中心电话/位置:400_877-8334(看房专线)
项目是典型的历史风貌别墅产品,拟建17幢三层低层住宅及1幢三层公租房及4幢二至三层的配套用房等。不过全都没有住宅内的地下室配置。
桐安里售楼处电话:400_877_8334(最新发布)
上海杨浦桐安里售楼处电话/地址:400-8778_334(售楼中心电话)杨浦桐安里营销中心电话/位置:400_877-8334(看房专线)



从建造指标中可以看出,项目住宅面积设计为约15981.16㎡,容积率为1.35。

让我们来看看该项目的总体规划细节。

桐安里售楼处电话:400_877_8334(最新发布)
上海杨浦桐安里售楼处电话/地址:400-8778_334(售楼中心电话)杨浦桐安里营销中心电话/位置:400_877-8334(看房专线)
项目计划的开竣工时间为2024年2月26日-2027年3月9日。

这是继华发&招商联合体拿下静安北站新城地块之后,招商去年再一次在内环内拿地。
桐安里售楼处电话:400_877_8334(最新发布)
上海杨浦桐安里售楼处电话/地址:400-8778_334(售楼中心电话)杨浦桐安里营销中心电话/位置:400_877-8334(看房专线)从位置上看,平凉社区01B4-04地块,与平凉路5/8/9/10/11五个街坊地块相近,均位于杨浦内环的平凉路街道;
五个街坊的位置相对来说更靠近4号线杨树浦路地铁站,步行约350米。
地块北侧就是首创天阅滨江项目,东侧紧邻房地联动价21万的瑞安·翠湖滨江项目;可以说地理位置十分优越。
而平凉社区01B4-04地块(平凉街道19街坊)距离18号线平凉路站更近,步行约850米。
从整个大地块内部来看,01B4街坊其中包含了4宗地块:
01B4-01地块保留,目前是上粮大厦;
01B4-03为全持有租赁用房,规划建设居委会、运动场地、养育托管点等配套设施,状态是:在/待建。
01B4-04地块为现在的济宁路130弄小区,规划为Rr2类的多层住宅用地,容积率仅1.35;
01B4-05地块规划平凉社区卫生服务中心。
总规划控图如下:
桐安里售楼处电话:400_877_8334(最新发布)
上海杨浦桐安里售楼处电话/地址:400-8778_334(售楼中心电话)杨浦桐安里营销中心电话/位置:400_877-8334(看房专线)对于01B-04地块,也提出了强制管控需求:
1、01B4-04地块的建筑高度按檐口高度控制,建筑高度整体控制为12米,并以建设项目规划管理阶段审定的方案为准。
2、规划范围内保护保留历史建筑的建筑面积合计约2.33万平方米,其中里弄建筑总建筑面积约1.41万平方米,以实测为准。
其中,01B4-04地块历史建筑保护更新规模不小于1.47万平方米,均为需要保留的历史建筑(一般)。
桐安里售楼处电话:400_877_8334(最新发布)
上海杨浦桐安里售楼处电话/地址:400-8778_334(售楼中心电话)杨浦桐安里营销中心电话/位置:400_877-8334(看房专线)
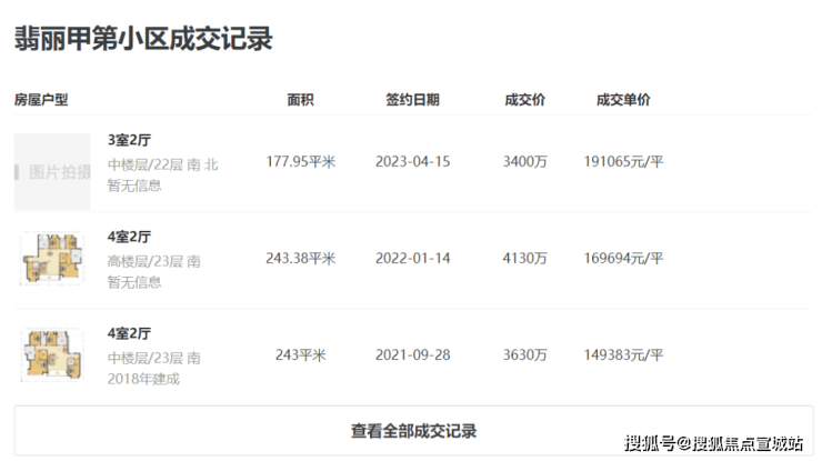
周边市场方面,翡丽甲第雅苑作为杨浦东外滩板块的标杆项目,最高的成交价已经突破了19万。

这也是招商首次进军杨浦,在虹口三玺陆续售罄之后,招商也急需优质粮仓补货,期待有好的品质。
桐安里售楼处电话:400_877_8334(最新发布)
上海杨浦桐安里售楼处电话/地址:400-8778_334(售楼中心电话)杨浦桐安里营销中心电话/位置:400_877-8334(看房专线)
2025上海购房政策全系列:限购、贷款、交易等政策大汇总

1。上海购买限制政策
2。上海住房购买贷款政策(商业贷款,公积金贷款)
3.上海第一/第二次手动住房交易流程
4。上海税款和费用
5。上海XinfangTU数字指向系统
6。上海新房屋储物柜的常见问题
7.上海直接,重命名和礼物继承政策
8。上海公司的名义房屋购买政策和交易税和费用
9。上海信贷中心的电话和地址摘要
2024上海房地产新交易时间表参考
01上海购买限制政策
02
上海房屋购买贷款政策
商业贷款政策
商业贷款房屋购买过程:
01收集意向存款或付款存款(签署销售和出售合同的转让)
02签署了房地产交易合同,贷款合同
03买家申请贷款
04接收贷款合同
05房地产注册前-接受(核价格,姓氏中的住房查询,税收和费用审查,注册审查)
06纳税和费用
07收到新的非移动财产证书(房地产注册证书)
08银行贷款
09财产交付
谁可以进行商业贷款?
主要贷款人条件:
18-70年的历史具有完全的民事行为能力(根据当时的银行政策,不同的银行政策不同);
收入稳定,借款人家庭的收入是家庭负债的相应银行流量的两倍;
信用信用额更好。不要“甚至三个疲倦和六个”逾期。逾期较早,信用收集越多,拒绝贷款的可能性就越大;首付款的来源很明确(可以获得借贷,信贷贷款和商业贷款等第三方方法);
家庭负债的决定:通过家庭成员的信用报告。
抵押条件?
住宅(房屋的性质是公寓)
借款最长的时间不超过30年
商业贷款的寿命已确定
与房间的年龄有关:
通常,需要室内的最高贷款时间才能计算:贷款年+房间年龄
它与借款人的年龄有关:
通常,男性年龄65岁,女性60岁-最大贷款期计算:贷款期+借款人年龄≤70岁(不同的银行)
不超过30年(住宅)::
非住宅的最长贷款期是10年
同时满足以上三点,贷款期很短。
商业贷款的认证
第一组:
借款人在城市没有住房。
(在对购买限制的限制时,可以在生产证书上删除两组配偶和他们的配偶及其父母的最大组合)
两套:
该市有一所房子以姓氏为单位。
(在购买限制之前,借款人及其配偶及其父母在要淘汰的生产证书上最多注册了两组淘汰,但是由于主要贷方和还款不能取消)
注意:在线签署合同(新房子和第二次汉德尔),已记录的收件人协议包括在集合数量中。
公积金基金贷款政策
公积金基金贷款流程
01收集意向存款或付款存款(签署销售和出售合同的转让)
02签署了房地产交易合同
03申请公积金贷款
04贷款合同流到房屋所在房屋的注册中心
05房地产注册前-接受(核价格,姓氏中的住房查询,税收和费用审查,注册审查)
06纳税和费用
07收到新的非移动财产证书(房地产注册证书)
08公积金贷款
09财产交付
谁可以申请公积金贷款?
①向该城市支付公众基金的员工(不可能退休和退休)
②在申请贷款之前,住房公积金已在不少于6个月的时间内连续支付,而公积金状态目前显示正常。
③在申请贷款之前,丈夫和妻子均未有住房公积金贷款或还款
④购买的住房必须是公寓,新的研讨会和其他住宅物业,非住宅住房不能使用公众基金贷款
限制公积金贷款的情况
①在姓氏中,这个城市已经有一所房子,人均住房建筑区域大于37.4㎡
②姓氏中有2个(包括)住房。
③在姓氏中,这个城市有一个公积金贷款或超过2个(包含)公积金的贷款记录
④信用报告报告显示了6种疲倦和12个(在逾期逾期超过12年的五年内逾期12年)
03
上海第一/第二次-手动住房交易流程




04
上海购买房屋税和费用
05上海Xinfangtu数量积分政策







06上海Xinfang的常见问题






07
上海直接,重命名和礼物继承政策




08上海公司的名义房屋购买政策和交易税和费用
购买房屋后购买房屋后出售税款和费用
1。vat和其他:(不包括税收收入税收购买原价)x5.35%征税
2。土地的价值税收税:
(1)价值的价值不超过扣除额的50%,税率为30%。
(2)扣除额值的价值值为50%,不超过扣除额的数量为100%,税率为40%
(3)价值的价值超过项目金额的100%,扣除项目的200%的数量为50%。
(4)值的价值超过扣除项目的200%,税率为60%
3。印刷税:以交易价格征收x0.05%的征收。
企业所得税:
目前,通过房地产转让获得的净利润已收集x25%。
企业所得税通常以每季度支付,并确定年底交易所。