宜昌高新区2020年
公办中小学新生入学招生范围公布
详细内容
小学
深圳路小学
城东社区,北苑桥社区,东山花园社区,深圳路社区(不含楠海花园、翰林苑和中南苑),厦门路社区四季花园路以西部分。
高新区实验小学
苏家榜社区,王家坝社区,长江社区,南苑社区(不含畔山林语)。
青岛路小学
珠海路社区,学堂湾社区,杜家坝社区,南苑社区的畔山林语,深圳路社区的楠海花园、翰林苑和中南苑。
汕头路小学
汕头路社区,廖家湾社区,青岛路社区,厦门路社区四季花园路以东部分。
车站小学
梅花村、石花山村、车站村、土门村、土门柑桔场(“四村一场”),东锦苑社区。
白洋小学
白洋镇居委会、垭子山村、善溪窑村、善溪冲村、朱家冲村、太保场村、裴家岗村和赵家铺村一、二、三、四组(原赵家铺村、五圣寺村)。
雅畈小学(勤丰小学)
雅畈村、舒家嘴村、官大堰村(原腊树店村一、二、三组可以到白洋小学就读)、赵家铺村五组(原香草湾村)、骆家冲村、张店村、滚钟坡村、马家铺村 、天螺寺村、李家湾村。
沙湾小学
桂溪湖村、万福垴村和林果场。善溪窑村靠近沙湾小学的各年级学生可以到沙湾小学就读。
中学
宜昌市八中(三峡大学附中)
云集隧道延伸段至大连路与青岛路交汇处、青岛路与汕头路交叉处、汕头路与发展大道交汇处、发展大道与西陵区边界(东山运河)合围区域;三峡大学(主校区)和夷陵中学原校区(仅限教职工子女);宜昌船舶柴油机有限公司(厂区内符合条件的正式职工子女)。
所属社区:深圳路社区、城东社区、北苑桥社区、东山花园社区、厦门路社区、廖家湾社区(含恒大林溪郡和半山云庭小区)、珠海路社区青岛路以西部分、青岛路社区青岛路以北部分。
宜昌市十九中
云集隧道延伸段至大连路与青岛路交汇处、青岛路与汕头路交叉处、汕头路与发展大道与西陵、伍家边界合围区域。
所属社区:南苑社区、苏家榜社区、长江社区、王家坝社区、杜家坝社区、学堂湾社区、珠海路社区青岛路以东部分、青岛路社区青岛路以南部分、汕头路社区。
土门中学
梅花村、石花山村、车站村、土门村、土门柑桔场(“四村一场”),东锦苑社区。
白洋中学
白洋镇居委会、垭子山村、善溪窑村、善溪冲村、朱家冲村、太保场村、裴家岗村和赵家铺村一、二、三、四组(原赵家铺村、五圣寺村)。桂溪湖村、万福垴村和原林果场。
雅畈中学
雅畈村、舒家嘴村、官大堰村(原腊树店村一、二、三组可以到白洋中学就读)、赵家铺村五组(原香草湾村)、骆家冲村、张店村、滚钟坡村、马家铺村 、天螺寺村、李家湾村。
招生时间
小学一年级新生
网上申请学位的时间是
6月21日至26日
符合条件的小学毕业生
网上申请初中学位的时间是
6月23日至28日
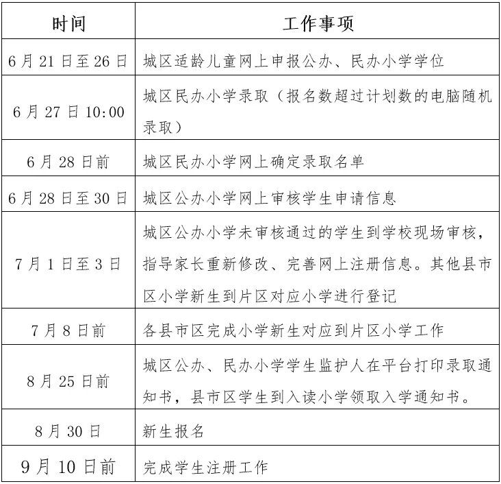
义务教育阶段招生工作日程安排表
小编给你安排上了
小学入学

初中入学

网上学位申请如何操作?
戳下方完整流程图





来源/三峡晚报全媒记者汪蕾