11月15日,宜昌市住房和城乡建设局发布了2019年1-10月宜昌市城区房地产市场运行情况通报。
1-10月份城区商品房供应情况1-10月,城区新建商品房供应269万平方米,同比下降3.3%。
其中,商品住房供应237.5万平方米,同比下降3.4%。1-10月,城区房地产开发用地供应21宗,总面积122.99公顷,同比下降17.7%。其中,住宅用地供应9宗,总面积56.12公顷,同比下降55.4%。1-10月份城区商品房销售情况 1-10月,城区新建商品房销售238.1万平方米(21411套),同比下降26.9%。
其中,商品住房销售212.9万平方米(18262套),同比下降28.9%。1-10月,城区二手房(不含夷陵区)成交73.1万平方米、8494套。其中,二手住房成交71.1万平方米、8154套。城区商品住房库存情况截止2019年10月末,城区已批准预售尚未售出的商品住房16540套、面积204.1万平方米。
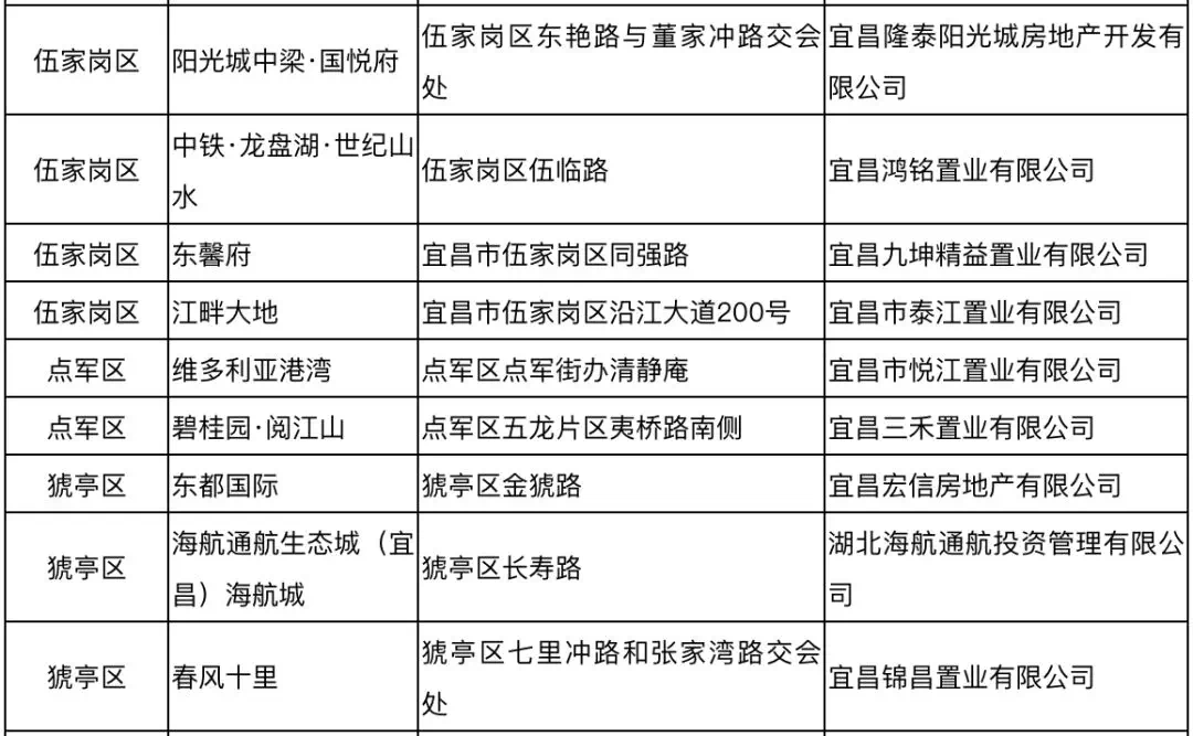
2019年10月宜昌市城区(不含夷陵区)尚未售罄的商品住房项目简要情况



