三大变化!莱山区2020年学区划分出炉

烟台搜狐焦点

2020-07-03 10:45:07

购房群

买房如何避坑,加入购房群,看看他们怎么说

立即进群

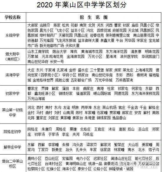
7月2日晚间,烟台市莱山区教体局发布2020年义务教育阶段招生时间及学区划分。

  据悉,2020年,莱山区义务教育阶段学区在去年的基础上进行了适当调整。主要有三大变化:

  1.位于大郝家旧改地块的莱山区第八小学今年暑期将投入使用,原陈家小学整体迁入,原陈家小学学区作为第八小学学区。此外,保利香榭里公馆也将由原第九小学学区调整至第八小学学区。

  2.为扩大优质教育资源覆盖面,莱山区对第二实验小学的学区范围进行了适度调整,将前七夼小学学区合并到第二实验小学学区。今年9月份,前七夼小学学生整体并入第二实验小学,由第二实验小学统一管理。区政府将适时启动新学校的配套建设,建成后将根据学校布局和适龄新生情况对学区划分再做适当调整。

  3.莱山区新建小区正式交房,且取得房产及户口相关证件后,方可确定学区范围。经前期摸排,万光中华城、万科翡翠湾、五彩都会广场、长安一号等新建项目已投入使用并取得相关房产证件,区教育体育局按照相对就近的原则确定其所属小学和初中。具体为:

  万光中华城小学属莱山区实验小学万光校区学区,初中属莱山区滨海中学学区;

  万科翡翠湾小学属莱山区第四实验小学学区,初中属莱山区滨海中学学区;

  五彩都会广场小学属莱山区实验小学万光校区学区,初中属莱山区滨海中学学区;

  长安一号小学属烟台大学附属中学小学部学区,初中属烟台大学附属中学南校区学区。

来源: 大众报业·齐鲁壹点 

全部

相关资讯

报名成功
稍后会有专业的置业顾问联系您
返回楼盘

频道导航

返回首页

看房小程序

APP下载

电话拨通后,请您手动拨打分机号

确定拨打电话

电话号码:

分机号:(可能需要拨分机号)