此前,搜狐焦点从烟台市自然资源和规划局、烟台市土地市场网获悉,莱山区西马家都旧村改造A地块将于今日出让,挂牌期为2019/12/2 9:00:00—2019/12/11 10:00:00。截止上午10点,该地块最终由山东祺泰房地产有限公司竞得。
烟J[2019]L005号西马家都旧村改造A地块,起始竞拍价33161万元,起始楼面价2768元/㎡,位于莱山区,北至绿斯达路,南至规划马家都路,东至规划马家都中路,西至用地边界,出让面积为50413平方米 。

西马家都旧村改造A地块规划计入容积率地上建筑面积>114900平方米且≤119800平方米,包括住宅建筑面积约101200平方米、商业建筑面积约17300平方米、配套公建建筑面积不少于1300平方米(包括社区综合服务设施建筑面积300平方米、物业用房建筑面积800平方米、警务室建筑面积50平方米、卫生站建筑面积150平方米);规划地下小棚、车库及设备用房建筑面积约43008平方米。
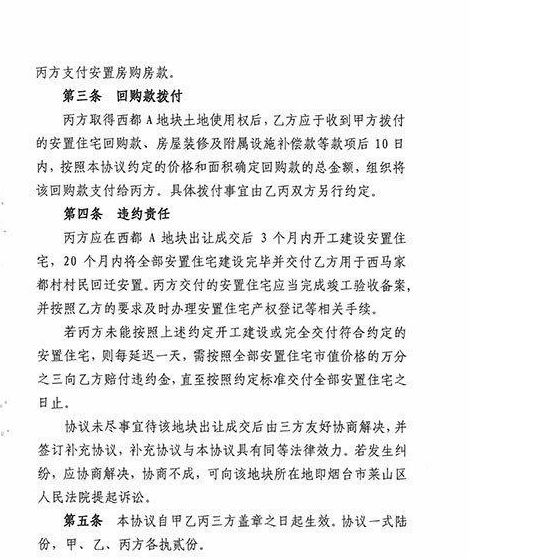
烟J〔2019〕L005号宗地规划内需无偿提供物业用房800平方米,由开发建设单位按规划实施建设,建成后与区住建部门签订《物业用房交接合同》,无偿提供给物业公司使用和管理,产权属于全体业主共有。本宗地规划内配建公共服务设施500平方米(其中:社区综合服务设施300平方米、警务室50平方米、卫生站150平方米),回购单价3062元/平方米。

安置信息:
西马家都旧村改造A地块规划计入容积率地上建筑面积>114900平方米且≤119800平方米,包括住宅建筑面积约101200平方米,需要提供的地上安置面积是37000平,包括无偿提供和低价购买两种情况。安置住宅一部分要求建于A地块,一部分要求建于C地块。


西马家都旧村改造项目,即东泰泰和府,该项目共分ABCD四个地块,其中C地块已于6月26日起始价摘牌(楼面价2744元/平),已开盘销售。本次出让的是A地块,楼面价2768元/平,两者基本持平。东泰为烟台本土知名品牌,立足牟平,已开发东泰仕林院、东泰百合苑、东泰仕林首府、悦岛蓝湾等项目。
AB地块位于项目最北侧,A地块位于东北角,C地块位于中央位置,D地块位于项目最南侧,其中C地块南边规划有一所小学。
西马家都旧村改造A地块勘测定界图及红线图(如下):

