佛山智信明轩(售楼处电话)首页【已认证】营销中心开发商【已认证】-价格-户型图-楼盘详情-容积率@IA热搜榜

搜狐焦点肇庆站

2025-11-16 14:47:00

购房群

买房如何避坑,加入购房群,看看他们怎么说

立即进群

075787736888

售楼处电话0757-87736888【售楼中心】【已认证】

营销中心电话0757-87736888【营销中心】【已认证】

开发商营销中心-----欢迎来电预约尊享折扣-----恭迎品鉴

智者之选信心之作

【智信明轩】

传奇再续荣耀盛启

95-108m²臻品三四房

正式启航欢迎品鉴

【智信明轩】项目小档案

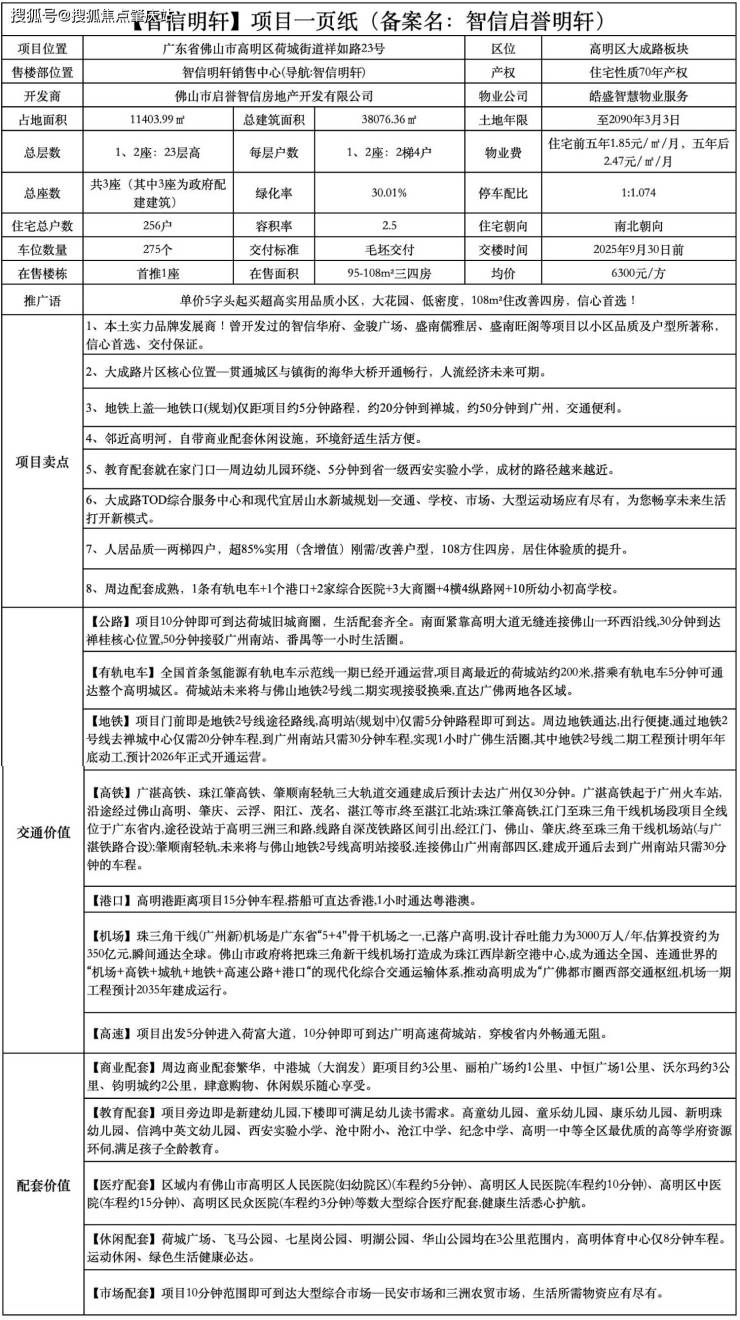
备案名:智信启誉明轩

用地面积:11403.99㎡

总建筑面积:38076.36㎡

容积率:2.5

绿化率:30.01%

总座数:3栋(其中1、2座为住宅,3座为政府配建建筑)

总层数:23层

梯户:2梯4户

住宅总户数:256户

总停车位:275个,地下车位227个(住宅车位约1:1.1074)

物业管理费:前5年住宅1.85元/方/月,5年后2.47元/方/月;车位52元/月

物业公司:皓盛智慧物业服务

首推楼栋:1座住宅

主力户型:95-108㎡(三房、四房)

交付标准:毛坯交付

交楼时间:2025年9月30日前

用地性质:住宅年限70年

土地年限:至2090年3月3日

【户型鉴赏】:

售楼处电话0757-87736888【售楼中心】【已认证】

营销中心电话0757-87736888【营销中心】【已认证】

开发商营销中心-----欢迎来电预约尊享折扣-----恭迎品鉴

全部

相关资讯

报名成功
稍后会有专业的置业顾问联系您
返回楼盘

频道导航

返回首页

看房小程序

APP下载

电话拨通后,请您手动拨打分机号

确定拨打电话

电话号码:

分机号:(可能需要拨分机号)