075783879331
售楼处电话0757-83879331【售楼中心】【已认证】
营销中心电话0757-83879331【营销中心】【已认证】
开发商营销中心-----欢迎来电预约尊享折扣-----恭迎品鉴
智者之选信心之作
【智信明轩】
传奇再续荣耀盛启
95-108m²臻品三四房
正式启航欢迎品鉴


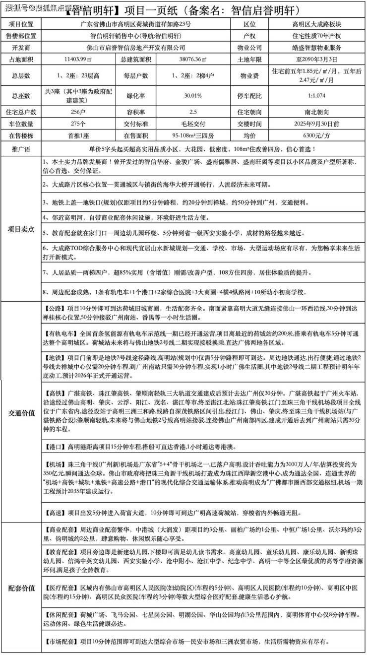
【智信明轩】项目小档案
备案名:智信启誉明轩
用地面积:11403.99㎡
总建筑面积:38076.36㎡
容积率:2.5
绿化率:30.01%
总座数:3栋(其中1、2座为住宅,3座为政府配建建筑)
总层数:23层
梯户:2梯4户
住宅总户数:256户
总停车位:275个,地下车位227个(住宅车位约1:1.1074)
物业管理费:前5年住宅1.85元/方/月,5年后2.47元/方/月;车位52元/月
物业公司:皓盛智慧物业服务
首推楼栋:1座住宅
主力户型:95-108㎡(三房、四房)
交付标准:毛坯交付
交楼时间:2025年9月30日前
用地性质:住宅年限70年
土地年限:至2090年3月3日

【户型鉴赏】:







售楼处电话0757-83879331【售楼中心】【已认证】
营销中心电话0757-83879331【营销中心】【已认证】
开发商营销中心-----欢迎来电预约尊享折扣-----恭迎品鉴