石家庄金誉府
石家庄金誉府营销中心电话400-681-7288接通后输入1111可转接销售
石家庄金誉府售楼处电话400-681-7288接通后输入1111可转接销售
➤➤➤➤欢迎来电咨询,专业销售提供一对一服务,
涵盖房价特价、户型图、项目及房源介绍、周边配套等解答,VIP贵宾置业服务开启。
一、开发商
开发商是河北金麦加房地产开发有限公司
金麦加地产历经15年发展,深耕石门、布局冀南,先后开发了汇君城、西北汇、枫悦园、和西苑、和誉府、学府华庭6大品质之作。自成立以来,金麦加地产累积开发面积超200万平方米,服务超13000个家庭,100%交房,累计20次交付中,18次提前交房,用事实印证企业实力。交付力才是金麦加地产的硬实力。而且开发商封顶后才开始卖说明开发商还是有一定实力
二、区位

第一张图来源于学习资料,第二张图自己学习拍摄,看来我拍摄需要提升😂,项目位于西三庄街、北二环交口北行500米路西(天苑小区对过)
西三庄街警安路交口西行路南
(新华区-田家庄街警安路南侧约80米)
三、周边配套
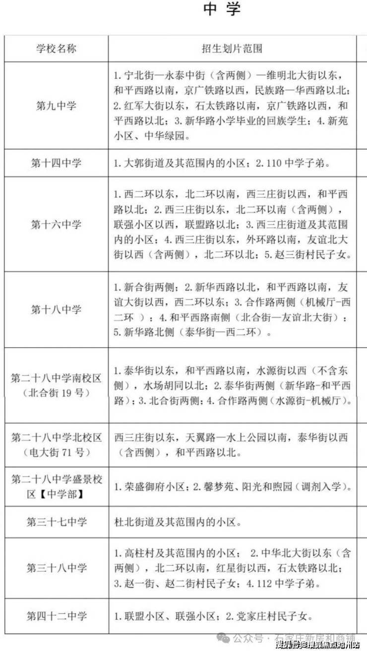
1.学校:配建幼儿园、小学(西苑小学金誉校区)预计今年9月开学、28中盛景校区已投入使用,16中,由于未交房,加上2025上学划片没公布,所以划片不确定,我把去年相关划片先放文章,具体划片以交房以教育局公布划片为主,
图片是2024年划片,仅供参考
2.商业配套:
a.北侧田家庄街西北汇,
b.汇君城成熟商业区,
c.南邻天河方圆荟商业综合体,西临市
d.会所:新华区先全维景观会所(金誉生活馆),斥资约4000万打造,约1800平米,集游泳/健身/会客/阅读/亲子等功能
石家庄金誉府营销中心电话400-681-7288接通后输入1111可转接销售
石家庄金誉府售楼处电话400-681-7288接通后输入1111可转接销售
➤➤➤➤欢迎来电咨询,专业销售提供一对一服务,
涵盖房价特价、户型图、项目及房源介绍、周边配套等解答,VIP贵宾置业服务开启。