大风在吹
蓝色预警继续

大风天里坠物藏,
侧风狭管都要防!
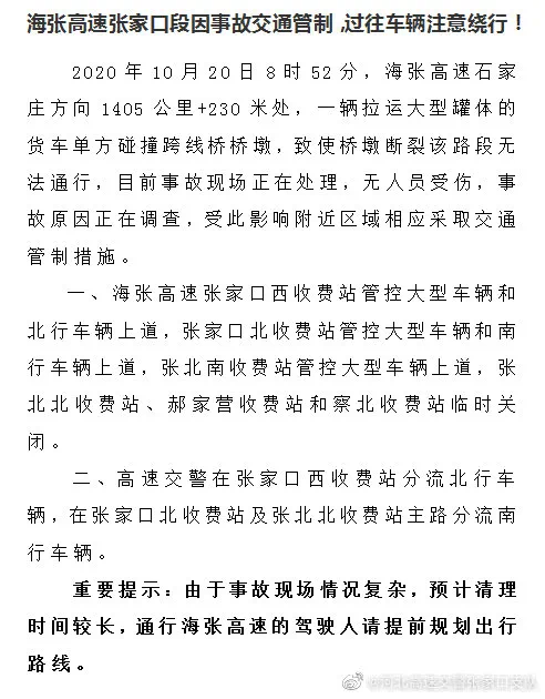
昨天出事故后
张北和张家口之间的高速通了没?

据悉,事故发生后,相关部门迅速勘查评损,决定对该段桥梁进行整体拆除。当日下午,该桥已拆除完毕,并连夜施工完善,预计今天有望恢复通行。



据“河北高速交警”公众号刚刚发布,【海张高速】因桥梁施工,野狐岭到察北之间站口关闭。 据“围观张北”公众号,目前,张北去往张家口北方向的高速上允许七座以下车辆驶入!

近日,省政府办公厅网站发布《河北省人民政府办公厅关于印发河北省节假日和重大活动期间安全事故应急预案的通知》,详情如下↓↓↓

河北省人民政府办公厅关于印发河北省节假日和重大活动期间安全事故应急预案的通知
各市(含定州、辛集市)人民政府,雄安新区管委会,省政府各部门:
《河北省节假日和重大活动期间安全事故应急预案》已经省政府同意,现印发给你们,请认真组织实施。2007年4月5日河北省人民政府办公厅印发的《河北省节假日和重大活动期间安全事故应急预案》(冀政办〔2007〕6号)同时废止。
河北省人民政府办公厅
2020年10月14日
一、总则
(一)编制目的。
预防节假日和重大活动期间拥挤、踩踏事故的发生,控制、减轻和消除严重社会危害,较大限度减少人员伤亡、财产损失,防止事态恶化,迅速疏散人群,及时开展救援,合理安排善后工作,保障广大人民群众的生命、财产安全。
(二)编制依据。
《中华人民共和国突发事件应对法》、《中华人民共和国大型群众性活动安全管理条例》、《河北省突发事件应对条例》等法律、法规和《河北省大型群众性活动安全管理办法》、《河北省人民政府突发公共事件总体应急预案》等。
(三)适用范围。
本预案适用于本省行政区域内所有节假日和重大活动期间安全事故的预防和处置。主要包括:
1.旅游风景区发生的拥挤、踩踏伤亡事故;
2.大型商场、超市、集贸市场发生的拥挤、踩踏伤亡事故;
3.机场、车站、码头、公园、广场等公共场所发生的拥挤、踩踏伤亡事故;
4.学校、幼儿园、儿童游乐场等场所发生的拥挤、踩踏伤亡事故;
5.各种游园、灯会、花会等民间传统活动,演唱会、音乐会等文艺活动,体育赛事,纪念庆典,展览、展销商贸活动,人才招聘等大型群众性活动中发生的拥挤、踩踏伤亡事故。
(四)工作原则。
坚持以人为本、预防为主;坚持依法处置、权责明确;坚持统一指挥、分级管理;坚持快速反应、平战结合;坚持资源整合、信息共享。
二、组织体系
(一)省指挥部组织机构及工作职责。节假日和重大活动期间安全事故发生后,经省政府批准,启动预案,设立省应急指挥部(以下简称“省指挥部”),负责统一领导、指挥、协调应急工作。省指挥部下设办公室和信息研判、事故处置、舆情管控、政策法规等专门工作组。
1.省指挥部。
指挥长由分管副省长担任,副指挥长由省公安厅常务副厅长担任,成员由武警河北省总队、省委宣传部、省委网信办、省教育厅、省民族事务委员会、省公安厅、省民政厅、省司法厅、省财政厅、省人力资源社会保障厅、省生态环境厅、省交通运输厅、省商务厅、省文化和旅游厅、省卫生健康委、省应急管理厅、省外办、省广播电视局、省体育局、省通信管理局主要领导组成,根据工作需要,可增加或减少有关部门和单位。
工作职责:负责对节假日和重大活动期间安全事故处置的统一领导和指挥;决定采取救援、疏散、交通管制等重大措施;负责审定新闻报道意见和宣传报道口径,对省内新闻报道稿件审核把关;省指挥部根据需要可直接参与现场指挥;视情召开新闻发布会,通报情况。
2.办公室(设在省公安厅)。
办公室主任由省公安厅常务副厅长担任,副主任由省公安厅分管副厅长担任,办公室成员由省指挥部各成员单位分管领导组成。
工作职责:办公室为常设机构,平战结合开展工作。
战时职责:负责省指挥部的协调和保障工作,综合整理情况信息,拟定决策建议,根据政府要求发布预警信息,传达指示和命令,协调各专门工作组和有关单位开展工作,检查监督各项工作的落实情况,根据省指挥部的授权做好新闻发布的相关工作,处置结束后对处置情况开展总结评估。
日常职责:修订、更新应急预案;完善预警、处置工作机制;定期组织成员单位开展研判会商,评估形势;及时通报相关情报信息;完成上级交办的其他任务。
3.信息研判组。
牵头单位为省公安厅,成员单位包括省教育厅、省民族事务委员会、省民政厅、省生态环境厅、省交通运输厅、省商务厅、省文化和旅游厅、省外办、省体育局、省地震局、省气象局。
工作职责:负责收集节假日期间旅游热点地区、大型购物场所、公共复杂场所及大型活动中人员聚集密度、环境复杂状况等安全隐患信息,进行预测分析,提出工作建议。
4.事故处置组。
牵头单位为省公安厅,成员单位包括武警河北省总队、省教育厅、省民政厅、省人力资源社会保障厅、省财政厅、省交通运输厅、省商务厅、省卫生健康委、省应急管理厅、省外办、省通信管理局、北京铁路局集团有限公司石家庄铁路办事处。
工作职责:负责研究、制定现场处置、紧急疏散、救援、救治及避免次生灾害事故方案,并组织实施。指定应急救治医院,确定应急救护专家,开辟应急救治绿色通道。妥善做好救济抚恤、赔偿补偿等善后工作。
5.舆情管控组。
牵头单位为省委宣传部,成员单位包括省委网信办、省公安厅、省广播电视局。
工作职责:负责提出宣传报道意见,指导和组织协调有关新闻单位的宣传报道工作;及时删除、封堵网上有害信息;正确引导舆论,妥善应对新闻媒体采访;依法打击造谣传谣、煽动是非、扰乱社会秩序等违法行为。
6.政策法规组。
牵头单位为省司法厅,成员单位包括省公安厅等应急成员单位。
工作职责:负责为处置工作提供相关法律和政策支持。
(二)现场指挥部组织机构及工作职责。
事发地市(含定州、辛集市,下同)政府、雄安新区管委会主要负责人为现场指挥长,公安机关主要负责人为副指挥长,其他相关部门负责人为成员,负责现场指挥。具体负责安全事故现场的处置工作,落实省指挥部下达的各项工作指令。
三、预警和预防机制
(一)信息监测与预警支持。
各相关部门要在重大节假日及重大活动期间充分利用互联网、移动互联网、广播电视等媒体,多渠道、多角度获取及时可靠的情报信息,及时了解、掌握动态,实现情报信息资源共享。对所收集的情报要及时上报省指挥部办公室,为判断预警级别提供决策依据。
省指挥部办公室根据获取的各方面情报,进行综合分析和研究,确定预警级别,及时向省政府报告,并按照省指挥部要求将预警信息通知有关市政府、雄安新区管委会和省政府有关部门。
(二)预警级别划分。
预警级别从低到高划分为一般(Ⅳ级)、较重(Ⅲ级)、严重(Ⅱ级)、特别严重(Ⅰ级)四个级别,代表色分别为蓝、黄、橙、红。
Ⅳ级预警:活动中人员数量超过核定安全容量1/10,有安全风险的,定为Ⅳ级预警。
Ⅲ级预警:活动中人员数量超过核定安全容量1/5,有较大安全风险的,定为Ⅲ级预警。
Ⅱ级预警:活动中人员数量超过核定安全容量1/3,场地存在拱桥、坡道、台阶、瓶颈路段、不通畅出口等危险部位,环境复杂,有重大安全风险的,定为Ⅱ级预警。
Ⅰ级预警:活动中人员数量超过核定安全容量1/2,场地的拱桥、坡道、台阶、瓶颈路段、不通畅出口等危险部位较多,环境非常复杂,有特大安全风险的,定为Ⅰ级预警。
(三)预警响应。
Ⅳ级预警响应:各有关部门要广泛收集,加强分析,及时上报;密切掌握事态发展动向,深入开展宣传教育,提高公众安全防范意识。
Ⅲ级预警响应:现场指挥部做好应急准备;相关部门要密切关注动向,加强值班备勤,做好应急保障,开展公共宣传,发布安全提示,视情调整行动和保障方案。
Ⅱ级预警响应:省指挥部做好准备;相关部门开展处置、救援、救治工作的战前动员,完善行动和保障方案;处置、救援、救治力量准备到位,保持通信畅通;落实各项保障措施,密切关注动态;做好人员疏散准备,重点区域实施交通管制。
Ⅰ级预警响应:省指挥部进入指挥位置,畅通指挥渠道;各级处置、救援、救治力量迅速集结,赶赴现场,按省指挥部指令开展处置工作。
四、安全事故级别划分
按照节假日和重大活动期间安全事故伤亡程度从低到高划分为四级、三级、二级、一级4个等级。
(一)四级为一般安全事故,死亡3人以下,事发地政府能自行救援的。
(二)三级为较大安全事故,死亡3人以上10人以下,在省指挥部指导和支援下,事发地政府能有效处置并消除后果的。
(三)二级为重大安全事故,死亡10人以上30人以下,在国家安全事故主管部门的指导和支援下,我省安全事故救援力量能够处置并消除后果的。
(四)一级为特别重大安全事故,死亡30人以上,在国家安全事故主管部门直接指挥和支援下,处置并消除后果的。
五、应急反应与处置
(一)安全事故应急反应。
1.四级安全事故反应。
发生一般性安全事故后,在事发地政府的统一指挥下,各有关部门根据所担负的职责和任务分工,迅速启动本级相应预案,采取相应的处置措施。
2.三级安全事故反应。
发生较大安全事故后,省指挥部办公室成员集结到达指定位置,在省指挥部的统一领导下,由事发地现场指挥部负责具体指挥,各有关部门全力展开现场救援和处置工作,省有关部门要积极组织力量和物资,对现场处置和救援工作予以支援。
3.二级安全事故反应。
发生重大安全事故后,省指挥部办公室成员集结到达指定位置或事故现场,在省指挥部的统一领导下,省有关部门和事发地政府及其有关部门按照职责和分工,调动多方面力量和资源,密切配合,协调联动,采取措施开展紧急处置和救援行动。
4.一级安全事故反应。
发生特别重大安全事故后,省指挥部所有人员集结到位。在国家安全事故主管部门直接指挥和支援下,省指挥部、省有关部门和事发地政府及其有关部门,全力以赴投入现场处置和救援工作,维护社会稳定,尽快恢复生产、生活秩序。
(二)安全事故处置措施。
1.及时确定安全事故的原因和危害程度。安全事故发生后,事发地政府有关部门要迅速判断安全事故的原因和严重程度,立即采取应急措施,同时报告上级机关。
2.制止混乱,及时疏散群众。现场指挥部迅速发布通告,通报公众紧急危险情况,告知公众保持冷静,及时打开疏散通道,迅速、有序疏散现场人员。
3.依据现场情况实行区域性交通管制。根据安全事故严重程度和人员拥挤程度,经现场指挥部决定,由当地政府发布命令,实行区域交通管制,分流无关行人、车辆,防止人员过度拥挤,确保人员疏散和救援通道畅通。
4.及时救护、救援。迅速启动应急救援预案,组织力量对受伤人员进行救护、救治,对处于危险境地的人员组织力量全力解救。
5.维护社会秩序。设置警戒带,划定警戒区域,维护社会秩序,确保社会稳定。
6.做好舆情管控工作。在省指挥部统一领导下,按照依法处置、舆论引导、社会面管控“三同步”机制,由舆情管控组提出新闻报道意见,协调解决新闻报道中遇到的问题,及时删除、封堵网上有害信息,依法打击造谣传谣、煽动是非、扰乱社会秩序等违法行为,宣传报道要及时主动,准确把握,本着有利于维护人民群众切身利益,有利于事件的妥善处理的原则,注重社会效果,正确引导舆论。
六、后期处置
(一)后期评估报告。安全事故应急处置完毕后,省指挥部办公室组织有关部门和单位对处置情况进行评估。评估内容主要包括事件概况、现场处置概况、指挥机制运行情况、伤亡人员救治情况、采取措施的效果评价、应急处置过程中存在的问题和取得的经验及改进建议。评估报告上报省政府和公安部。
(二)社会捐赠。民政部门及相关单位要加强对社会、个人捐赠资金和物资的管理,指导相关慈善组织做好捐赠款物的接收、统计、储存、分配、运输、使用、公示、反馈等工作。
(三)抚恤与补助。对在应急处置工作中致病、伤残、死亡人员,按照国家有关规定,给予相应的补助和抚恤;对参加应急处置一线的工作人员,依照或参照有关政策规定按程序确定合理的补助标准,并给予相应补助。
(四)补偿。对紧急征用公民、法人和其他组织的交通工具、器材设备及其他物资,在处置行动结束后应及时返还,并给予合理补偿;不能返还或损坏的给予补偿。
(五)恢复秩序。事故应急处置工作结束后,事发地政府要及时组织协调恢复社会秩序,尽快修复被损坏的交通、通信、供水、供电、供气等公共设施。
七、保障措施
(一)通信保障。省通信管理局负责安全事故应急处置和紧急救援期间的通信保障工作。制定保障方案,提供技术、设备保障,建立应急指挥通信系统,确保紧急处置和救援行动的通信需要。
(二)应急支援保障。
1.人力资源保障。各级政府要构建以当地公安、消防、医疗救护队伍,有关部门及企事业单位的专业应急、抢险救援队伍,军队、武警部队和民兵为基本力量,社区自救互助组织和志愿者队伍为补充力量的应急队伍体系。建立应急救援队伍资料库,并根据工作需要及时调整,定期开展培训和演练,提高应急处置和救援能力。
2.现场支援保障。事发地政府要组织处置和救援保障工作,保证所需机械设备、防护装备、救援工具及时到位;保证食品、饮用水等生活用品的供应。
3.医疗卫生保障。省卫生健康委要在全省范围内建立符合各地实际情况的功能完善、反应灵敏、运转协调的应急医疗救治体系,做好药品保障。
4.经费保障。财政部门结合应急处置工作实际和各相关部门预算安排情况,统筹做好经费保障。
(三)技术储备保障。有关部门要根据各自职责和处置需要,加强本部门安全事故预防处置技术的开发和研究。公安、卫生健康、应急管理等部门和武警部队要加强紧急疏散、紧急救治、救援技术的开发和研究。其他有关成员单位要加强预防工作研究。
(四)物资储备保障。各地根据本地实际需要,建立救援装备储备库,储备相应的救援装备,并负责维护、保养和更新,确保处于完好状态。组织有关部门制定科学合理的物资储备与保障计划,做好装备器材、救治药品、交通通信工具等物资的储备工作。
(五)宣传教育。各级政府要加强节假日和重大活动期间公众避险知识的宣传,增强公众安全风险意识,组织有关部门开展多种形式的宣传活动,宣传自救互救常识,使公众能够在节假日和重大活动期间有组织、有秩序地活动。
(六)演习演练。安全事故处置工作机构要适时组织开展安全事故救援综合演习,检验和提高处置行动的协调配合和应急处置能力。各成员单位要根据所担负任务,适时组织开展有针对性的演习、演练,提高应急队伍建设水平和处置能力。
八、附则
(一)预案管理与更新。
本预案由省公安厅会同省政府有关部门制定,经省政府批准后实施。省公安厅应当根据预案实施过程中发现的问题及时提出修订建议,报省政府批准后实施。
各市政府、雄安新区管委会应对照本预案,结合本地实际,组织制定本级的节假日和重大活动期间安全事故应急预案。
(二)本预案所称“以上”包括本数,“以下”不包括本数。
(三)本预案自印发之日起实施。
来源:张家口日报